



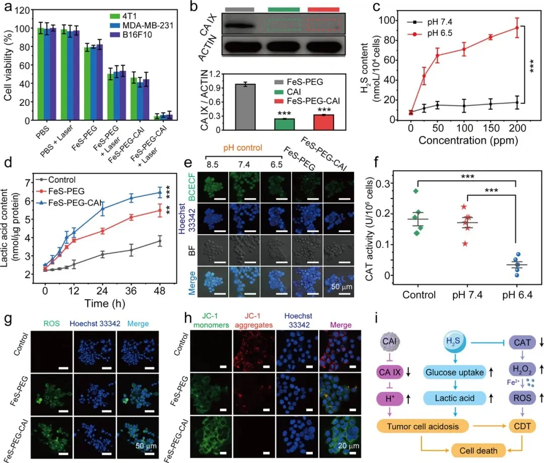
北京大学侯仰龙教授等报道了一种基于碳酸酐酶抑制剂(CAI)修饰的硫化亚铁纳米颗粒(FeS-PEG-CAI NPs)的肿瘤治疗策略,通过诱导酸中毒破坏肿瘤内代谢共生来消除肿瘤。
Biodegradable Ferrous Sulfide-Based Nanocomposites for Tumor Theranostics through Specific Intratumoral Acidosis-Induced Metabolic Symbiosis Disruption.
DOI: 10.1021/jacs.2c07669
Biodegradable Ferrous Sulfide-Based Nanocomposites for Tumor Theranostics through Specific Intratumoral Acidosis-Induced Metabolic Symbiosis Disruption.
DOI: 10.1021/jacs.2c07669


