推广 热搜: 采购方式  甲带  滤芯  气动隔膜泵  带式称重给煤机  减速机型号  减速机  链式给煤机  履带  无级变速机 

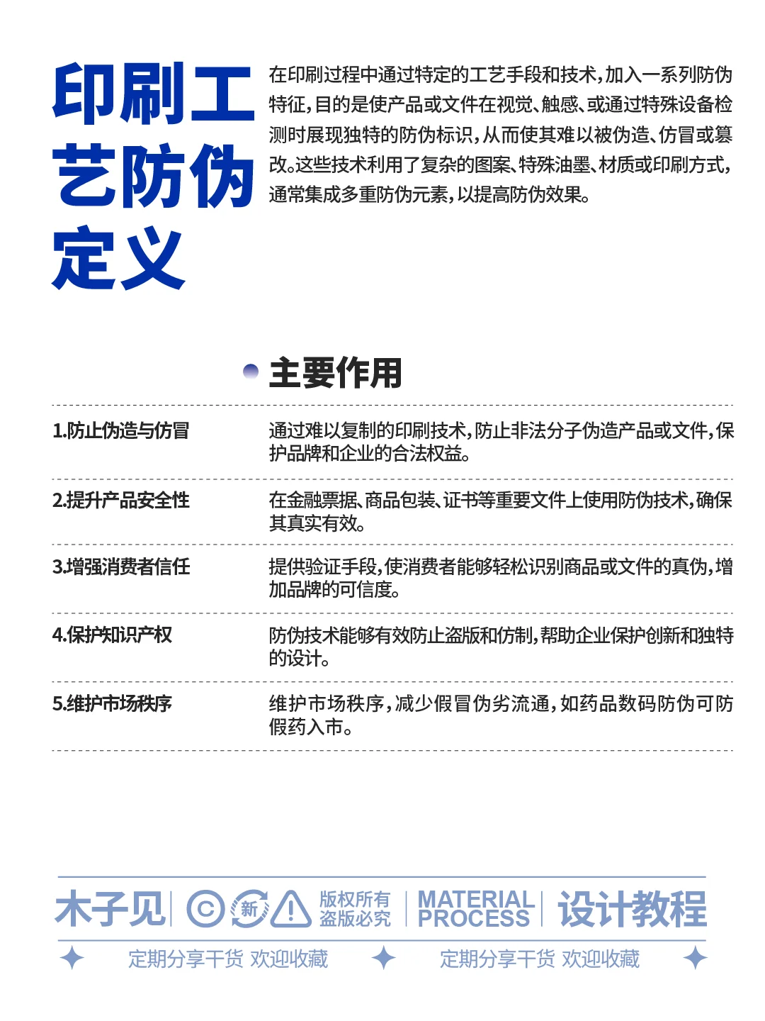
防伪工艺大盘点(一)

   日期:2025-10-30 08:13:58     来源:网络整理    作者:本站编辑    评论:0    
防伪工艺大盘点(一)

防伪工艺大盘点(一)

防伪工艺大盘点(一)

防伪工艺大盘点(一)

防伪工艺大盘点(一)

防伪工艺大盘点(一)

防伪工艺大盘点(一)

防伪工艺大盘点(一)

防伪工艺大盘点(一)

防伪工艺大盘点(一)

防伪工艺大盘点(一)

防伪工艺大盘点(一)

防伪工艺大盘点(一)

防伪工艺大盘点(一)

防伪工艺大盘点(一)

防伪工艺大盘点(一)

防伪工艺大盘点(一)

今天带你们见识下当代商品的 \"金钟罩\"—— 防伪技术天花板?#品牌设计 #平面 #设计
 
打赏
 
更多>同类资讯
0相关评论

推荐图文
推荐资讯
点击排行
网站首页  |  关于我们  |  联系方式  |  使用协议  |  版权隐私  |  网站地图  |  排名推广  |  广告服务  |  积分换礼  |  网站留言  |  RSS订阅  |  违规举报  |  皖ICP备20008326号-18
Powered By DESTOON