





关于体检选择的问题,很多人询问,我也一直打算写,只是没找到合适的表达方式。
毕竟人各有异,项目繁多,涉及的健康情况也多样!
我依据自己接触的一些案例大致写了下,期望能给大家一些参考!
图:基本上人人都需检查的项目,生化涉及内容多,多数做基础检查就行。
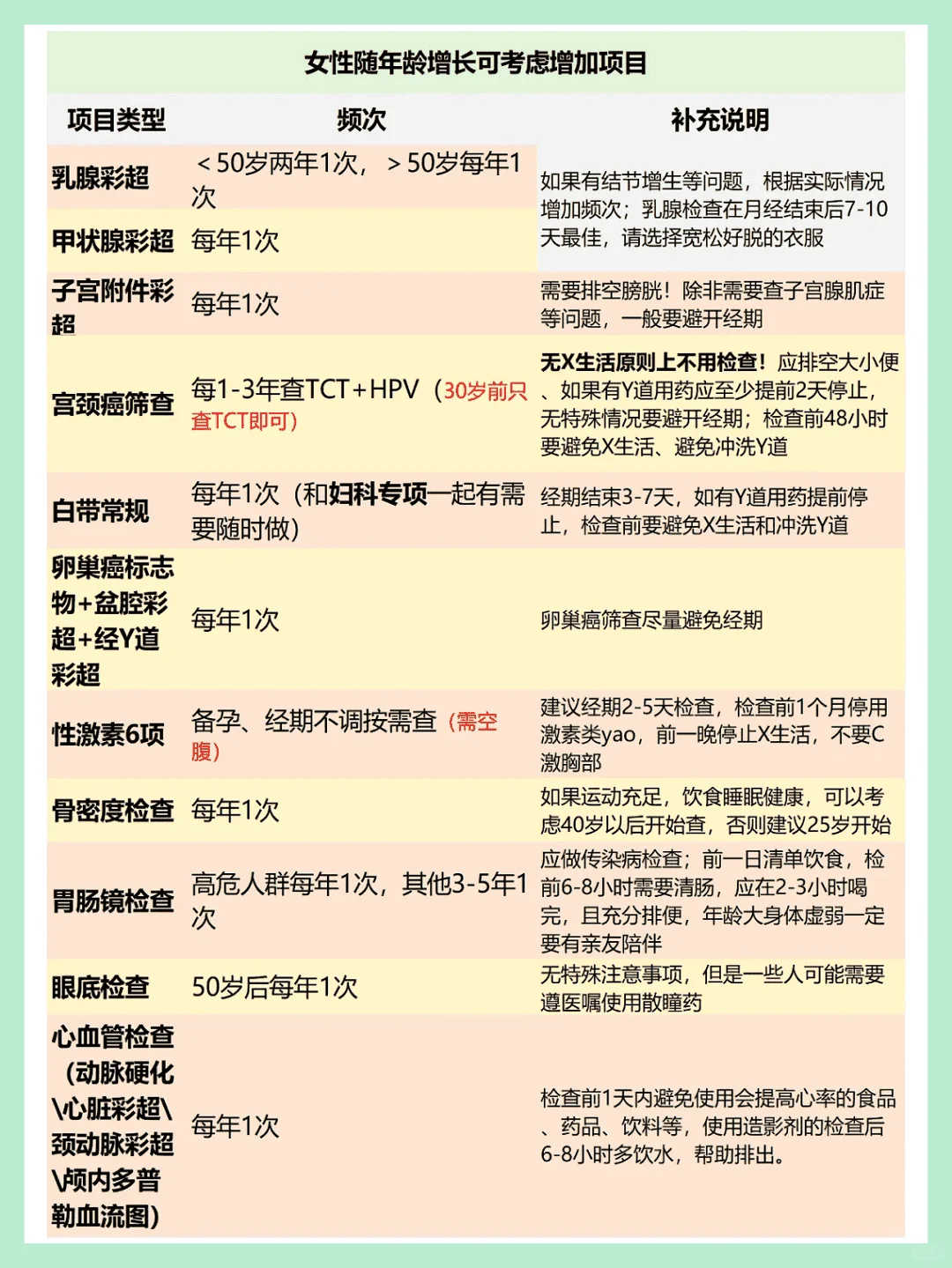
图:女性随着年龄增长,一些常见问题会增加,大家按需选择添加。
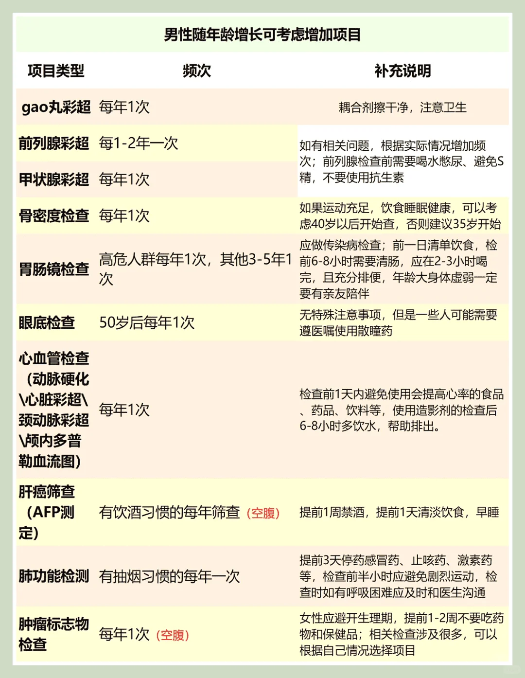
图:虽说是男性的,但很抱歉各位男性网友,我对你们的常见问题不太熟悉,女性那边写不下的,一些通用项目,我也放了些在这里,所以小姐姐们也可仔细看看,有抽烟喝酒习惯的,也要早点关注肝和肺。
图:是一些常规体检套餐少有的,尤其是二三线城市,县级医疗单位很少添加这些,但确实是常用项目。
当然我很难用几张图把体检说明白,这些都是基础内容!供大家参考。
大家也要根据自身实际情况增减项目。
因为很多小问题,体检发现后,西医通常会建议观察、随检。
但有些潜在风险,若能提前发现、干预会更有价值!
比如脂肪月干、乙月干较严重的,可三五年查一下肝纤维。
关于宫颈问题、前列腺等问题,
很多都建议三十岁以后再重视。
但现在很多小朋友X生活较早,看到的世界也丰富,一定要提前重视这方面问题!
尤其是有明显异味、分泌物不正常、又痒又难受的,
不要忍也不要乱吃药,
不管男女,都要及时去检查,
别不好意思,健康问题拖不得,实在不好意思就去异地检查也行。
同样的还有骨密度,以前都建议中老年人重视。
但我这些年观察下来,很多老人的骨密度比年轻人好!
我自己也很典型,25岁就骨质流失较严重了。
肾功能检查提到一个超空腹,是指空腹15小时!
(一般空腹8 - 12小时)
另外我注意事项里的内容,大家也要重视,尤其是肾功能方面,稍不谨慎,可能就会干扰检查结果,导致指标异常!
最后就是体检要穿方便的衣服,不要连衣裙、连体裤、紧身衣。
检查时,最好根据护士指引,优先检查需空腹、憋尿的,若有低血糖,可先做这些再去吃饭,然后再查其他的。#体检项目 #一年一度体检大赛 #体检
毕竟人各有异,项目繁多,涉及的健康情况也多样!
我依据自己接触的一些案例大致写了下,期望能给大家一些参考!
图:基本上人人都需检查的项目,生化涉及内容多,多数做基础检查就行。
图:女性随着年龄增长,一些常见问题会增加,大家按需选择添加。
图:虽说是男性的,但很抱歉各位男性网友,我对你们的常见问题不太熟悉,女性那边写不下的,一些通用项目,我也放了些在这里,所以小姐姐们也可仔细看看,有抽烟喝酒习惯的,也要早点关注肝和肺。
图:是一些常规体检套餐少有的,尤其是二三线城市,县级医疗单位很少添加这些,但确实是常用项目。
当然我很难用几张图把体检说明白,这些都是基础内容!供大家参考。
大家也要根据自身实际情况增减项目。
因为很多小问题,体检发现后,西医通常会建议观察、随检。
但有些潜在风险,若能提前发现、干预会更有价值!
比如脂肪月干、乙月干较严重的,可三五年查一下肝纤维。
关于宫颈问题、前列腺等问题,
很多都建议三十岁以后再重视。
但现在很多小朋友X生活较早,看到的世界也丰富,一定要提前重视这方面问题!
尤其是有明显异味、分泌物不正常、又痒又难受的,
不要忍也不要乱吃药,
不管男女,都要及时去检查,
别不好意思,健康问题拖不得,实在不好意思就去异地检查也行。
同样的还有骨密度,以前都建议中老年人重视。
但我这些年观察下来,很多老人的骨密度比年轻人好!
我自己也很典型,25岁就骨质流失较严重了。
肾功能检查提到一个超空腹,是指空腹15小时!
(一般空腹8 - 12小时)
另外我注意事项里的内容,大家也要重视,尤其是肾功能方面,稍不谨慎,可能就会干扰检查结果,导致指标异常!
最后就是体检要穿方便的衣服,不要连衣裙、连体裤、紧身衣。
检查时,最好根据护士指引,优先检查需空腹、憋尿的,若有低血糖,可先做这些再去吃饭,然后再查其他的。#体检项目 #一年一度体检大赛 #体检


