手机版
二维码
购物车
(
0
)
供应
求购
公司
团购
展会
资讯
招商
品牌
人才
知道
专题
图库
视频
下载
商圈
推广
热搜:
采购方式
甲带
滤芯
气动隔膜泵
减速机
带式称重给煤机
减速机型号
履带
链式给煤机
无级变速机
首页
供应
求购
公司
团购
展会
资讯
招商
品牌
人才
知道
专题
图库
视频
下载
商圈
首页
>
资讯
>
电工电气
外贸老板必看❗外贸公司第一次办理退税流程
日期:2025-10-30 05:45:40 来源:网络整理 作者:本站编辑
评论:0
外贸老板必看❗外贸公司第一次办理退税流程
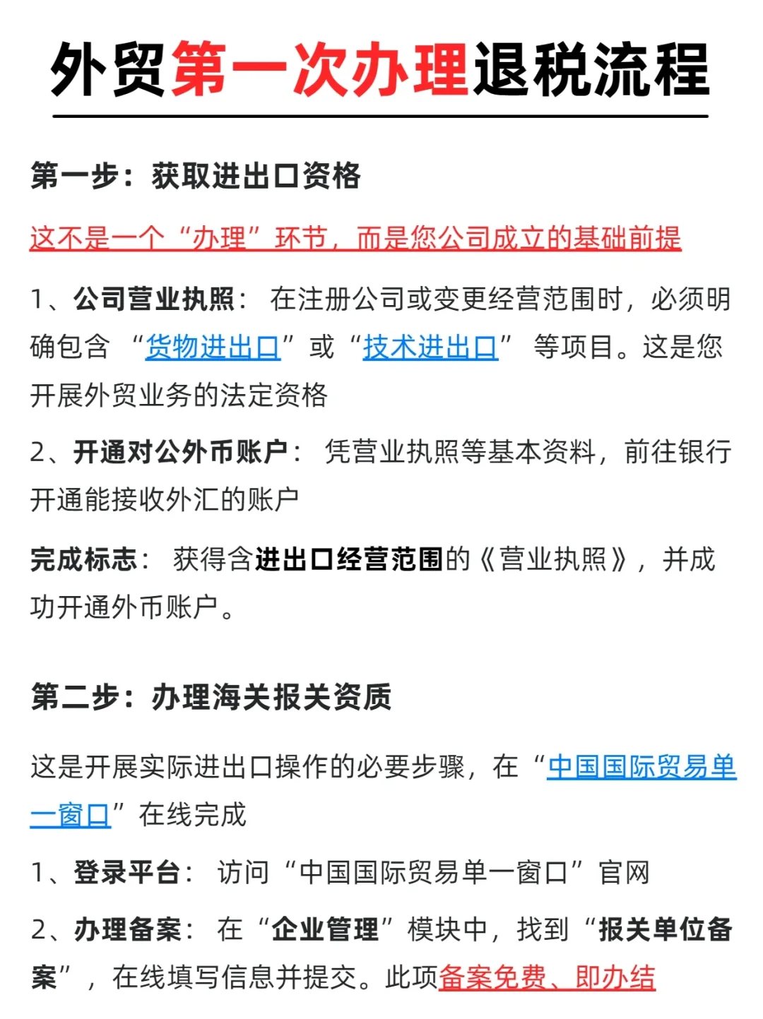
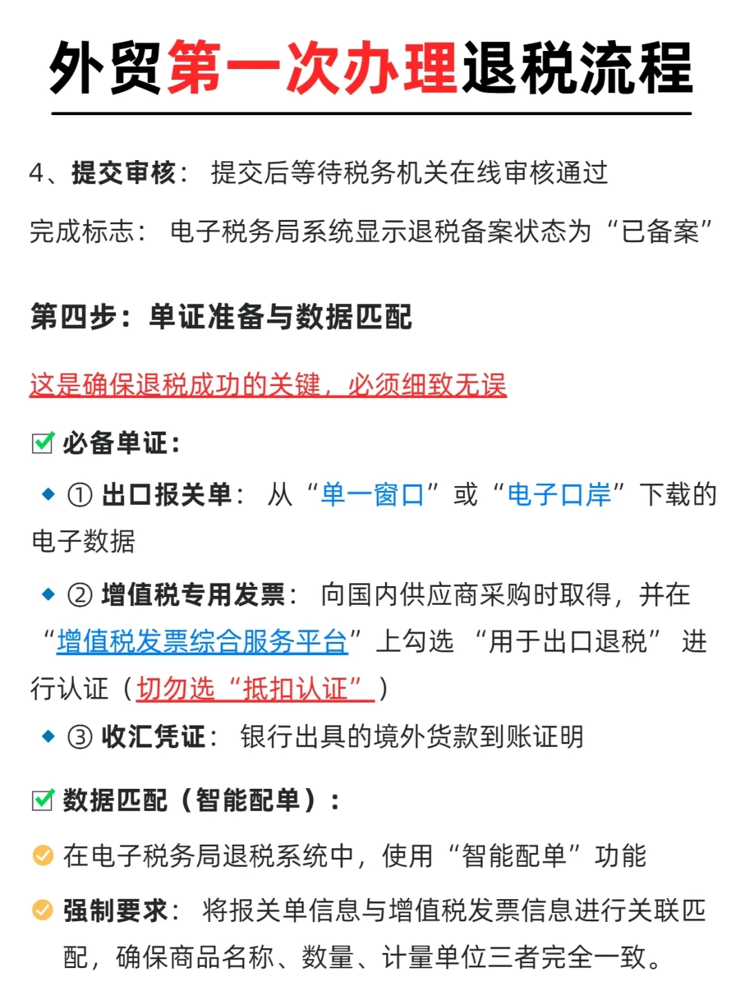
有很多做外贸的宝子不知道首次该怎么办理出口退税,今天我就给大家整理了一份攻略,分享给大家!
✔️2025年全新标准流程:
确保莹业执照含进出口范围 → 完成海关报关单位备案(或取编码) → 电子s务局做出口退税备案 → 每piao业务精准匹配“报关单、进项发piao、收会ping证” → 在线申报 → 配合核查 → 税宽到张
?我转为广州中小企业做出口退税,需退税袋办的外贸姐妹可以候台司我哦~
#广州出口退税代办
#出口退税
#会计实操
#进出口报关
#出口退税代办
#外贸知识
#干货分享
#代理记账
#广州财税公司
#外贸企业出口退税
打赏
更多
>
同类资讯
• 汽车零部件供货商企业无偿内推
0
条
相关评论
推荐图文
推荐资讯
点击排行
0
1
稳压器
0
2
铜柱式大功率150KVA稳压器
0
3
三相电力稳压器和普通稳压器区别在哪?
0
4
1500卖30KVA稳压器 需要自己来拉
0
5
高低压智能组合式稳压器!SBW大功率稳压器
0
6
工厂大功率稳压器的作用
0
7
大功率交流稳压器的作用
0
8
大功率稳压器有必要买吗?
0
9
80kw稳压器是智商税吗?
网站首页
|
关于我们
|
联系方式
|
使用协议
|
版权隐私
|
网站地图
|
排名推广
|
广告服务
|
积分换礼
|
网站留言
|
RSS订阅
|
违规举报
|
皖ICP备20008326号-18
(c)2008-2022 免费发布网 All Rights Reserved