手机版
二维码
购物车
(
0
)
供应
求购
公司
团购
展会
资讯
招商
品牌
人才
知道
专题
图库
视频
下载
商圈
推广
热搜:
采购方式
甲带
滤芯
气动隔膜泵
带式称重给煤机
减速机型号
无级变速机
链式给煤机
履带
减速机
首页
供应
求购
公司
团购
展会
资讯
招商
品牌
人才
知道
专题
图库
视频
下载
商圈
首页
>
资讯
>
安防器材
三级等保需要哪些安全设备?等保测评要求
日期:2025-10-30 04:48:59 来源:网络整理 作者:本站编辑
评论:0
三级等保需要哪些安全设备?等保测评要求
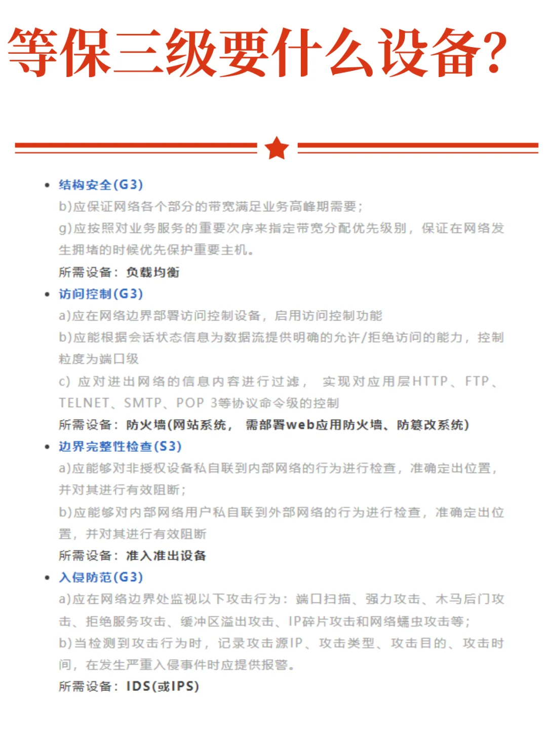
三级等保所需的安全设备包括防火墙、入侵防御系统(IPS)、防病毒网关、日志审计系统、数据库审计系统、堡垒机、主机安全防护设备等。此外,根据具体业务需求,可能还需要Web应用防火墙、漏洞扫描设备、资产测绘系统和态势感知系统等。
这些设备的配置旨在满足《信息安全技术网络安全等级保护基本要求》中对访问控制、边界完整性检查、入侵防范、安全审计、恶意代码防范、身份鉴别、备份和恢复、网络安全管理等基本要求。
#等保测评
#等保
#三级等保
打赏
更多
>
同类资讯
• 保险柜真的不是智商税❗️
0
条
相关评论
推荐图文
推荐资讯
点击排行
网站首页
|
关于我们
|
联系方式
|
使用协议
|
版权隐私
|
网站地图
|
排名推广
|
广告服务
|
积分换礼
|
网站留言
|
RSS订阅
|
违规举报
|
皖ICP备20008326号-18
(c)2008-2022 免费发布网 All Rights Reserved