












?【潮玩I P 公仔设计落地秘籍大公开!】?
这里是你们的IP落地搭子洋溢!? 专注于将好设计从概念变为现实
今天要给大家带来的是超实用的“潮玩I P 公仔设计落地必备教程”。
无论你是新手小白还是资深玩家,在I P设计, IP 定制、IP 制作、IP 打样到生产的每一步之前,了解并掌握关键的公仔材料与公仔工艺知识都是至关重要的哦~✨
? 本期精华内容概览 ?
? 全流程攻略 - 从零开始教你如何一步步完成自己的潮玩作品。
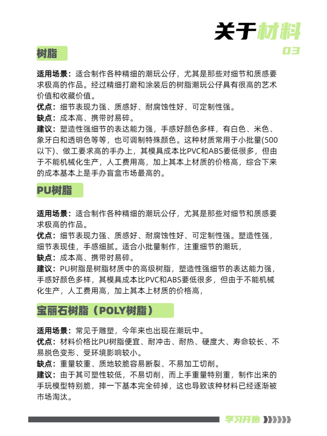
? IP潮玩公仔材质大全解析 - PVC、ABS、搪胶、软胶、树脂、PU、宝利石...这么多选择,哪种最适合你呢?
? IP公仔模具工艺揭秘 - 合金模vs硅胶模,探索那些让玩具栩栩如生的秘密技术。
? 不同潮玩公仔材料特性对比 - 每种材料都有其独特之处,找到最匹配你设计理念的那一款吧!
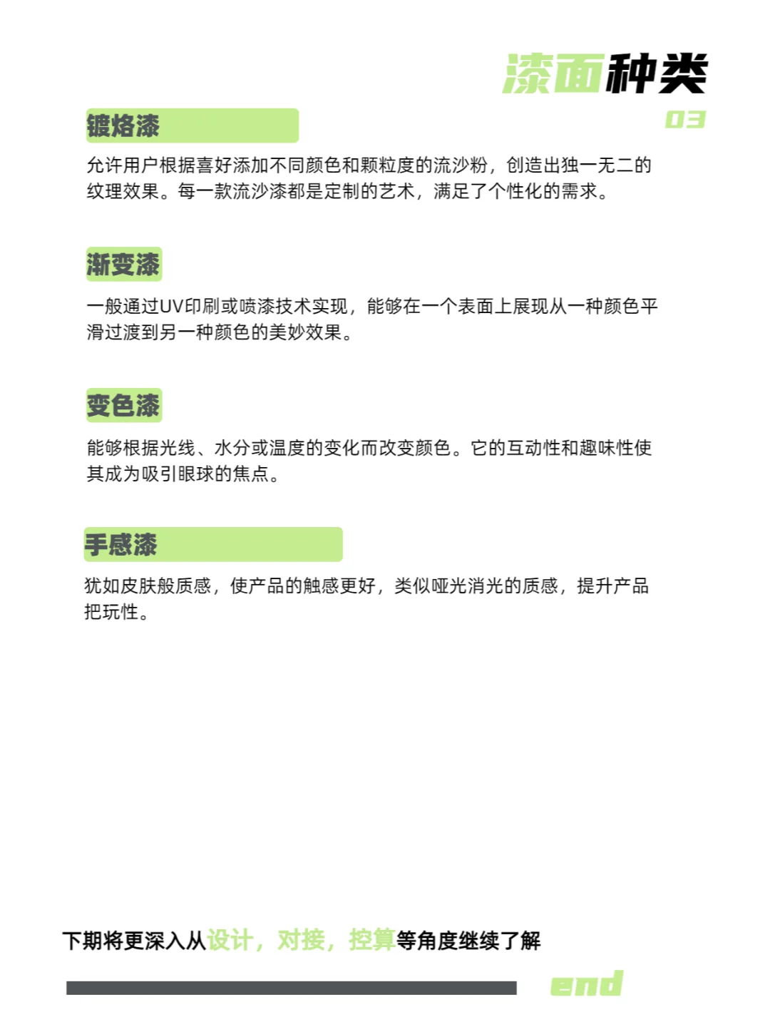
? 潮玩公仔漆面效果全知道 - 普通漆、闪粉漆、夜光漆、植绒、PU漆、珠光漆、变色漆...多种选项让你的作品更加出彩!
让我们一起开启这段充满乐趣与挑战的设计之旅吧!记得点赞+收藏,不要错过任何一个细节哦~?@手工薯 @画画薯
··············分界线·················
【产品落地课分享】【文创】【潮玩】【装置】【展陈】
#兴趣榜样 #2024我的兴趣支点 #IP设计 #文创设计 #潮流玩具 #盲盒 #潮玩生产 #卡通形象设计 #树脂公仔定制 #ip公仔
这里是你们的IP落地搭子洋溢!? 专注于将好设计从概念变为现实
今天要给大家带来的是超实用的“潮玩I P 公仔设计落地必备教程”。
无论你是新手小白还是资深玩家,在I P设计, IP 定制、IP 制作、IP 打样到生产的每一步之前,了解并掌握关键的公仔材料与公仔工艺知识都是至关重要的哦~✨
? 本期精华内容概览 ?
? 全流程攻略 - 从零开始教你如何一步步完成自己的潮玩作品。
? IP潮玩公仔材质大全解析 - PVC、ABS、搪胶、软胶、树脂、PU、宝利石...这么多选择,哪种最适合你呢?
? IP公仔模具工艺揭秘 - 合金模vs硅胶模,探索那些让玩具栩栩如生的秘密技术。
? 不同潮玩公仔材料特性对比 - 每种材料都有其独特之处,找到最匹配你设计理念的那一款吧!
? 潮玩公仔漆面效果全知道 - 普通漆、闪粉漆、夜光漆、植绒、PU漆、珠光漆、变色漆...多种选项让你的作品更加出彩!
让我们一起开启这段充满乐趣与挑战的设计之旅吧!记得点赞+收藏,不要错过任何一个细节哦~?@手工薯 @画画薯
··············分界线·················
【产品落地课分享】【文创】【潮玩】【装置】【展陈】
#兴趣榜样 #2024我的兴趣支点 #IP设计 #文创设计 #潮流玩具 #盲盒 #潮玩生产 #卡通形象设计 #树脂公仔定制 #ip公仔


