手机版
二维码
购物车
(
0
)
供应
求购
公司
团购
展会
资讯
招商
品牌
人才
知道
专题
图库
视频
下载
商圈
推广
热搜:
采购方式
甲带
滤芯
气动隔膜泵
带式称重给煤机
减速机型号
无级变速机
链式给煤机
履带
减速机
首页
供应
求购
公司
团购
展会
资讯
招商
品牌
人才
知道
专题
图库
视频
下载
商圈
首页
>
资讯
>
汽摩配件
终于有人讲清楚!电助力自行车结构
日期:2025-10-30 03:11:02 来源:网络整理 作者:本站编辑
评论:0
终于有人讲清楚!电助力自行车结构
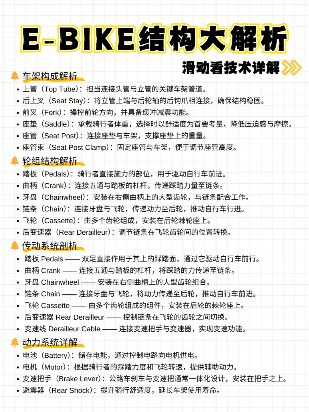
很多人对电助力自行车都很好奇!今天就以有诺电助力自行车 URUS 为例?
给带大家一图看懂电助力自行车结构?
?当你骑车遇到问题,也能说出是什么零件有异常,对症下药!
一起看看叭~
-
?车架结构
?轮组结构
?传动系统
?动力系统
详情解析都放在图文里啦,小伙伴们可以对照参考
ps:后附有技术详解
---
#自行车零件
#骑行知识
#ebike
#电助力自行车
#骑行知识科普
#城市骑行计划
#我的骑行日志
#骑行打卡挑战
#骑行
#自行车配件
打赏
更多
>
同类资讯
• 2026厦门工程机械及轮式挖掘机展
0
条
相关评论
推荐图文
推荐资讯
点击排行
0
1
2026厦门工程机械及轮式挖掘机展国际重型卡车配件博览会
网站首页
|
关于我们
|
联系方式
|
使用协议
|
版权隐私
|
网站地图
|
排名推广
|
广告服务
|
积分换礼
|
网站留言
|
RSS订阅
|
违规举报
|
皖ICP备20008326号-18
(c)2008-2022 免费发布网 All Rights Reserved