











哈喽,大家好,我是小康~
凸版印刷:采用感光树脂凸版作为印版,墨色饱满,能够呈现出鲜明的色
彩和丰富的层次感。适用于需要高色彩饱和度和精细层次的不干胶标签
胶版印刷(胶印):适用于纸质不干胶标签的大批量生产,具有图文精细
度高、色彩层次丰富的特点。胶印设备多功能性强,适用于多种印刷任务,
能够满足高质量标签的需求
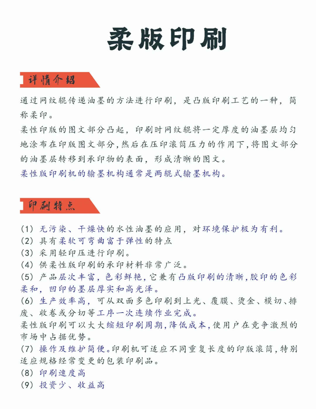
柔性版印刷(柔印):设备结构简单,成本较低,印刷效果堪比高端印刷工
艺。适用于需要厚实墨层和较低成本的生产需求
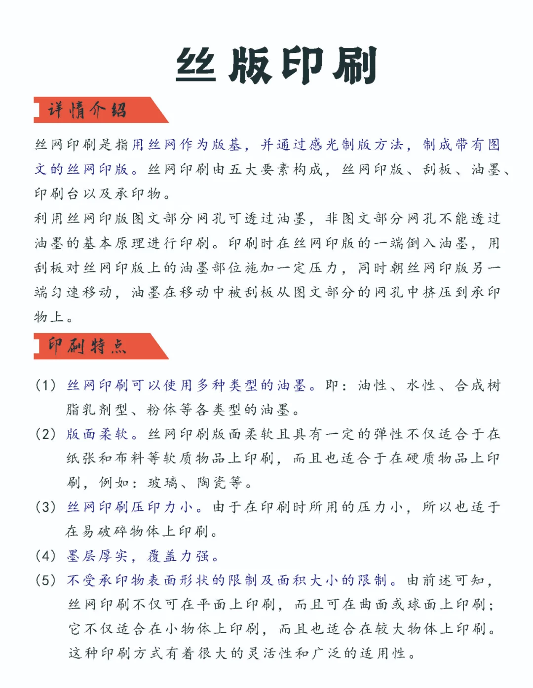
丝网印刷:通过绢网版将油墨转移至不干胶材料上,因其厚墨层和良好的遮盖力,常用于质感要求较高的标签,如商标和吊牌
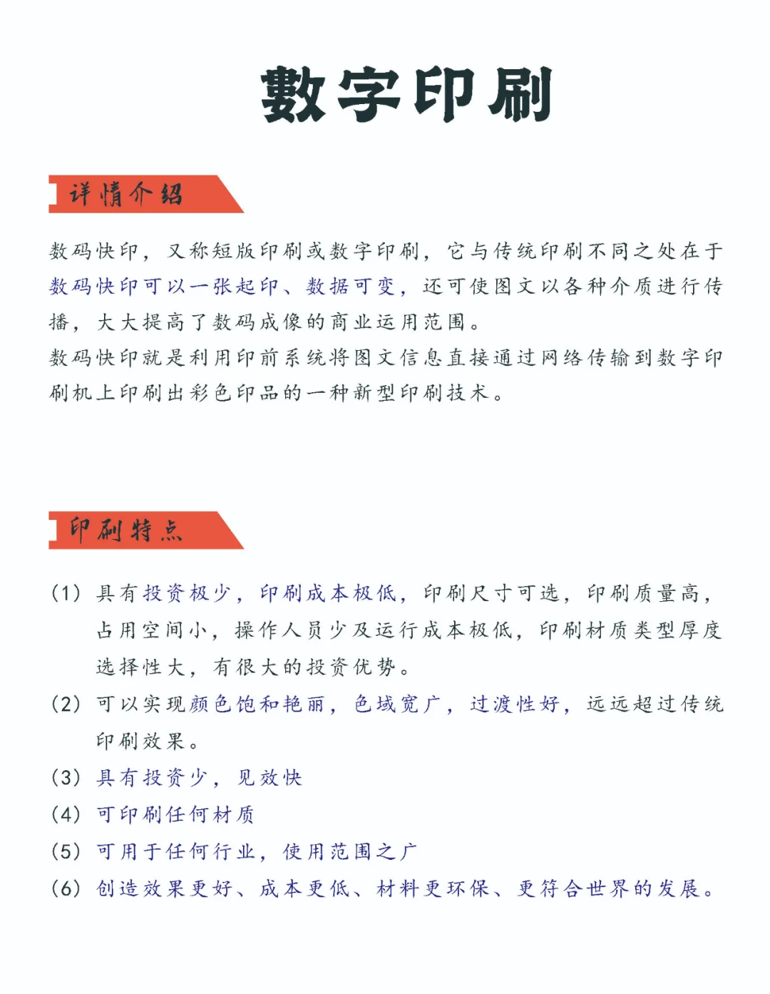
数字印刷:直接由计算机控制,无需制版,印刷速度快、批量灵活,适合小批量、个性化的不干胶标签制作
这些工艺的选择取决于具体的印刷效果、成本以及批量需求。正确的工艺选择不仅能提升产品的外观质感,还能在市场中提高产品的竞争力
希望对你有用~
请看上图⬆️ 关注点赞收藏小康,了解更多印刷设计干货!!! #印刷一站式服务 #印刷行业 #印刷知识分享 #印刷知识 #印刷知识您了解多少 #印刷小知识 #印刷色彩 #印刷机器 #印刷原理 #印刷
凸版印刷:采用感光树脂凸版作为印版,墨色饱满,能够呈现出鲜明的色
彩和丰富的层次感。适用于需要高色彩饱和度和精细层次的不干胶标签
胶版印刷(胶印):适用于纸质不干胶标签的大批量生产,具有图文精细
度高、色彩层次丰富的特点。胶印设备多功能性强,适用于多种印刷任务,
能够满足高质量标签的需求
柔性版印刷(柔印):设备结构简单,成本较低,印刷效果堪比高端印刷工
艺。适用于需要厚实墨层和较低成本的生产需求
丝网印刷:通过绢网版将油墨转移至不干胶材料上,因其厚墨层和良好的遮盖力,常用于质感要求较高的标签,如商标和吊牌
数字印刷:直接由计算机控制,无需制版,印刷速度快、批量灵活,适合小批量、个性化的不干胶标签制作
这些工艺的选择取决于具体的印刷效果、成本以及批量需求。正确的工艺选择不仅能提升产品的外观质感,还能在市场中提高产品的竞争力
希望对你有用~
请看上图⬆️ 关注点赞收藏小康,了解更多印刷设计干货!!! #印刷一站式服务 #印刷行业 #印刷知识分享 #印刷知识 #印刷知识您了解多少 #印刷小知识 #印刷色彩 #印刷机器 #印刷原理 #印刷


