手机版
二维码
购物车
(
0
)
供应
求购
公司
团购
展会
资讯
招商
品牌
人才
知道
专题
图库
视频
下载
商圈
推广
热搜:
采购方式
滤芯
甲带
气动隔膜泵
减速机
减速机型号
带式称重给煤机
履带
无级变速机
链式给煤机
首页
供应
求购
公司
团购
展会
资讯
招商
品牌
人才
知道
专题
图库
视频
下载
商圈
首页
>
资讯
>
节能环保
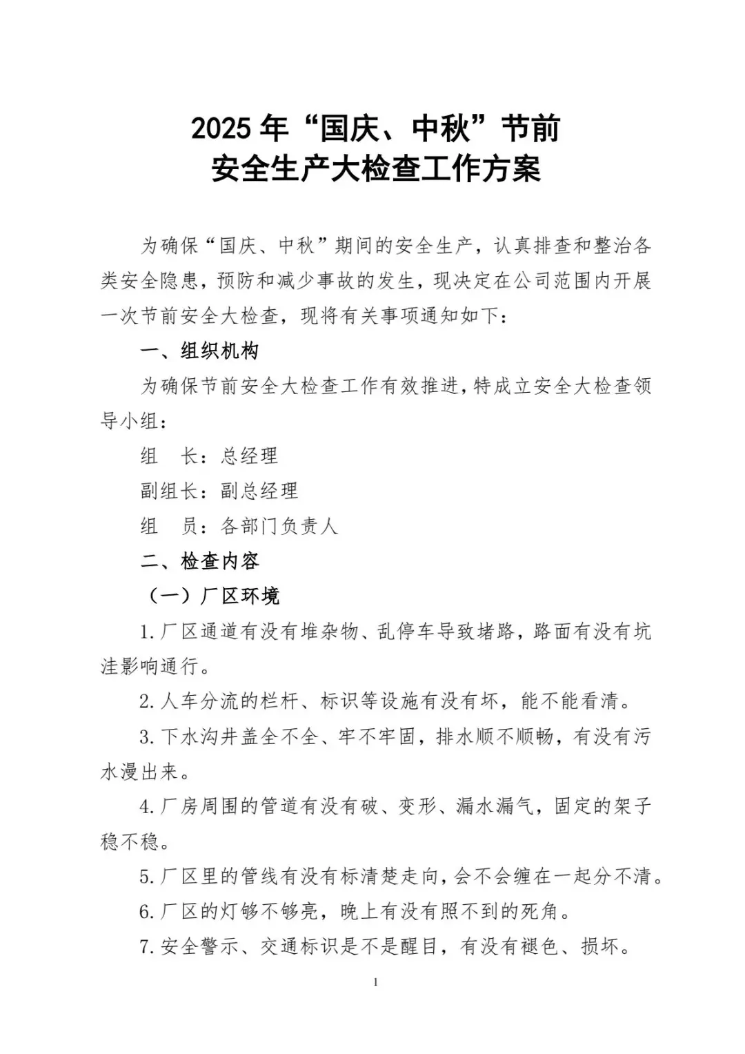
2025年国庆、中秋节前安全大检查工作方案
日期:2025-10-30 02:34:56 来源:网络整理 作者:本站编辑
评论:0
2025年国庆、中秋节前安全大检查工作方案
为确保“国庆、中秋”期间的安全生产,认真排查和整治各类安全隐患,预防和减少事故的发生,现决定在公司范围内开展一次节前安全大检查,现将有关事项通知如下:
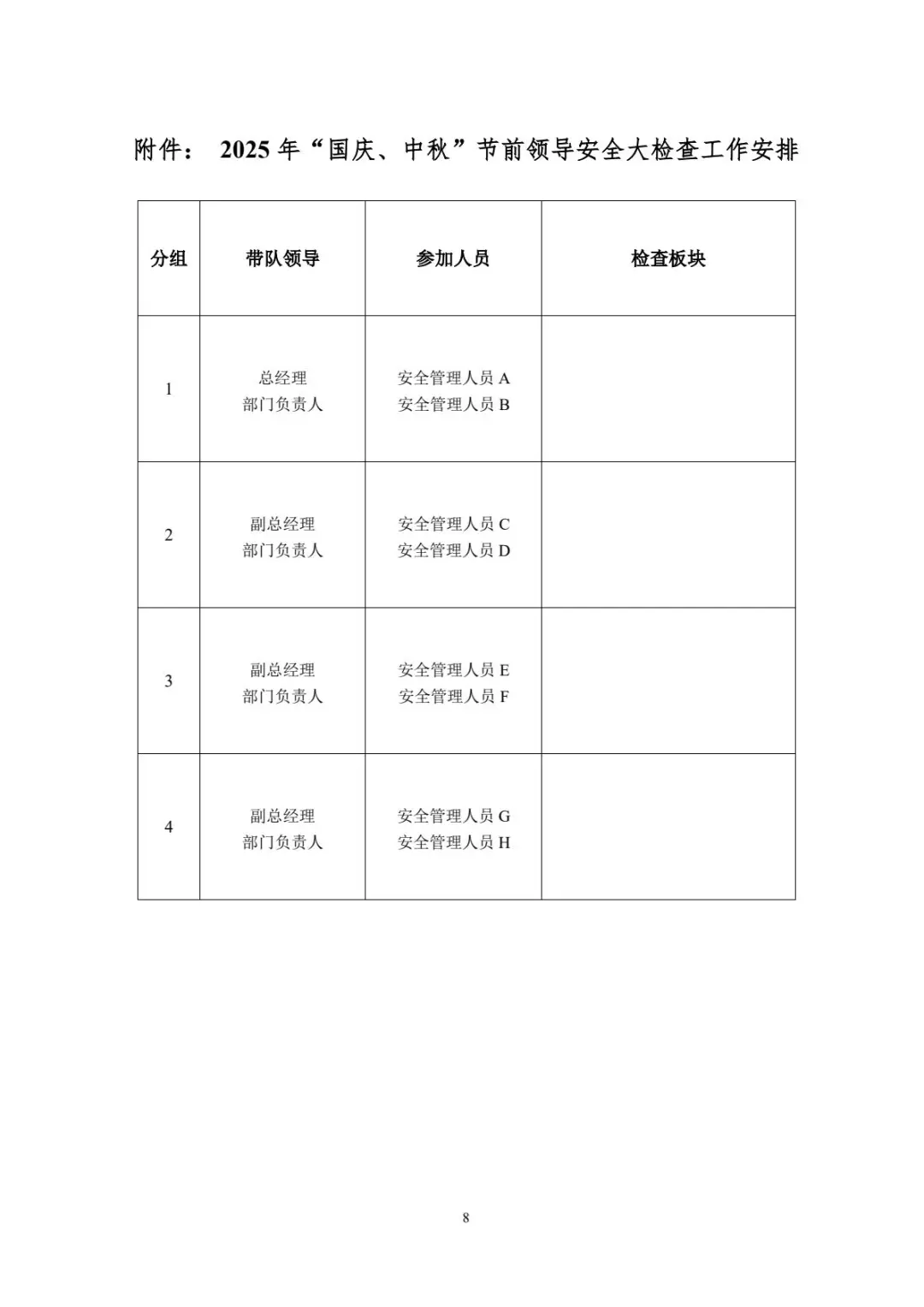
一、组织机构
二、检查内容
(一)厂区环境
(二)车间环境
(三)消防安全
(四)危险化学品安全
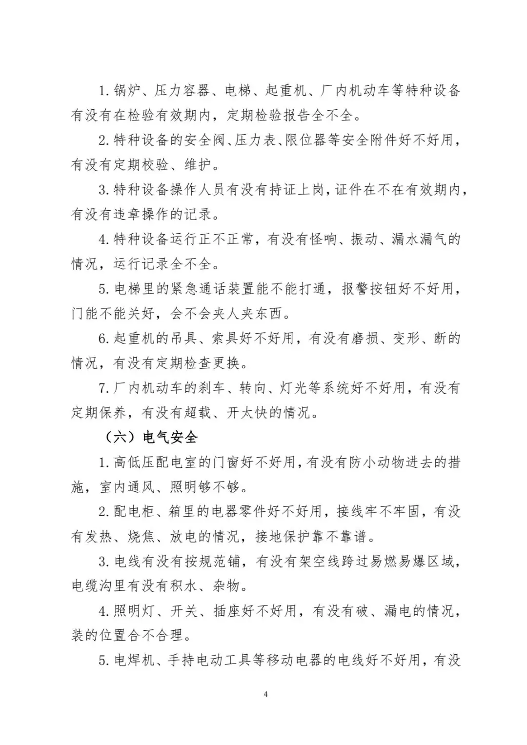
(五)特种设备安全
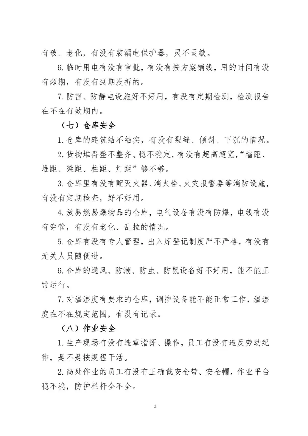
(六)电气安全
(七)仓库安全
(八)作业安全
(九)综合管理
三、时间安排
四、工作要求
#国庆
#中秋
#节前安全检查
#安全检查
#工作方案
#检查计划
#查找身边安全隐患
#人人讲安全
#方案模板
#安全生产
打赏
更多
>
同类资讯
• 熊宇杰&张宁,蔡乐娟-angew 电化学C
0
条
相关评论
推荐图文
推荐资讯
点击排行
0
1
【土壤污染修复案例】-惠州土壤修复项目
0
2
土壤修复菌剂是什么?
0
3
土壤污染调查和修复方案、污染调查修复资质
0
4
土壤污染调查治理及修复投标方案(475页)
0
5
微藻所建立的再生农业
0
6
什么是水土修复
0
7
中科院团队!用微生物+铁矿打造“自愈土壤”
0
8
求CAD代画
0
9
过硫酸盐在地下水和土壤修复中的应用
网站首页
|
关于我们
|
联系方式
|
使用协议
|
版权隐私
|
网站地图
|
排名推广
|
广告服务
|
积分换礼
|
网站留言
|
RSS订阅
|
违规举报
|
皖ICP备20008326号-18
(c)2008-2022 免费发布网 All Rights Reserved