





姐妹们!谁说HR只能管人事?本HR主管还扛着安全环保大旗,摸爬滚打整理出超全安全管理干货,打工人狠狠码住,都是实操重点?
? 教育培训:安全意识从入门抓起
新人进厂滴一步——三级安全教育!从厂级、车间到班组,层层考核不低于80分才算过。每月还有固定安全主题:2月全员安全复训、7月全员安全知识培训…12月还得搞年度培训总结+下一年计划。偷偷说,把培训内容和实际案例结合,员工记得更牢~
?️ 生产设备管理:细节决定安全
设备维保有学问!设施设备检维修计划、保养记录必须实时跟,有保养就登记,千万别留空。特种设备台账更是重点,叉车等设备档案随时备查。记住:设备维护不是“做给人看”,是给生产上道保险锁~
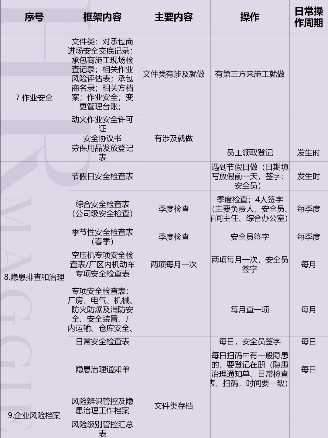
? 隐患排查:每天都是“找茬”日
作为安全环保监管人,日常就是各种检查表“轮播”:
✅ 每日:安全检查表、隐患治理通知单,发现一般隐患立刻登记,时间扫码记录全对齐;
✅ 每月:专项安全检查(厂房/电气/防火防爆等),每月查一项,不漏死角;
✅ 每季度:综合安全检查、季节性检查,4人签字层层把关。
节假日还有专属检查表,放假前一tian必须安排!
? 应急与事故处理:未雨绸缪是关键
应急预案演练计划提前备,应急设施装备物资管理制度表、事故应急资源调查统统存档。虽然工伤处理流程“一般不做”,但机床伤害、触电事故培训记录9月必须安排!还有粉尘防爆专区,每周检查、每日清扫记录,从源头掐灭风险~
? 给HR同行的小建议
管安全环保后发现,HR思维超好用!把人员管理逻辑套进来:培训像做员工发展,检查像绩效跟进,隐患整改像项目推进。多部门协作时,用沟通技巧联动车间、综合办,工作顺畅度翻倍~
姐妹们,安全环保管理不是“找麻烦”,是给企业和员工织密保护网。你们在安全管理中遇到过啥难题?频论区聊聊,一起解锁更多实操技巧,让HR跨界工作也能闪闪发光✨!
HR干货 #安全管理 #职场经验 #企业安全 #人事 #职场日常 #职场 #安全 #人力资源 #多元化
? 教育培训:安全意识从入门抓起
新人进厂滴一步——三级安全教育!从厂级、车间到班组,层层考核不低于80分才算过。每月还有固定安全主题:2月全员安全复训、7月全员安全知识培训…12月还得搞年度培训总结+下一年计划。偷偷说,把培训内容和实际案例结合,员工记得更牢~
?️ 生产设备管理:细节决定安全
设备维保有学问!设施设备检维修计划、保养记录必须实时跟,有保养就登记,千万别留空。特种设备台账更是重点,叉车等设备档案随时备查。记住:设备维护不是“做给人看”,是给生产上道保险锁~
? 隐患排查:每天都是“找茬”日
作为安全环保监管人,日常就是各种检查表“轮播”:
✅ 每日:安全检查表、隐患治理通知单,发现一般隐患立刻登记,时间扫码记录全对齐;
✅ 每月:专项安全检查(厂房/电气/防火防爆等),每月查一项,不漏死角;
✅ 每季度:综合安全检查、季节性检查,4人签字层层把关。
节假日还有专属检查表,放假前一tian必须安排!
? 应急与事故处理:未雨绸缪是关键
应急预案演练计划提前备,应急设施装备物资管理制度表、事故应急资源调查统统存档。虽然工伤处理流程“一般不做”,但机床伤害、触电事故培训记录9月必须安排!还有粉尘防爆专区,每周检查、每日清扫记录,从源头掐灭风险~
? 给HR同行的小建议
管安全环保后发现,HR思维超好用!把人员管理逻辑套进来:培训像做员工发展,检查像绩效跟进,隐患整改像项目推进。多部门协作时,用沟通技巧联动车间、综合办,工作顺畅度翻倍~
姐妹们,安全环保管理不是“找麻烦”,是给企业和员工织密保护网。你们在安全管理中遇到过啥难题?频论区聊聊,一起解锁更多实操技巧,让HR跨界工作也能闪闪发光✨!
HR干货 #安全管理 #职场经验 #企业安全 #人事 #职场日常 #职场 #安全 #人力资源 #多元化


