手机版
二维码
购物车
(
0
)
供应
求购
公司
团购
展会
资讯
招商
品牌
人才
知道
专题
图库
视频
下载
商圈
推广
热搜:
采购方式
甲带
滤芯
气动隔膜泵
减速机
带式称重给煤机
履带
减速机型号
链式给煤机
无级变速机
首页
供应
求购
公司
团购
展会
资讯
招商
品牌
人才
知道
专题
图库
视频
下载
商圈
首页
>
资讯
>
交通运输
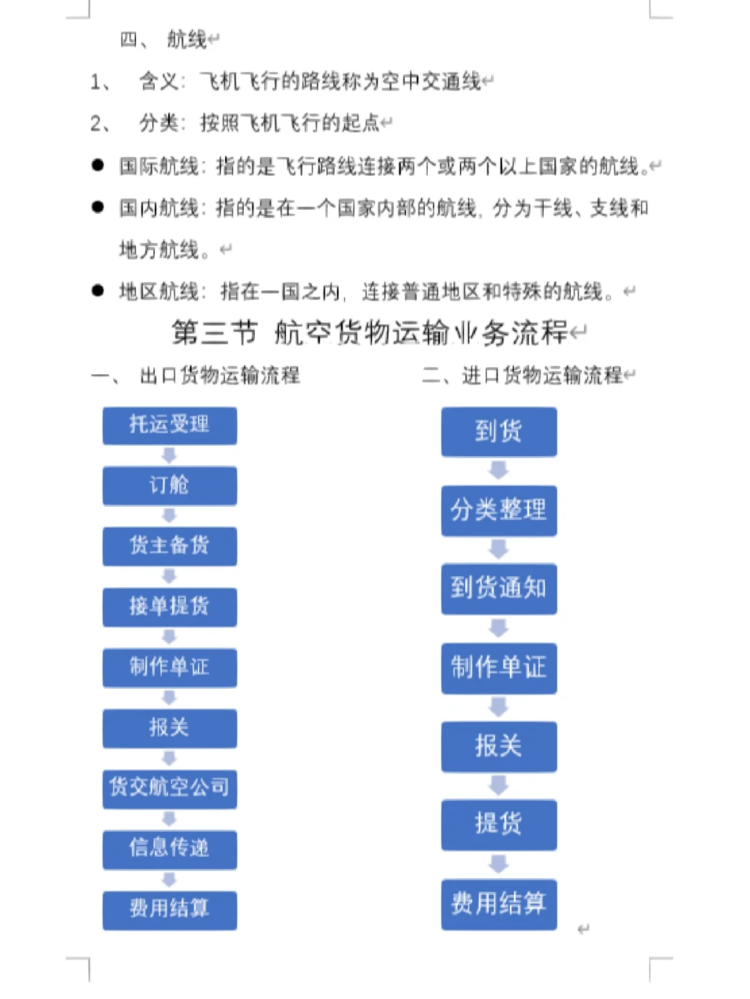
物流运输管理 第四章 《航空货物运输》
日期:2025-10-30 00:42:33 来源:网络整理 作者:本站编辑
评论:0
物流运输管理 第四章 《航空货物运输》
#物流运输管理
#学习笔记
#学习打卡
#物流运输
打赏
更多
>
同类资讯
• 国内首架MD-11全货机 —— B-2170
0
条
相关评论
推荐图文
推荐资讯
点击排行
0
1
美军160特种航空团支奴干直升机吊运物资
0
2
支奴干CH-47:高效运输与适应性的经典之作
0
3
直升机叶片包装运输
0
4
好萌的直升飞机!
0
5
? 空客H135:专业任务中的多面能手 ✈️
0
6
2034:兔国发布扶摇大型运输直升机
0
7
飞机可以吊货柜啦!
0
8
世界最大重型运输直升机集合/我们目前落后
0
9
南山⇄香港20分钟达
网站首页
|
关于我们
|
联系方式
|
使用协议
|
版权隐私
|
网站地图
|
排名推广
|
广告服务
|
积分换礼
|
网站留言
|
RSS订阅
|
违规举报
|
皖ICP备20008326号-18
(c)2008-2022 免费发布网 All Rights Reserved