



?:
01 化石能源
- 煤炭:在中国化石能源利用中占主导地位
- 石油:全球使用量最高的化石燃料,沈括《梦溪笔谈》最早记载“石油”,有机物混合物
- 天然气,主要成分为甲烷(最简单的有机物)
- 可燃冰(天然气水合物):燃烧产物为CO₂和水(缓解温室效应❌);储量大,分布于深海;陆域永久冻土(稀缺能源❌)
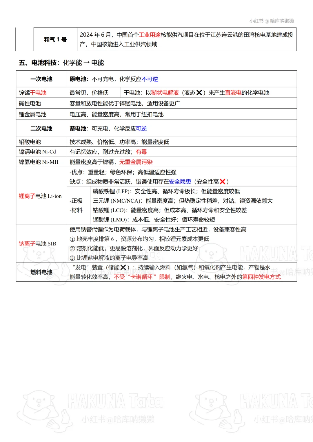
02 太阳能:核聚变反应(辐射能→ 化学能)产生直流电
03 核能:不可再生的一次能源
核裂变(当前主流):核电站(核能—内能—机械能—电能)、原子弹
核聚变(未来方向):氢弹、人造太阳
核衰变:能量释放缓慢,难以利用
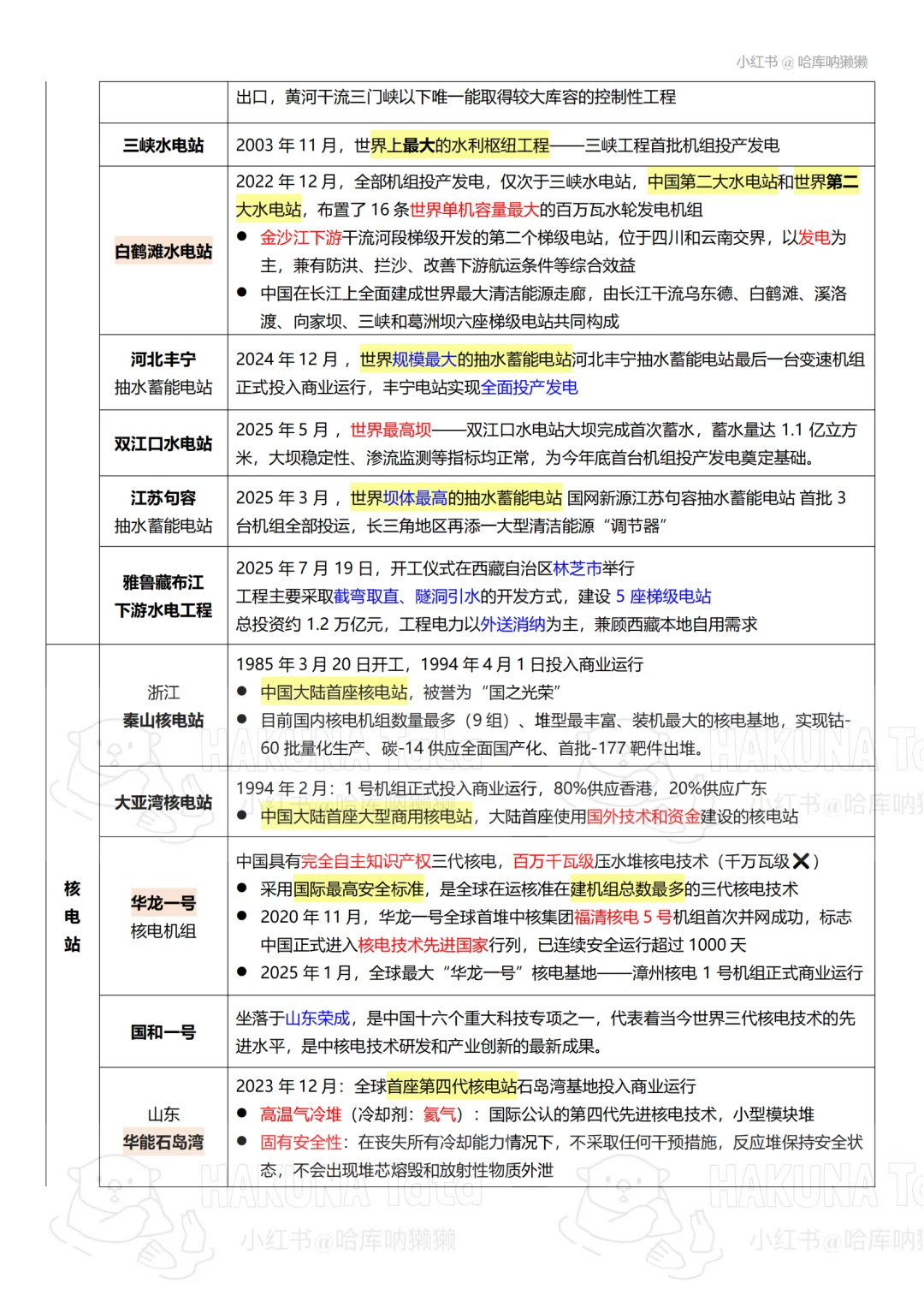
04 核电站
- 秦山核电站(浙江):中国大陆首座核电站(1985年开工)
- 大亚湾核电站:中国大陆首座大型商用核电站
- 华龙一号:中国具有完全自主知识产权三代核电
- 华能石岛湾(山东):全球首座第四代核电站
05 水电站
- 石龙坝水电站(云南昆明):中国第一座水电站
- 新安江水电站(浙江杭州):中国第一座自行设计、自制设备和自行施工的大型水力发电站
- 三峡水电站(湖北):世界上最大的水利枢纽工程
- 白鹤滩水电站:中国第二大水电站和世界第二大水电站
#公考 #常识积累
01 化石能源
- 煤炭:在中国化石能源利用中占主导地位
- 石油:全球使用量最高的化石燃料,沈括《梦溪笔谈》最早记载“石油”,有机物混合物
- 天然气,主要成分为甲烷(最简单的有机物)
- 可燃冰(天然气水合物):燃烧产物为CO₂和水(缓解温室效应❌);储量大,分布于深海;陆域永久冻土(稀缺能源❌)
02 太阳能:核聚变反应(辐射能→ 化学能)产生直流电
03 核能:不可再生的一次能源
核裂变(当前主流):核电站(核能—内能—机械能—电能)、原子弹
核聚变(未来方向):氢弹、人造太阳
核衰变:能量释放缓慢,难以利用
04 核电站
- 秦山核电站(浙江):中国大陆首座核电站(1985年开工)
- 大亚湾核电站:中国大陆首座大型商用核电站
- 华龙一号:中国具有完全自主知识产权三代核电
- 华能石岛湾(山东):全球首座第四代核电站
05 水电站
- 石龙坝水电站(云南昆明):中国第一座水电站
- 新安江水电站(浙江杭州):中国第一座自行设计、自制设备和自行施工的大型水力发电站
- 三峡水电站(湖北):世界上最大的水利枢纽工程
- 白鹤滩水电站:中国第二大水电站和世界第二大水电站
#公考 #常识积累


