




织物缺陷检测是纺织品检验的核心项目之一,其主要作用是避免织物缺陷影响布匹质量,从而防止纺织品价值和销售受到严重冲击。
传统目标检测方法的流程可概括为 “特征提取 - 识别 - 定位”,将特征提取与目标检测分为两个独立环节完成;基于深度学习的目标检测流程则为 “图像深度特征提取 - 基于深度神经网络的目标定位”,其中卷积神经网络是核心技术。
从纺线到成品织物,需经历纱线纺织、裁剪、图案印染等多个流程,每个流程又包含诸多工序。在各环节的生产中,若设定条件不合理、工作人员操作不规范或机器出现硬件故障等,都可能导致纺织品表面产生缺陷。理论而言,加工流程越复杂,出现缺陷的概率就越高。
与传统方法相比,基于深度学习的织物疵点检测方法具有检测速度快、误检率低、检测精度高等优势,但这些优势的发挥依赖于大量的训练数据库。只有在训练阶段输入足够多的织物疵点图像,尽可能涵盖各类疵点类型,网络模型才能通过反复学习熟悉疵点的 “特征”,即获取疵点位置的特征信息并记忆,从而在后续检测中更快速、准确地定位并标识疵点。
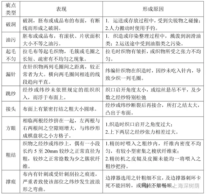
构建数据库的流程如下:首先搭建由光源、镜头、相机、图像处理卡及执行机构组成的织物图像采集系统;然后通过该系统采集破洞、油污、起毛不均、漏针、撑痕、粗节等一定规模的织物疵点图像;最后通过转置、高斯滤波、图像增强等操作扩充织物图像,形成织物图像库,为后续深度学习提供样本支持
基于SSD神经网络的织物疵点检测定位方法,具体步骤如下:
1.划分数据集:将数据集的 80% 作为训练集与验证集,其中训练集占这部分的 80%,验证集占 20%;剩余 20% 作为测试集,以此获取最终的实验结果。
2.特征提取与候选框选取:将待检测的织物图像输入到经步骤一训练完成的织物检测模型中,对图像进行特征提取,并筛选出多个可能包含疵点目标的候选框。
3.疵点目标确定与输出:依据设定的判别阈值,对步骤二中的候选框进行判断,确定最终的疵点目标;再利用疵点目标所在候选框的交并比阈值,选定疵点目标框,随后存储疵点的位置坐标信息并输出该目标框。
该算法对平纹织物和模式织物均具有良好的自适应性与检测性能,拓宽了适用范围,且检测精度高,能有效解决人工检测误差大的问题,同时模型易于训练、操作简便。#缺陷检测 #视觉检测设备 #纺织品检测 #视觉检测
传统目标检测方法的流程可概括为 “特征提取 - 识别 - 定位”,将特征提取与目标检测分为两个独立环节完成;基于深度学习的目标检测流程则为 “图像深度特征提取 - 基于深度神经网络的目标定位”,其中卷积神经网络是核心技术。
从纺线到成品织物,需经历纱线纺织、裁剪、图案印染等多个流程,每个流程又包含诸多工序。在各环节的生产中,若设定条件不合理、工作人员操作不规范或机器出现硬件故障等,都可能导致纺织品表面产生缺陷。理论而言,加工流程越复杂,出现缺陷的概率就越高。
与传统方法相比,基于深度学习的织物疵点检测方法具有检测速度快、误检率低、检测精度高等优势,但这些优势的发挥依赖于大量的训练数据库。只有在训练阶段输入足够多的织物疵点图像,尽可能涵盖各类疵点类型,网络模型才能通过反复学习熟悉疵点的 “特征”,即获取疵点位置的特征信息并记忆,从而在后续检测中更快速、准确地定位并标识疵点。
构建数据库的流程如下:首先搭建由光源、镜头、相机、图像处理卡及执行机构组成的织物图像采集系统;然后通过该系统采集破洞、油污、起毛不均、漏针、撑痕、粗节等一定规模的织物疵点图像;最后通过转置、高斯滤波、图像增强等操作扩充织物图像,形成织物图像库,为后续深度学习提供样本支持
基于SSD神经网络的织物疵点检测定位方法,具体步骤如下:
1.划分数据集:将数据集的 80% 作为训练集与验证集,其中训练集占这部分的 80%,验证集占 20%;剩余 20% 作为测试集,以此获取最终的实验结果。
2.特征提取与候选框选取:将待检测的织物图像输入到经步骤一训练完成的织物检测模型中,对图像进行特征提取,并筛选出多个可能包含疵点目标的候选框。
3.疵点目标确定与输出:依据设定的判别阈值,对步骤二中的候选框进行判断,确定最终的疵点目标;再利用疵点目标所在候选框的交并比阈值,选定疵点目标框,随后存储疵点的位置坐标信息并输出该目标框。
该算法对平纹织物和模式织物均具有良好的自适应性与检测性能,拓宽了适用范围,且检测精度高,能有效解决人工检测误差大的问题,同时模型易于训练、操作简便。#缺陷检测 #视觉检测设备 #纺织品检测 #视觉检测


