手机版
二维码
购物车
(
0
)
供应
求购
公司
团购
展会
资讯
招商
品牌
人才
知道
专题
图库
视频
下载
商圈
推广
热搜:
采购方式
甲带
滤芯
气动隔膜泵
减速机
带式称重给煤机
履带
减速机型号
链式给煤机
无级变速机
首页
供应
求购
公司
团购
展会
资讯
招商
品牌
人才
知道
专题
图库
视频
下载
商圈
首页
>
资讯
>
医疗保健
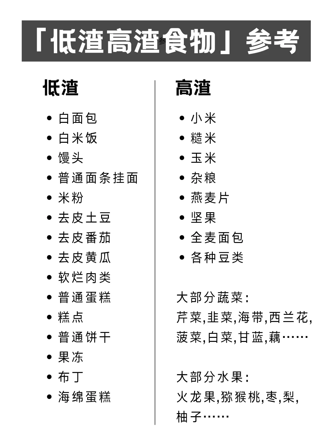
便秘的人建议多吃高渣食物
日期:2025-10-29 13:51:34 来源:网络整理 作者:本站编辑
评论:0
便秘的人建议多吃高渣食物
每日一便,可以称之为成年人最大的炫耀。
就算便秘了也别焦虑,多吃蔬菜水果含纤维素高的食物,同时记得多喝水。
祝大家早日实现拉屎自由!共勉
#健康科普
#我的健康生活
#养生
#食疗养生
#便秘
#拉屎
#女性健康
#膳食纤维
#饮食
#多喝水
打赏
更多
>
同类资讯
• 刚成立的新央企—中国稀土集团
0
条
相关评论
推荐图文
推荐资讯
点击排行
0
1
成都姐妹看过来!三医院体检体验感真的好!
0
2
公务员体检病史填写:避开3大红线,3步稳过
0
3
国家卫健委公布成人健康体检“新国标”
0
4
杭州地铁管培生!19个名额速抢
0
5
体检项目?参考
0
6
地中海贫血想顺利过体检?4步实操指南来了
0
7
毛孩子年度体检福利+遛弯搭子群?
0
8
爸妈体检避雷!体检套餐怎么选不花冤枉钱
0
9
2025申论热点素材 | 城市更新+城市体检
网站首页
|
关于我们
|
联系方式
|
使用协议
|
版权隐私
|
网站地图
|
排名推广
|
广告服务
|
积分换礼
|
网站留言
|
RSS订阅
|
违规举报
|
皖ICP备20008326号-18
(c)2008-2022 免费发布网 All Rights Reserved