







文件的具体内容都在图片中进行了梳理,重点看下面的投资机会部分。
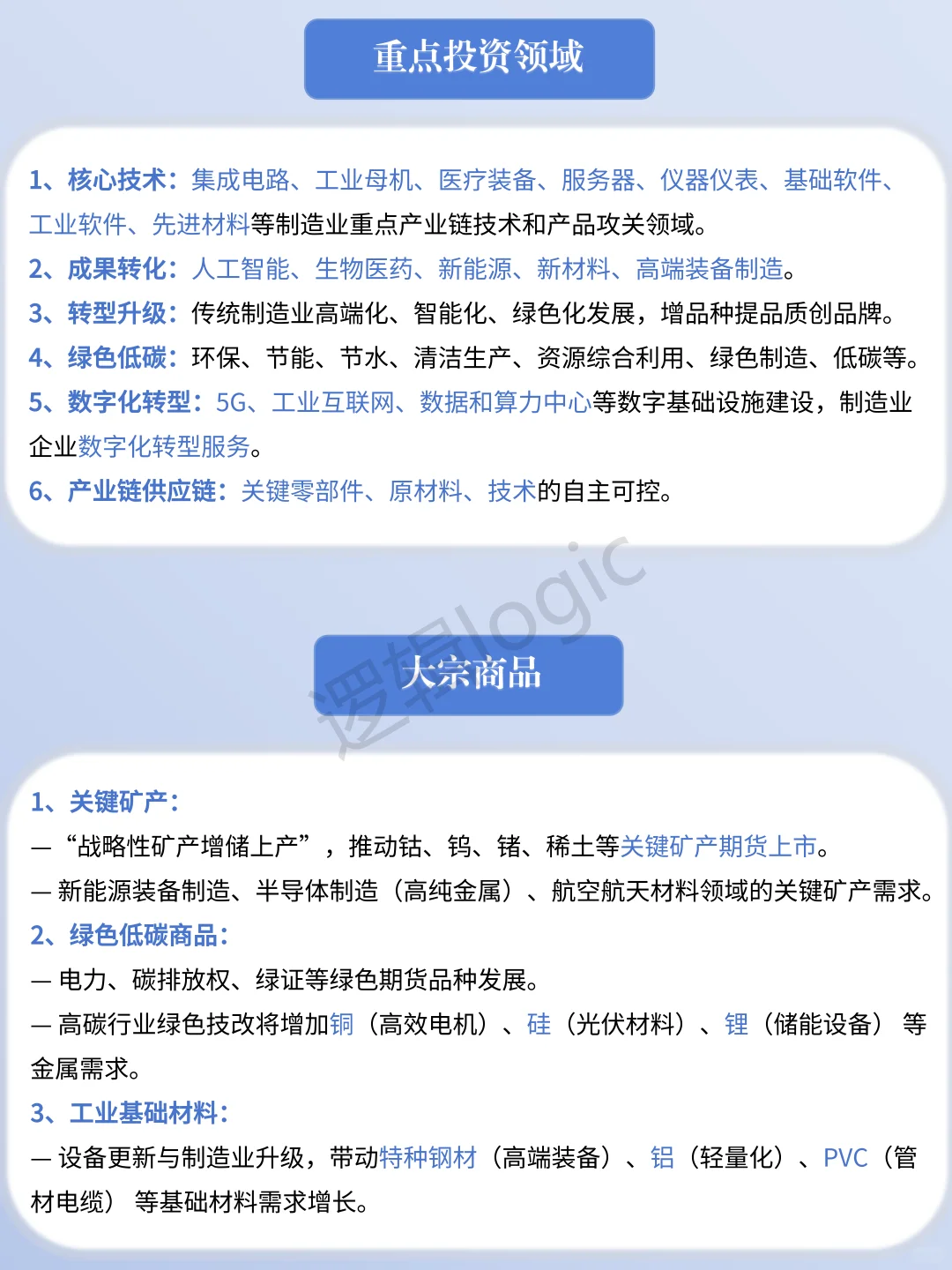
重点投资领域:
1️⃣核心技术:集成电路、工业母机、医疗装备、服务器、仪器仪表、基础软件、工业软件、先进材料等制造业重点产业链技术和产品攻关领域。
2️⃣成果转化:人工智能、生物医药、新能源、新材料、高端装备制造。
3️⃣转型升级:传统制造业高端化、智能化、绿色化发展,增品种提品质创品牌。
4️⃣绿色低碳:环保、节能、节水、清洁生产、资源综合利用、绿色制造、低碳等。
5️⃣数字化转型:5G、工业互联网、数据和算力中心等数字基础设施建设,制造业企业数字化转型服务。
6️⃣产业链供应链:关键零部件、原材料、技术的自主可控。
大宗商品:
1️⃣关键矿产:
—“战略性矿产增储上产”,推动钴、钨、锗、稀土等关键矿产期货上市。
— 新能源装备制造、半导体制造(高纯金属)、航空航天材料领域的关键矿产需求。
2️⃣绿色低碳商品:
— 电力、碳排放权、绿证等绿色期货品种发展。
— 高碳行业绿色技改将增加铜(高效电机)、硅(光伏材料)、锂(储能设备) 等金属需求。
3️⃣工业基础材料:
— 设备更新与制造业升级,带动特种钢材(高端装备)、铝(轻量化)、PVC(管材电缆) 等基础材料需求增长。
股票板块:
1️⃣高端制造与数字化:
— 工业母机与机器人:作为核心技术攻关重点,享受中长期融资和上市绿色通道。
— 工业软件与基础软件:政策支持企业通过并购重组做强,鼓励知识产权质押融资。
— 半导体设备与材料:结构性货币政策重点支持领域,集成电路列为首位。
— 智能网联汽车:新兴产业融资重点,享受多层次资本市场支持。
2️⃣绿色技术与设备:
— 新能源装备:光伏风电设备更新获绿色金融支持,核电列入未来能源布局。
— 节能环保设备:高碳行业技改政策推动锅炉、电机、余热回收设备需求。
— 碳捕获技术:转型金融重点方向,政府基金与保险资金布局领域。
3️⃣产业金融服务:
— 金融科技:银行数字化平台建设推动大数据、区块链、AI技术在供应链金融中应用。
— 融资租赁:政策明确鼓励为先进制造业提供长期资金支持。
— 期货公司:受益于期货产品体系完善和产业链套保需求增长。
#金融 #理财 #投资 #期货 #股票 #大宗商品 #交易
重点投资领域:
1️⃣核心技术:集成电路、工业母机、医疗装备、服务器、仪器仪表、基础软件、工业软件、先进材料等制造业重点产业链技术和产品攻关领域。
2️⃣成果转化:人工智能、生物医药、新能源、新材料、高端装备制造。
3️⃣转型升级:传统制造业高端化、智能化、绿色化发展,增品种提品质创品牌。
4️⃣绿色低碳:环保、节能、节水、清洁生产、资源综合利用、绿色制造、低碳等。
5️⃣数字化转型:5G、工业互联网、数据和算力中心等数字基础设施建设,制造业企业数字化转型服务。
6️⃣产业链供应链:关键零部件、原材料、技术的自主可控。
大宗商品:
1️⃣关键矿产:
—“战略性矿产增储上产”,推动钴、钨、锗、稀土等关键矿产期货上市。
— 新能源装备制造、半导体制造(高纯金属)、航空航天材料领域的关键矿产需求。
2️⃣绿色低碳商品:
— 电力、碳排放权、绿证等绿色期货品种发展。
— 高碳行业绿色技改将增加铜(高效电机)、硅(光伏材料)、锂(储能设备) 等金属需求。
3️⃣工业基础材料:
— 设备更新与制造业升级,带动特种钢材(高端装备)、铝(轻量化)、PVC(管材电缆) 等基础材料需求增长。
股票板块:
1️⃣高端制造与数字化:
— 工业母机与机器人:作为核心技术攻关重点,享受中长期融资和上市绿色通道。
— 工业软件与基础软件:政策支持企业通过并购重组做强,鼓励知识产权质押融资。
— 半导体设备与材料:结构性货币政策重点支持领域,集成电路列为首位。
— 智能网联汽车:新兴产业融资重点,享受多层次资本市场支持。
2️⃣绿色技术与设备:
— 新能源装备:光伏风电设备更新获绿色金融支持,核电列入未来能源布局。
— 节能环保设备:高碳行业技改政策推动锅炉、电机、余热回收设备需求。
— 碳捕获技术:转型金融重点方向,政府基金与保险资金布局领域。
3️⃣产业金融服务:
— 金融科技:银行数字化平台建设推动大数据、区块链、AI技术在供应链金融中应用。
— 融资租赁:政策明确鼓励为先进制造业提供长期资金支持。
— 期货公司:受益于期货产品体系完善和产业链套保需求增长。
#金融 #理财 #投资 #期货 #股票 #大宗商品 #交易


