







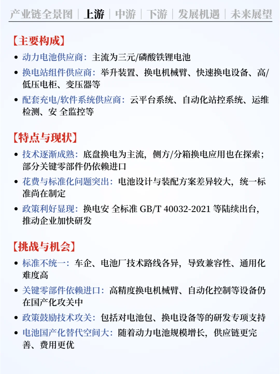
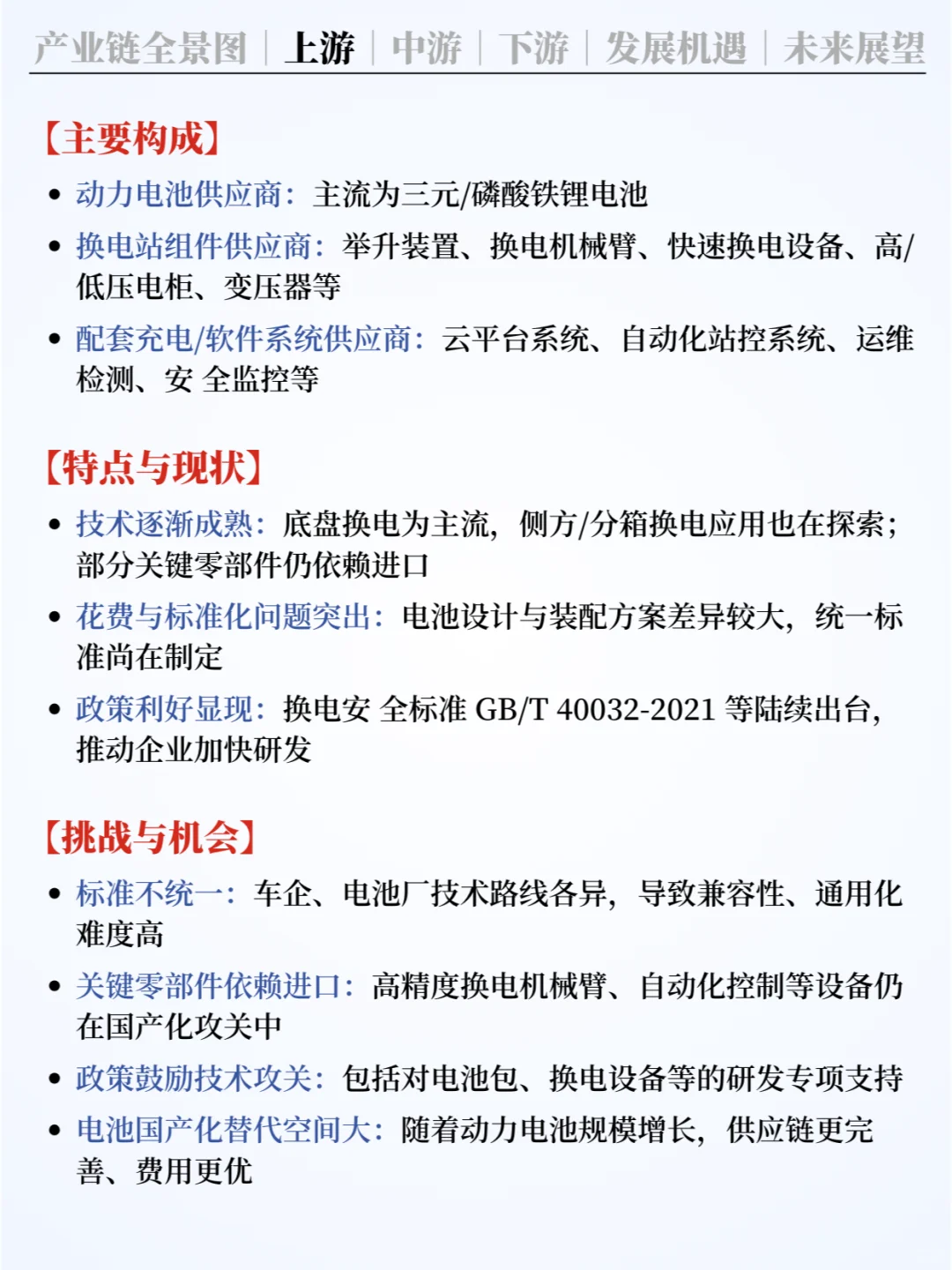
?【上游】
➡️ 动力电池供应商:三元锂电池、磷酸铁锂电池
➡️ 组件供应商:换电机械臂、举升装置、高低压电柜
➡️ 软件系统供应商:云平台、自动化控制系统、安 全监测
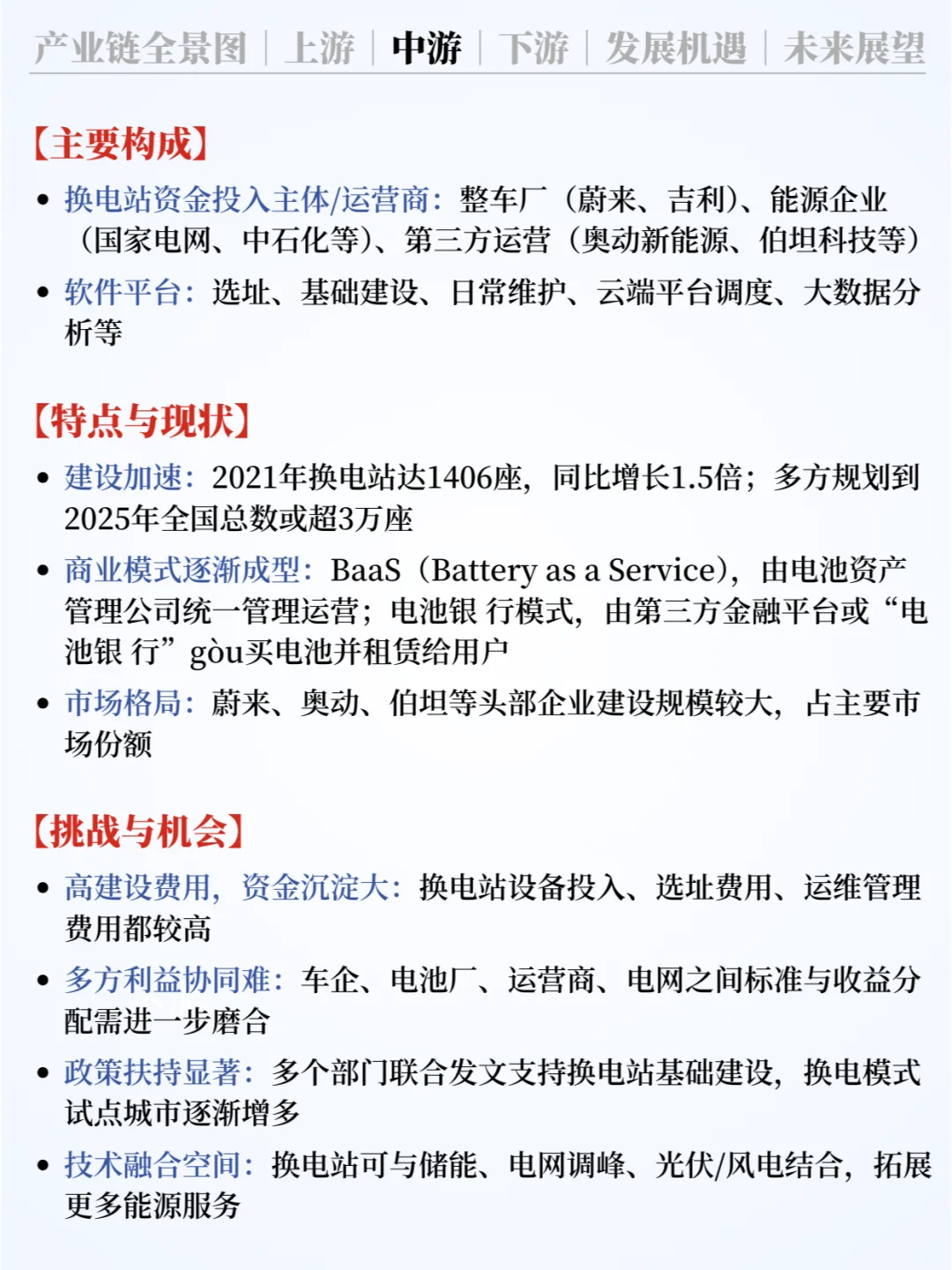
?【中游】
➡️ 换电站建设与运营:车企、能源企业、第三方运营商
➡️ 换电车型:乘用车(蔚来、小鹏)、商用车(出租车、重卡)
➡️ 资金投入主体:蔚来、吉利、国家电网、中石化
?【下游】
➡️ 终端用户:C端(私家车主)、B端(出租、物流、环卫)
➡️ 动力电池回收:废旧电池拆解、梯次利用、材料回收
➡️ 服务与管理:日常维护、云端调度、大数据分析
?【行业现状与趋势】
➡️ 换电技术逐渐成熟,底盘换电成主流
➡️ 政策利好推动,换电标准逐步落地
➡️ 商用车场景需求旺盛,换电站加速建设
⚡【机会与挑战】
✅ 机会:政策扶持、B端场景率先落地、技术国产化
❌ 挑战:标准不统一、关键设备依赖进口、建设费用高
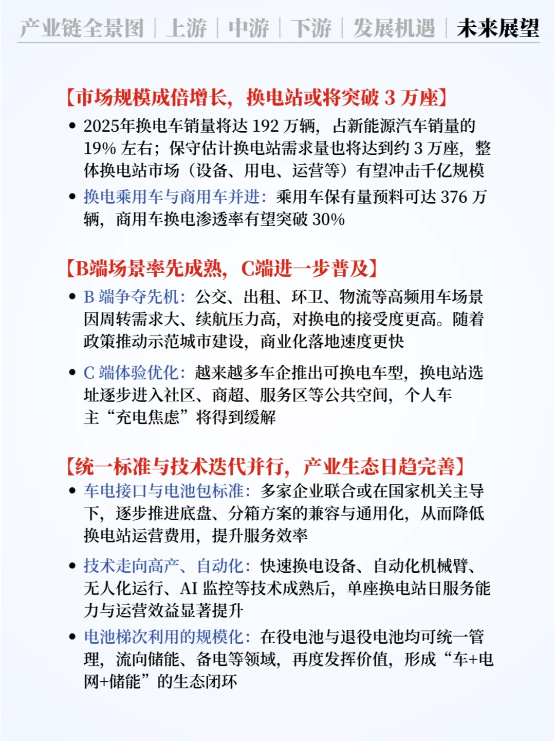
?【未来展望】
➡️ 2025年换电站数量或超3万座
➡️ 电池梯次利用规模化,打造“车+储能”闭环
➡️ 中国换电模式或带领全球,走向国际输出
(资料来源:艾瑞咨询)
?你认为未来换电模式在C端市场普及更快,还是B端市场更具潜力?欢迎在下面分享你的观点!?️
持续更新~? 探索行业运作背后的秘密,解锁产业链价值!
#商业 #商业分析 #产业链 #行业 #行业报告 #供应链管理 #市场 #经济 #新能源汽车 #科技
➡️ 动力电池供应商:三元锂电池、磷酸铁锂电池
➡️ 组件供应商:换电机械臂、举升装置、高低压电柜
➡️ 软件系统供应商:云平台、自动化控制系统、安 全监测
?【中游】
➡️ 换电站建设与运营:车企、能源企业、第三方运营商
➡️ 换电车型:乘用车(蔚来、小鹏)、商用车(出租车、重卡)
➡️ 资金投入主体:蔚来、吉利、国家电网、中石化
?【下游】
➡️ 终端用户:C端(私家车主)、B端(出租、物流、环卫)
➡️ 动力电池回收:废旧电池拆解、梯次利用、材料回收
➡️ 服务与管理:日常维护、云端调度、大数据分析
?【行业现状与趋势】
➡️ 换电技术逐渐成熟,底盘换电成主流
➡️ 政策利好推动,换电标准逐步落地
➡️ 商用车场景需求旺盛,换电站加速建设
⚡【机会与挑战】
✅ 机会:政策扶持、B端场景率先落地、技术国产化
❌ 挑战:标准不统一、关键设备依赖进口、建设费用高
?【未来展望】
➡️ 2025年换电站数量或超3万座
➡️ 电池梯次利用规模化,打造“车+储能”闭环
➡️ 中国换电模式或带领全球,走向国际输出
(资料来源:艾瑞咨询)
?你认为未来换电模式在C端市场普及更快,还是B端市场更具潜力?欢迎在下面分享你的观点!?️
持续更新~? 探索行业运作背后的秘密,解锁产业链价值!
#商业 #商业分析 #产业链 #行业 #行业报告 #供应链管理 #市场 #经济 #新能源汽车 #科技


