



考前冲刺阶段,这个论述题高分高频考点你必须掌握——「全域土地综合整治」!
我啃完自然资源部最新政策文件+各省实施方案+数篇核心论文为你浓缩成下面这份 「背了就加分」的精华笔记 ?
? 核心考点定位
✅ 这是乡村振兴与国土空间优化的交叉考点
✅ 简答、论述、案例分析题高频出现
✅ 掌握它,立马让你的答案比对手多一个维度
? 笔记精华预览
1️⃣基础定义金句(参考书没有名词解释可以直接用)
“全域土地综合整治是以国土空间规划为依据,对‘山水林田湖草沙’进行整体保护、系统修复和综合治理的系统性工程。”
2️⃣政策演进脉络
从浙江“千万工程”地方探索 → 2019年全国446个试点 → 2024年全面推行
一部政策演进史,就是答题的最佳逻辑线
3️⃣四大万能案例(考到直接默写)
?️ 江南水乡模式:”田-村-景“一体化
⛰️ 西南山区模式:生态修复+特色产业
?️ 都市近郊模式:减量提质+功能植入
⚖️ 反思案例:从”指标至上“到”以人为本“的纠偏
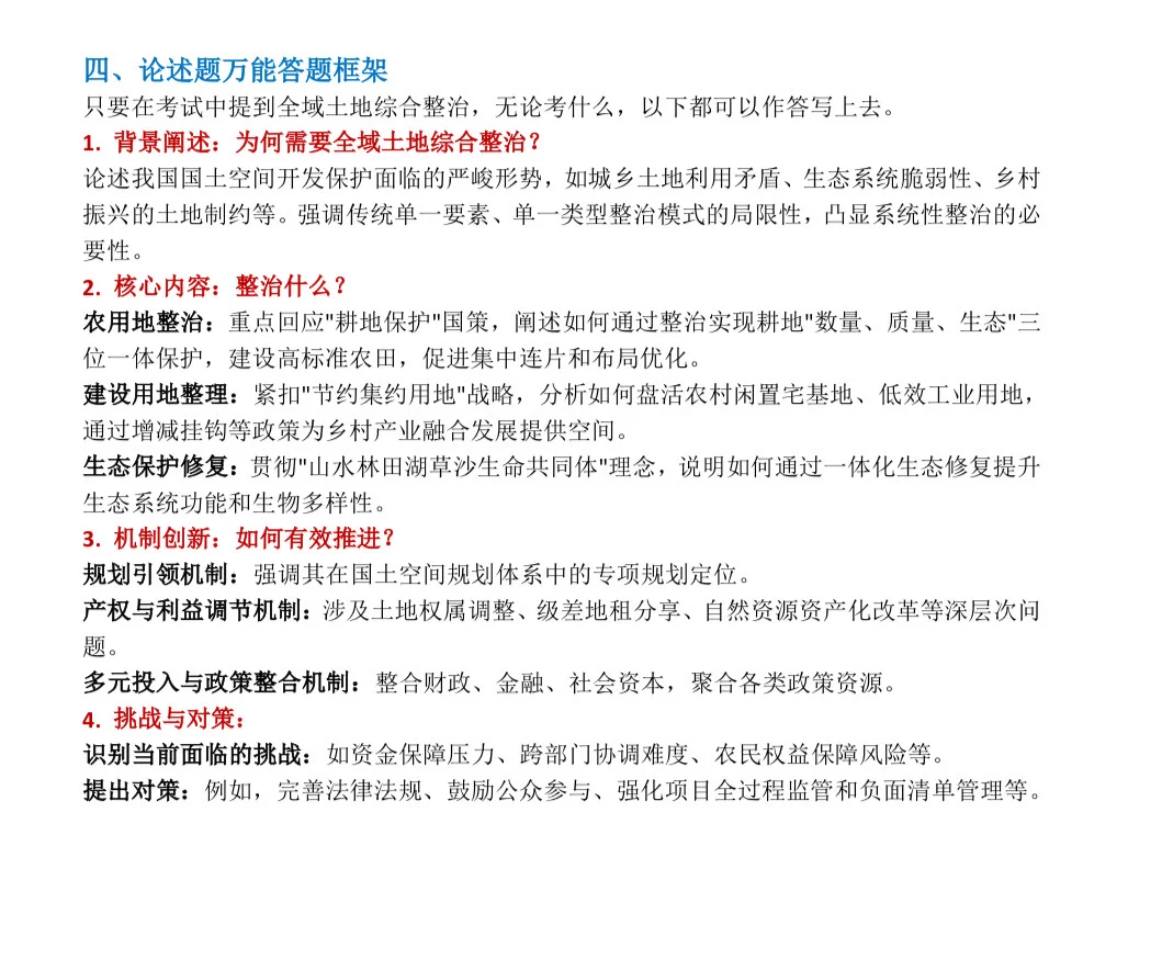
4️⃣高分答题框架
背景阐述 → 核心内容 → 机制创新 → 挑战对策
按这个逻辑写,老师想不给你高分都难!
? 这份笔记特别适合
✔ 考前冲刺需要热点专题梳理的你
✔ 看到论述题不知道如何搭建框架的你
✔ 想要答案有真实案例支撑让老师眼前一亮的你
❤️更多热点可翻往期更新~
#土管 #土管热点 #时政热点 #土地资源管理 #土地资源管理考研 #土管考研 #政策热点 #耕地保护 #全域土地综合整治
我啃完自然资源部最新政策文件+各省实施方案+数篇核心论文为你浓缩成下面这份 「背了就加分」的精华笔记 ?
? 核心考点定位
✅ 这是乡村振兴与国土空间优化的交叉考点
✅ 简答、论述、案例分析题高频出现
✅ 掌握它,立马让你的答案比对手多一个维度
? 笔记精华预览
1️⃣基础定义金句(参考书没有名词解释可以直接用)
“全域土地综合整治是以国土空间规划为依据,对‘山水林田湖草沙’进行整体保护、系统修复和综合治理的系统性工程。”
2️⃣政策演进脉络
从浙江“千万工程”地方探索 → 2019年全国446个试点 → 2024年全面推行
一部政策演进史,就是答题的最佳逻辑线
3️⃣四大万能案例(考到直接默写)
?️ 江南水乡模式:”田-村-景“一体化
⛰️ 西南山区模式:生态修复+特色产业
?️ 都市近郊模式:减量提质+功能植入
⚖️ 反思案例:从”指标至上“到”以人为本“的纠偏
4️⃣高分答题框架
背景阐述 → 核心内容 → 机制创新 → 挑战对策
按这个逻辑写,老师想不给你高分都难!
? 这份笔记特别适合
✔ 考前冲刺需要热点专题梳理的你
✔ 看到论述题不知道如何搭建框架的你
✔ 想要答案有真实案例支撑让老师眼前一亮的你
❤️更多热点可翻往期更新~
#土管 #土管热点 #时政热点 #土地资源管理 #土地资源管理考研 #土管考研 #政策热点 #耕地保护 #全域土地综合整治


