









宝子们? 不管是做设计、准备印刷物料,还是搞手作DIY,印刷知识真的太重要啦!今天吐血整理超实用干货,看完再也不怕被坑!!
一、纸张类型大揭秘?
✅ 铜版纸:表面超光滑,色彩还原度高,光泽感强!画册、海报、宣传单常用它,缺点是容易留下指纹~
✅ 哑粉纸:质感高级,有轻微磨砂感,不反光!适合书籍内页、高端宣传册,摸起来超有格调~
✅ 卡纸:厚度够,硬度强!名片、贺卡、邀请函就选它,拿在手里超有分量!
✅ 特种纸:颜值天花板!纹理独特,比如棉纸、珠光纸,做婚礼请柬、艺术作品超吸睛✨
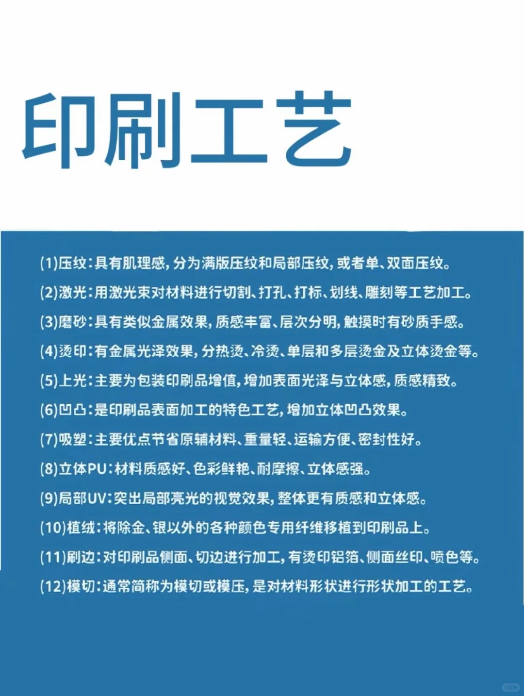
二、印刷工艺小心机✨
? 烫金/烫银:瞬间提升高级感!文字、图案烫一烫,直接变身精致贵族~
? UV工艺:局部上光,让画面更立体,超适合突出重点元素!
? 模切:异形印刷必备!圆形、心形、星星形…想多独特就多独特!
? 压纹:给纸张压出纹理,像布纹、皮革纹,摸起来超有层次~
三、避坑指南⚠️
❌ 别用JPG!色差大到离谱!一定要用CMYK模式的PDF文件!
❌ 出血位!!重要的事情说三遍!四周留3mm,不然内容容易被裁掉!
宝子们还有哪些印刷小困惑?评论区聊聊!觉得有用记得❤️⭐️ 下次分享超美的印刷案例!!
#印刷知识 #干货分享 #设计避坑 #印刷工艺 #小红书助手
一、纸张类型大揭秘?
✅ 铜版纸:表面超光滑,色彩还原度高,光泽感强!画册、海报、宣传单常用它,缺点是容易留下指纹~
✅ 哑粉纸:质感高级,有轻微磨砂感,不反光!适合书籍内页、高端宣传册,摸起来超有格调~
✅ 卡纸:厚度够,硬度强!名片、贺卡、邀请函就选它,拿在手里超有分量!
✅ 特种纸:颜值天花板!纹理独特,比如棉纸、珠光纸,做婚礼请柬、艺术作品超吸睛✨
二、印刷工艺小心机✨
? 烫金/烫银:瞬间提升高级感!文字、图案烫一烫,直接变身精致贵族~
? UV工艺:局部上光,让画面更立体,超适合突出重点元素!
? 模切:异形印刷必备!圆形、心形、星星形…想多独特就多独特!
? 压纹:给纸张压出纹理,像布纹、皮革纹,摸起来超有层次~
三、避坑指南⚠️
❌ 别用JPG!色差大到离谱!一定要用CMYK模式的PDF文件!
❌ 出血位!!重要的事情说三遍!四周留3mm,不然内容容易被裁掉!
宝子们还有哪些印刷小困惑?评论区聊聊!觉得有用记得❤️⭐️ 下次分享超美的印刷案例!!
#印刷知识 #干货分享 #设计避坑 #印刷工艺 #小红书助手


