




第一作者:郑天颖,侯杰
通讯作者:侯杰,林道辉
通讯地址:浙江大学环境与资源学院
本论文是一篇关于氧化铁纳米材料协同植物-根际细菌共生系统处理修复旱地土壤环境的研究论文,该研究针对农田土壤中的高氯代污染物五氯联苯(PCB101),通过α-Fe2O3 纳米材料与植物-根际菌共生体的相互作用,构建了协同修复体系,突破了旱地条件下植物根表铁膜难以形成的瓶颈,诱导苜蓿根际芬顿反应实现PCB101的原位氧化去除,有望拓宽铁基纳米材料在有机污染农田土壤边生产边修复中的应用。
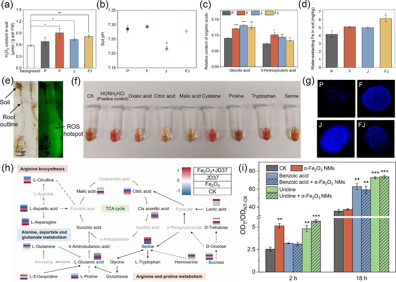
在本研究中,旱地条件下,通过α-Fe2O3 NMs与植物-根瘤菌共生体相互作用介导的铁斑块,实现了对高氯持久性有机污染物(PCB101)的原位Fenton氧化。机制上,α-Fe2O3 NMs与绿假单胞菌JD37共存,刺激苜蓿根系分泌酸性还原剂和H2O2,共同介导根际芬顿反应,将α-Fe2O3 NMs转化为富含硅酸铁(Fe(II))的铁膜。
进一步的验证使用α-Fe2O3 NMs和根际化合物在体外重现了Fenton反应,证实了•OH在PCB101氧化降解中的关键作用。处理120 d后,茎、叶和土壤中PCB101含量分别显著降低18.6%、42.9%和23.2%,证明了纳米颗粒-植物-根瘤菌技术对作物安全生产和土壤修复的有效性。这些发现有助于扩大纳米生物相互作用及其介导的铁斑块生成在农业实践和土壤修复中的潜在应用。
本研究得到国家自然科学基金项目(U21A20163, 42192573, 22376181),国家重点研发计划项目(2022YFC3702100),浙江省重点研发计划项目(2024C03228)支持。 #科研日常 #打工人的午餐 #科研 #英语学习 #博士 #生化环材 #文献 #文献速递 #根际细菌 植物-根际细菌共生 #POPs #持久性有机污染物 #环境化学 #浙江大学 #新污染物 #PCB101
通讯作者:侯杰,林道辉
通讯地址:浙江大学环境与资源学院
本论文是一篇关于氧化铁纳米材料协同植物-根际细菌共生系统处理修复旱地土壤环境的研究论文,该研究针对农田土壤中的高氯代污染物五氯联苯(PCB101),通过α-Fe2O3 纳米材料与植物-根际菌共生体的相互作用,构建了协同修复体系,突破了旱地条件下植物根表铁膜难以形成的瓶颈,诱导苜蓿根际芬顿反应实现PCB101的原位氧化去除,有望拓宽铁基纳米材料在有机污染农田土壤边生产边修复中的应用。
在本研究中,旱地条件下,通过α-Fe2O3 NMs与植物-根瘤菌共生体相互作用介导的铁斑块,实现了对高氯持久性有机污染物(PCB101)的原位Fenton氧化。机制上,α-Fe2O3 NMs与绿假单胞菌JD37共存,刺激苜蓿根系分泌酸性还原剂和H2O2,共同介导根际芬顿反应,将α-Fe2O3 NMs转化为富含硅酸铁(Fe(II))的铁膜。
进一步的验证使用α-Fe2O3 NMs和根际化合物在体外重现了Fenton反应,证实了•OH在PCB101氧化降解中的关键作用。处理120 d后,茎、叶和土壤中PCB101含量分别显著降低18.6%、42.9%和23.2%,证明了纳米颗粒-植物-根瘤菌技术对作物安全生产和土壤修复的有效性。这些发现有助于扩大纳米生物相互作用及其介导的铁斑块生成在农业实践和土壤修复中的潜在应用。
本研究得到国家自然科学基金项目(U21A20163, 42192573, 22376181),国家重点研发计划项目(2022YFC3702100),浙江省重点研发计划项目(2024C03228)支持。 #科研日常 #打工人的午餐 #科研 #英语学习 #博士 #生化环材 #文献 #文献速递 #根际细菌 植物-根际细菌共生 #POPs #持久性有机污染物 #环境化学 #浙江大学 #新污染物 #PCB101


