










(接题目…)到今天终于会了点皮毛,也就是simulink仿真成功。当时那个项目我全程酱油,连帮忙焊贴片电阻电容都磕磕绊绊地完成。果然年少未得之物(研究生毕业第一份工作的第一个项目)总会伴人一生。
图1为整体仿真图,输入为300V直流电源,电路拓扑为LC谐振全桥电路,功率变压器变比3:1。谐振电感26uH,谐振电容300pF,直流输出设定为80V,负载电阻2欧姆。控制部分采用PI电压电流双环控制,控制频率为20kHz。
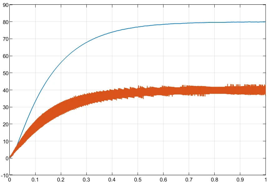
图2为直流输出电压电流波形。
图3为输入功率波形,其中稳定后Mean为3300W,输出为80*80/2=3200W,效率为3200/3300=97%。
图4为Q2、Q4滞后桥臂控制波形(增益100倍),其中Gain为Q2,Gain3为Q4。
图5为Q1、Q3超前桥臂控制波形(增益100倍),其中Gain1为Q1,Gain2为Q3。
图6为变压器输入电压电流波形。
图7为图4、5、6波形总和。
图8为超前桥臂Q1关断ZVS细节:并联谐振C1的两端电压不能突变,Q1零电压关断。
图9为超前桥臂Q3开启ZVS细节:Q1关断后,C1、C3、Lr谐振,谐振结束电流由Q3寄生反向二极管正向流入Q4,此时Q3零电压开启。
图10为滞后桥臂Q4关断ZVS细节:Q3开启后,电流正向续流,Q4并联谐振电容C4电压不能突变,Q4零电压关断。
图11为滞后桥臂Q2开启ZVS细节:Q3关断后,C2、C4、Lr谐振,谐振结束后,谐振电感接受全部反向电压输入,电流迅速降低并反向增加,在电流正向过零之前电流流过Q2寄生反向二极管,Q2零电压开启。
上述过程为正至反换向过程,反至正过程可以用相同方法分析,在此不作赘叙。
心理历程:当一点一点学习并略懂了部分DC/DC拓扑,也算弥补一下当时的心虚。至此终于能回答了当年我师傅熊工有一次中午吃完饭散步时问我的问题“DC/DC你熟吗?”
如读者阅读此笔记有疑问,欢迎留言交流。
参考文献:《脉宽调制DC-DC全桥变换器的软开关技术》阮新波、严仰光
图1为整体仿真图,输入为300V直流电源,电路拓扑为LC谐振全桥电路,功率变压器变比3:1。谐振电感26uH,谐振电容300pF,直流输出设定为80V,负载电阻2欧姆。控制部分采用PI电压电流双环控制,控制频率为20kHz。
图2为直流输出电压电流波形。
图3为输入功率波形,其中稳定后Mean为3300W,输出为80*80/2=3200W,效率为3200/3300=97%。
图4为Q2、Q4滞后桥臂控制波形(增益100倍),其中Gain为Q2,Gain3为Q4。
图5为Q1、Q3超前桥臂控制波形(增益100倍),其中Gain1为Q1,Gain2为Q3。
图6为变压器输入电压电流波形。
图7为图4、5、6波形总和。
图8为超前桥臂Q1关断ZVS细节:并联谐振C1的两端电压不能突变,Q1零电压关断。
图9为超前桥臂Q3开启ZVS细节:Q1关断后,C1、C3、Lr谐振,谐振结束电流由Q3寄生反向二极管正向流入Q4,此时Q3零电压开启。
图10为滞后桥臂Q4关断ZVS细节:Q3开启后,电流正向续流,Q4并联谐振电容C4电压不能突变,Q4零电压关断。
图11为滞后桥臂Q2开启ZVS细节:Q3关断后,C2、C4、Lr谐振,谐振结束后,谐振电感接受全部反向电压输入,电流迅速降低并反向增加,在电流正向过零之前电流流过Q2寄生反向二极管,Q2零电压开启。
上述过程为正至反换向过程,反至正过程可以用相同方法分析,在此不作赘叙。
心理历程:当一点一点学习并略懂了部分DC/DC拓扑,也算弥补一下当时的心虚。至此终于能回答了当年我师傅熊工有一次中午吃完饭散步时问我的问题“DC/DC你熟吗?”
如读者阅读此笔记有疑问,欢迎留言交流。
参考文献:《脉宽调制DC-DC全桥变换器的软开关技术》阮新波、严仰光


