




? 制冷剂泄漏问题
检查要点:管道、干燥过滤器、毛细管是否有油污。
解决方案:若发现油污,可能是制冷剂泄漏,需要请专业人员检查制冷系统。
? 压缩机内部故障
检查要点:压缩机运行正常,但冷藏室或冷冻室不冷。
解决方案:可能是压缩机内部问题,需要专业人员检修。
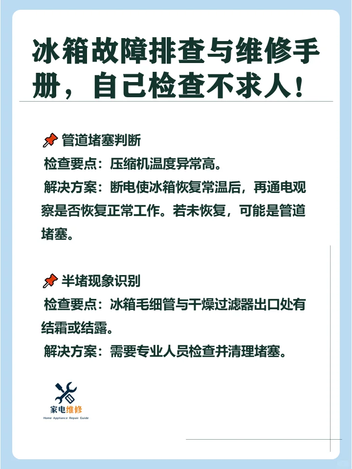
? 管道堵塞判断
检查要点:压缩机温度异常高。
解决方案:断电使冰箱恢复常温后,再通电观察是否恢复正常工作。若未恢复,可能是管道堵塞。
? 半堵现象识别
检查要点:冰箱毛细管与干燥过滤器出口处有结霜或结露。
解决方案:需要专业人员检查并清理堵塞。
? 电源及温控器检查
检查要点:冰箱插头、电源插头是否插好,温控器设置是否正确。
解决方案:确保电源连接正常,温控器设置合理。
? 冰箱使用小贴士
1. 冰箱门务必关紧,避免阳光直射或靠近其他高温热源。
2. 食物摆放不宜过多过密,特别是热食物需冷却后再放入。
3. 根据季节调整温控器档位,以维持冰箱内适宜温度。
? 冰箱噪音问题排查
第1步:检查冰箱放置是否平稳,地面是否平整,冰箱与墙体或其他家具是否保持一定距离。
第二步:若冰箱风机变形或损坏,需更换风机或进行维护修理。
第三步:检查冰箱继电器,若发出异常噪音,可能需要更换主控板。
记得,冰箱的定期维护和保养同样重要哦!遇到复杂问题,建议找专业维修人员进行处理。? #冰箱故障 #冰箱故障排查 #冰箱维修 #冰箱维修小技巧 #冰箱问题 #解决冰箱问题
检查要点:管道、干燥过滤器、毛细管是否有油污。
解决方案:若发现油污,可能是制冷剂泄漏,需要请专业人员检查制冷系统。
? 压缩机内部故障
检查要点:压缩机运行正常,但冷藏室或冷冻室不冷。
解决方案:可能是压缩机内部问题,需要专业人员检修。
? 管道堵塞判断
检查要点:压缩机温度异常高。
解决方案:断电使冰箱恢复常温后,再通电观察是否恢复正常工作。若未恢复,可能是管道堵塞。
? 半堵现象识别
检查要点:冰箱毛细管与干燥过滤器出口处有结霜或结露。
解决方案:需要专业人员检查并清理堵塞。
? 电源及温控器检查
检查要点:冰箱插头、电源插头是否插好,温控器设置是否正确。
解决方案:确保电源连接正常,温控器设置合理。
? 冰箱使用小贴士
1. 冰箱门务必关紧,避免阳光直射或靠近其他高温热源。
2. 食物摆放不宜过多过密,特别是热食物需冷却后再放入。
3. 根据季节调整温控器档位,以维持冰箱内适宜温度。
? 冰箱噪音问题排查
第1步:检查冰箱放置是否平稳,地面是否平整,冰箱与墙体或其他家具是否保持一定距离。
第二步:若冰箱风机变形或损坏,需更换风机或进行维护修理。
第三步:检查冰箱继电器,若发出异常噪音,可能需要更换主控板。
记得,冰箱的定期维护和保养同样重要哦!遇到复杂问题,建议找专业维修人员进行处理。? #冰箱故障 #冰箱故障排查 #冰箱维修 #冰箱维修小技巧 #冰箱问题 #解决冰箱问题


