





Hello,大家,我是zimo
??team老师在电气工程方向成熟的课题和完整数据,感兴趣的可以dd~?
.
P2是整理的电气工程➕人工智能好发的选题。
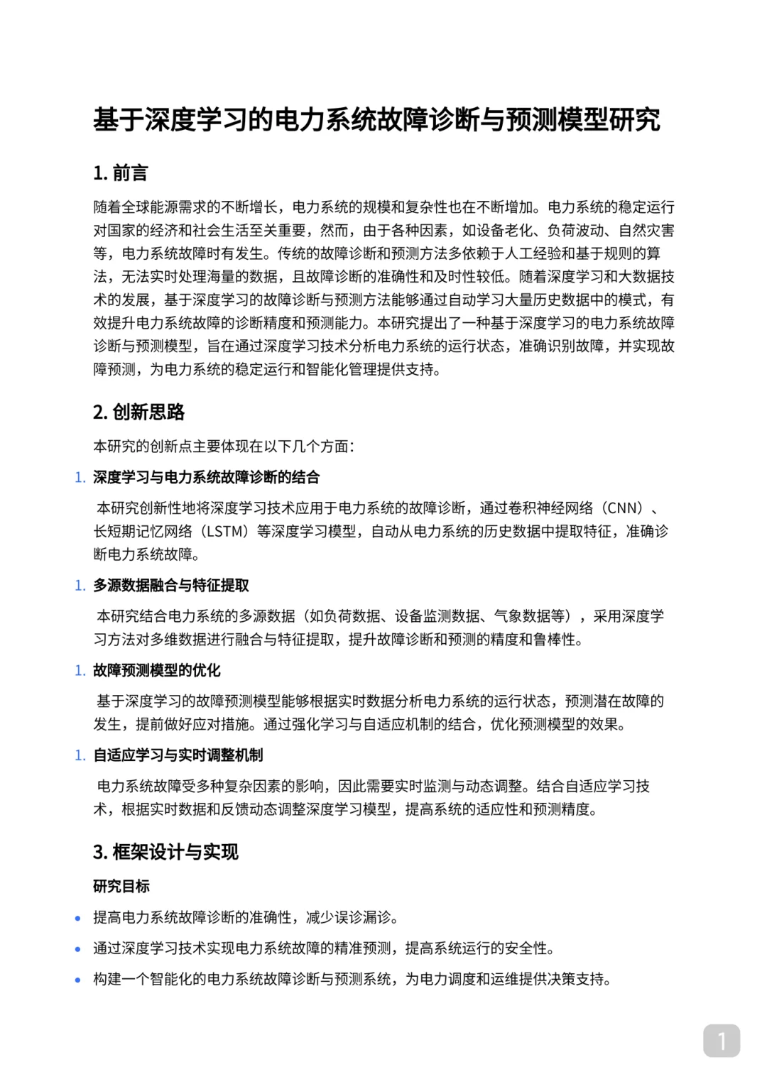
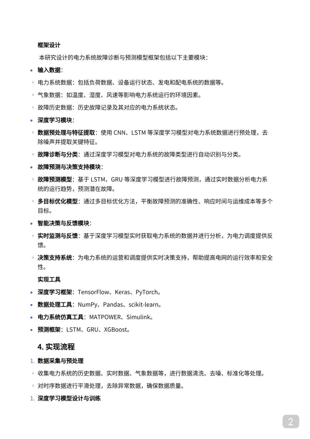
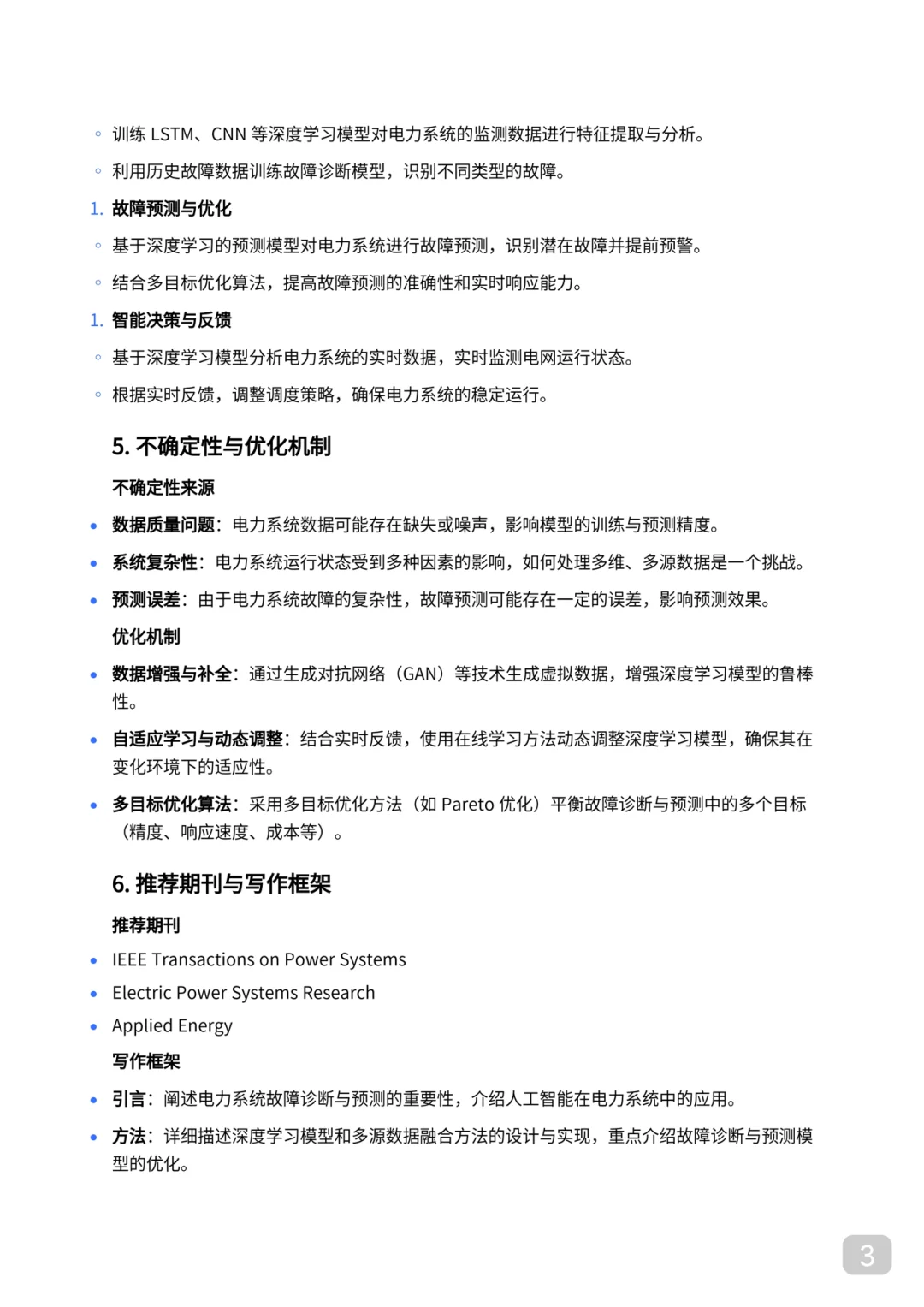
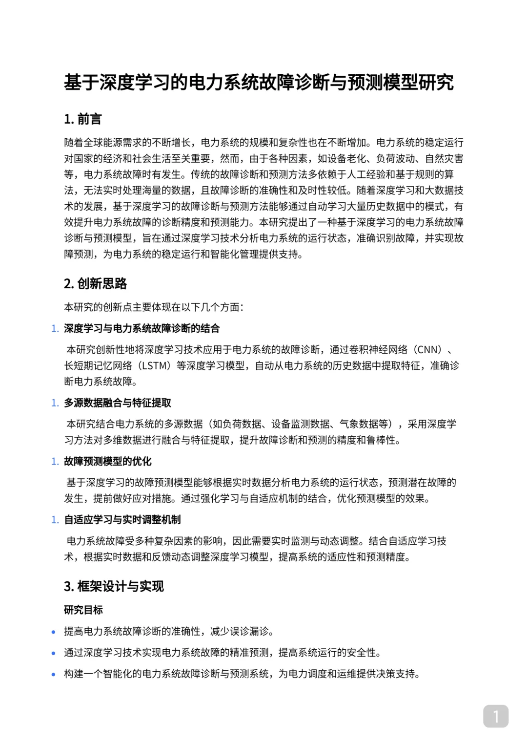
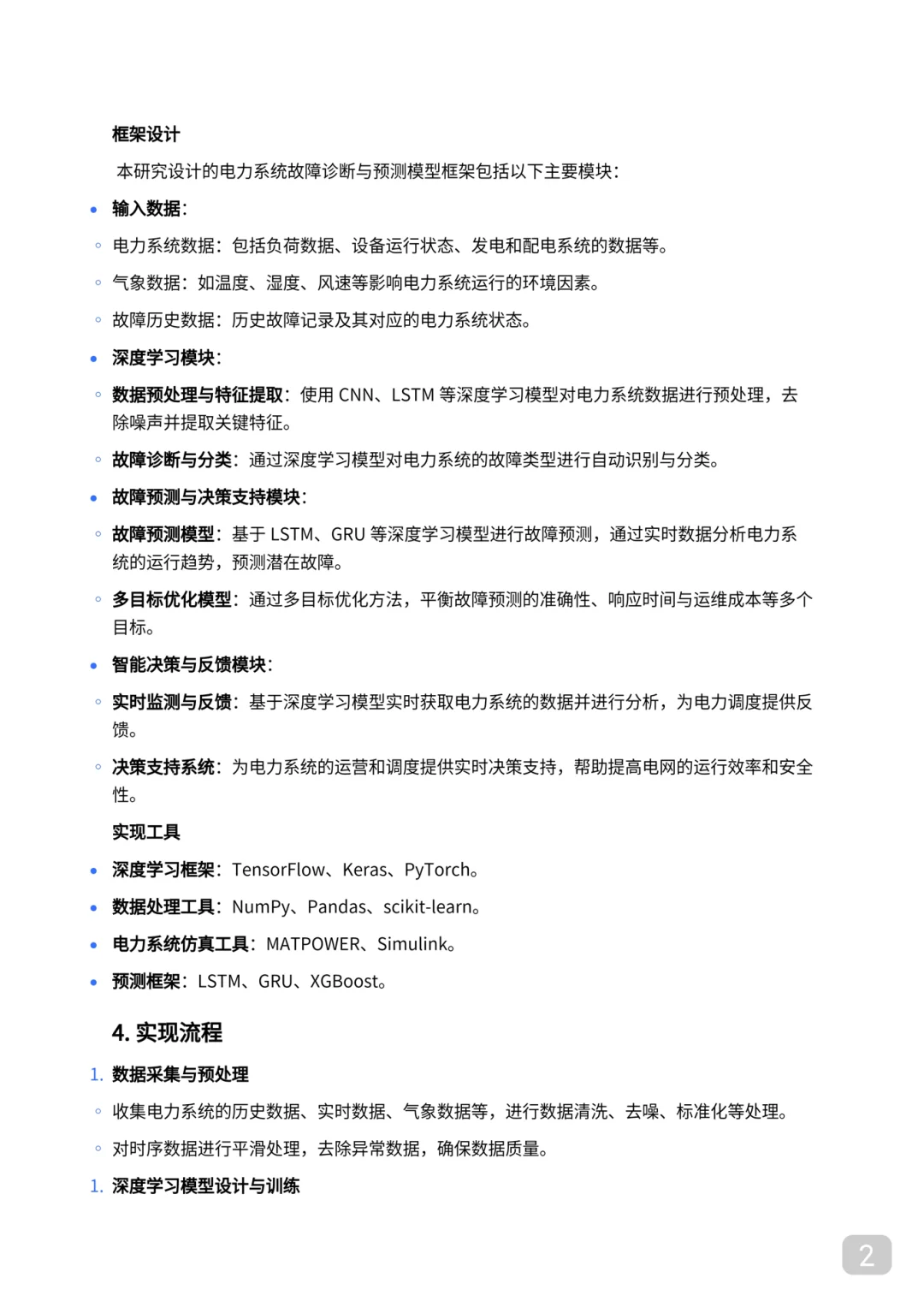
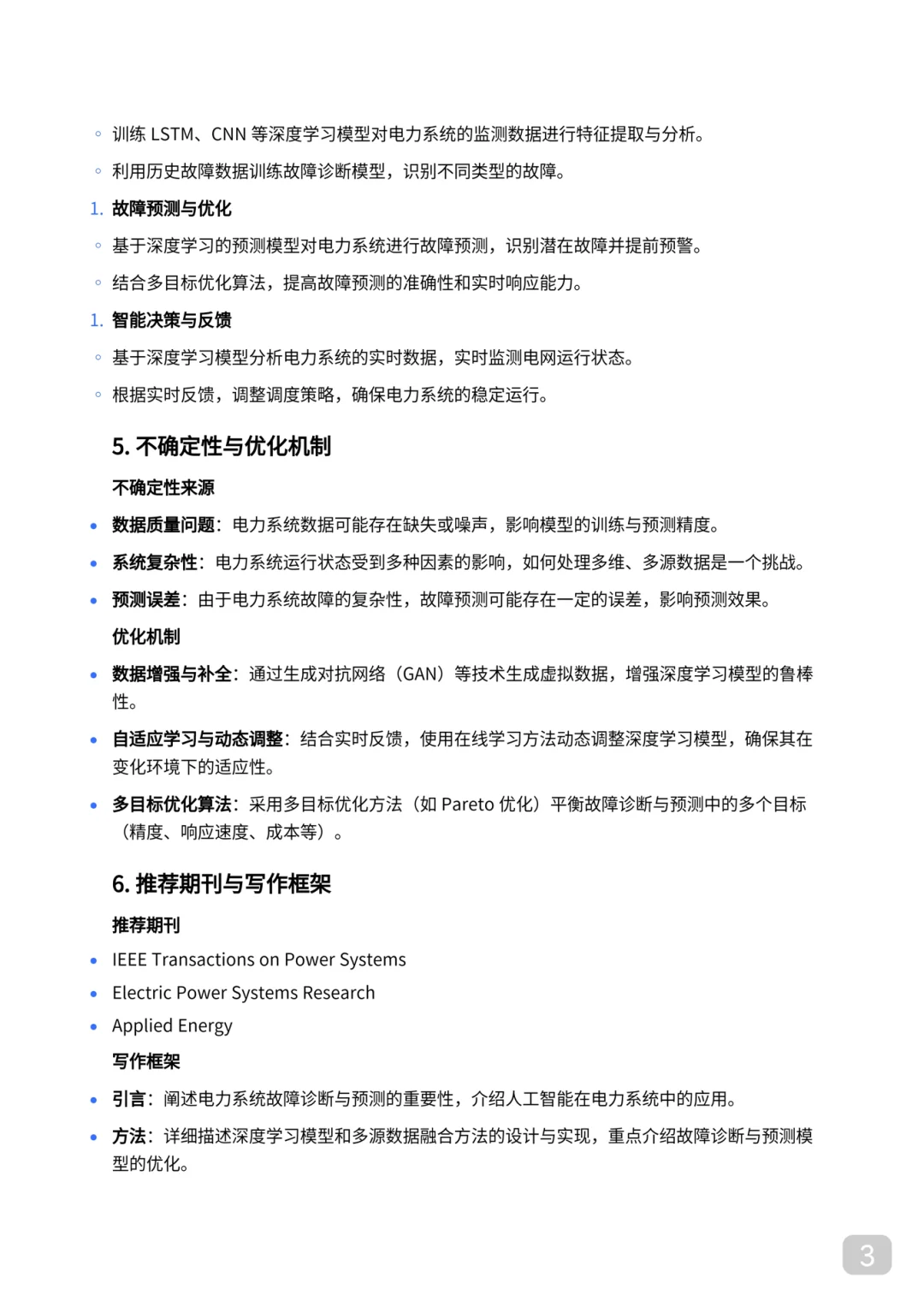
P3-P6是整理的电力系统故障诊断➕深度学习(示例课题)的创新思路和实现框架、流程?
.
小 Tips:如何快速入门“深度学习在电力系统故障诊断中的应用”
1⃣️学习基础知识:
理解电力系统的基本组成与工作原理,学习常见的故障类型及其检测方法。
学习深度学习模型(如CNN、LSTM、GRU)及其在时序数据分析和模式识别中的应用。
2⃣️掌握技术工具:
使用TensorFlow或PyTorch构建深度学习模型,处理电力系统的监测数据。
利用MATLAB、Simulink等工具进行电力系统仿真,验证故障诊断与预测模型的效果。
.
【想详细了解的?以戳~?,可以根据你的方向做具体规划哦!(可?导区位 SCI 1-4区,CCF A-C类)】
#电气工程 #电力系统 #故障诊断 #深度学习 #人工智能 #电力期刊 #sci #拽 #皇帝 #科研
??team老师在电气工程方向成熟的课题和完整数据,感兴趣的可以dd~?
.
P2是整理的电气工程➕人工智能好发的选题。
P3-P6是整理的电力系统故障诊断➕深度学习(示例课题)的创新思路和实现框架、流程?
.
小 Tips:如何快速入门“深度学习在电力系统故障诊断中的应用”
1⃣️学习基础知识:
理解电力系统的基本组成与工作原理,学习常见的故障类型及其检测方法。
学习深度学习模型(如CNN、LSTM、GRU)及其在时序数据分析和模式识别中的应用。
2⃣️掌握技术工具:
使用TensorFlow或PyTorch构建深度学习模型,处理电力系统的监测数据。
利用MATLAB、Simulink等工具进行电力系统仿真,验证故障诊断与预测模型的效果。
.
【想详细了解的?以戳~?,可以根据你的方向做具体规划哦!(可?导区位 SCI 1-4区,CCF A-C类)】
#电气工程 #电力系统 #故障诊断 #深度学习 #人工智能 #电力期刊 #sci #拽 #皇帝 #科研


