




2020-2025年 印刷排版真题集 107道判断题13道写作题18道案例分析题38道多选题40道简答题71道单选题96道填空题 考业老师整理 不同题型归类
考前重点 查漏补缺 印刷排版 107道判断题 1. 在胶印过程中,润版液的主要作用是防止油墨扩散。(出处:某印刷企业内部培训资料) 2.
CTP技术可以直接将数字图像传输到印刷机上进行印刷。(出处:某印刷设备供应商产品介绍) 3.
专色是指由CMYK四色油墨混合而成的颜色。(出处:某设计公司内部培训) 4. 纸张的定量是指纸张的厚度。(出处:某造纸厂技术资料)
考前重点 查漏补缺 印刷排版 107道判断题 1. 在胶印过程中,润版液的主要作用是防止油墨扩散。(出处:某印刷企业内部培训资料) 2.
CTP技术可以直接将数字图像传输到印刷机上进行印刷。(出处:某印刷设备供应商产品介绍) 3.
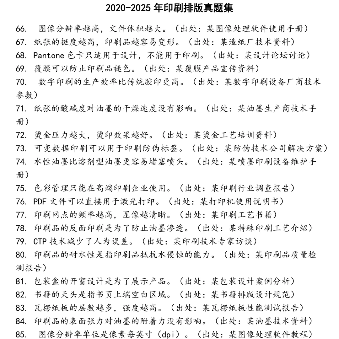
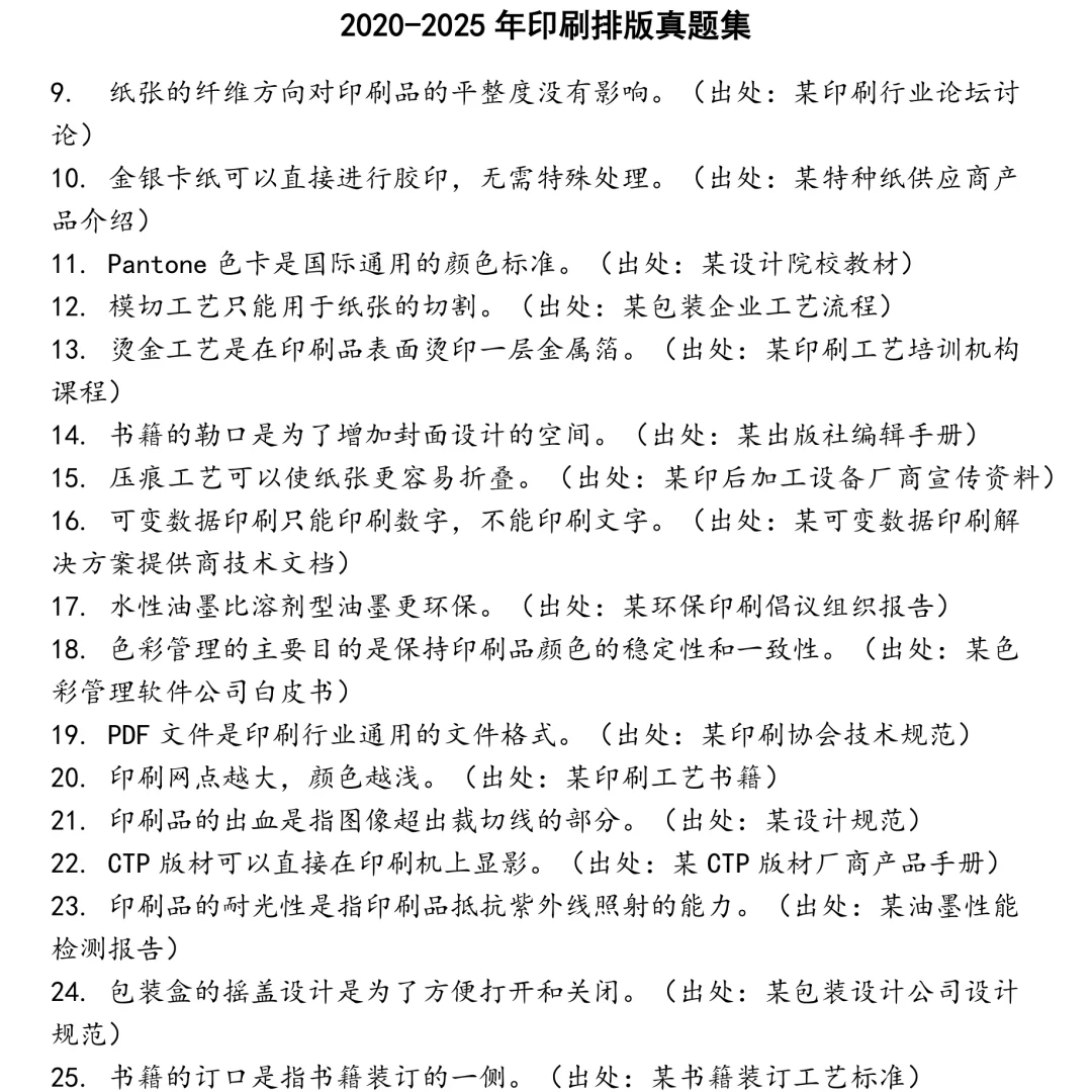
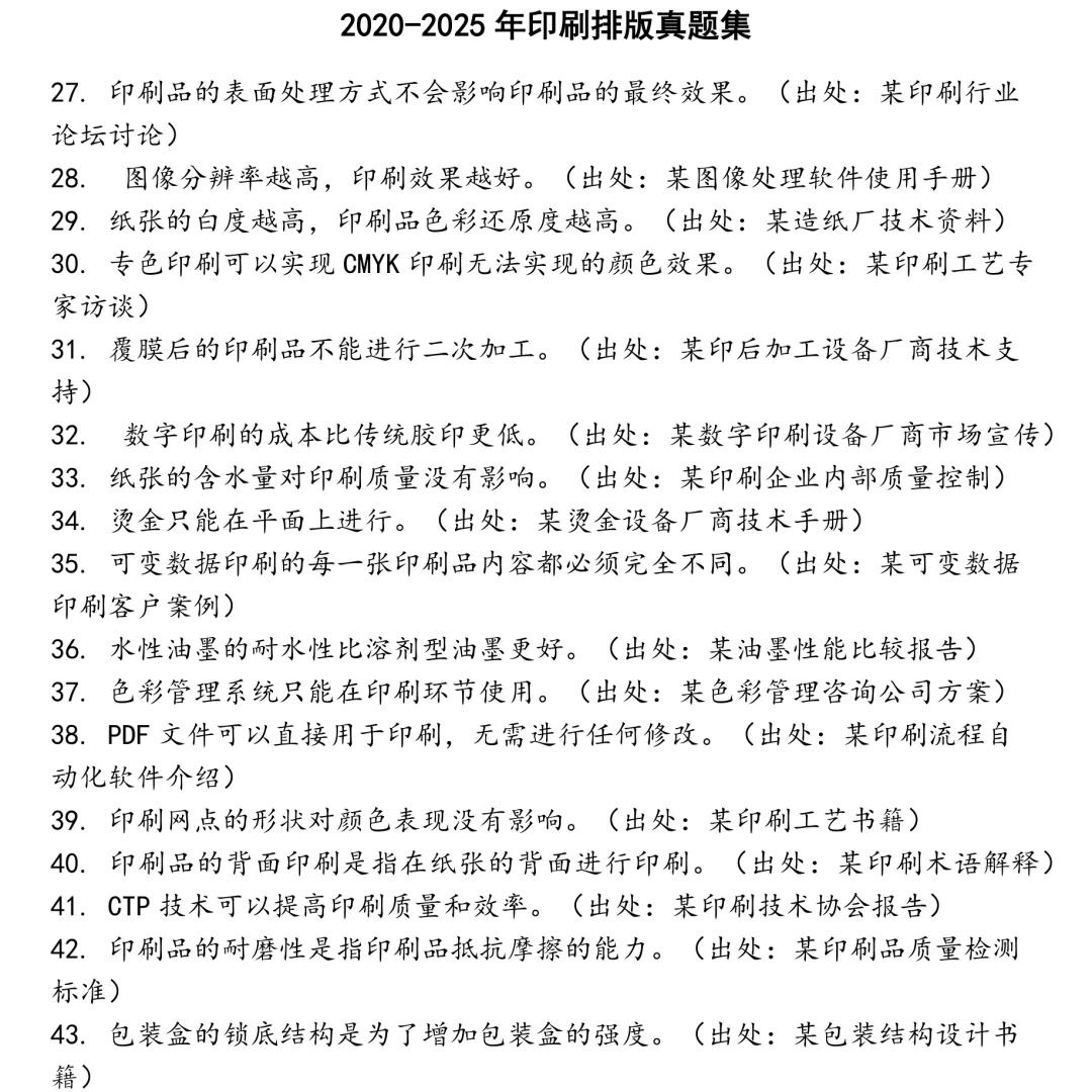
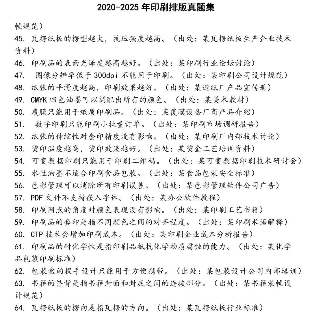
专色是指由CMYK四色油墨混合而成的颜色。(出处:某设计公司内部培训) 4. 纸张的定量是指纸张的厚度。(出处:某造纸厂技术资料)


