手机版
二维码
购物车
(
0
)
供应
求购
公司
团购
展会
资讯
招商
品牌
人才
知道
专题
图库
视频
下载
商圈
推广
热搜:
采购方式
滤芯
甲带
气动隔膜泵
减速机
减速机型号
带式称重给煤机
履带
无级变速机
链式给煤机
首页
供应
求购
公司
团购
展会
资讯
招商
品牌
人才
知道
专题
图库
视频
下载
商圈
首页
>
资讯
>
展会资讯
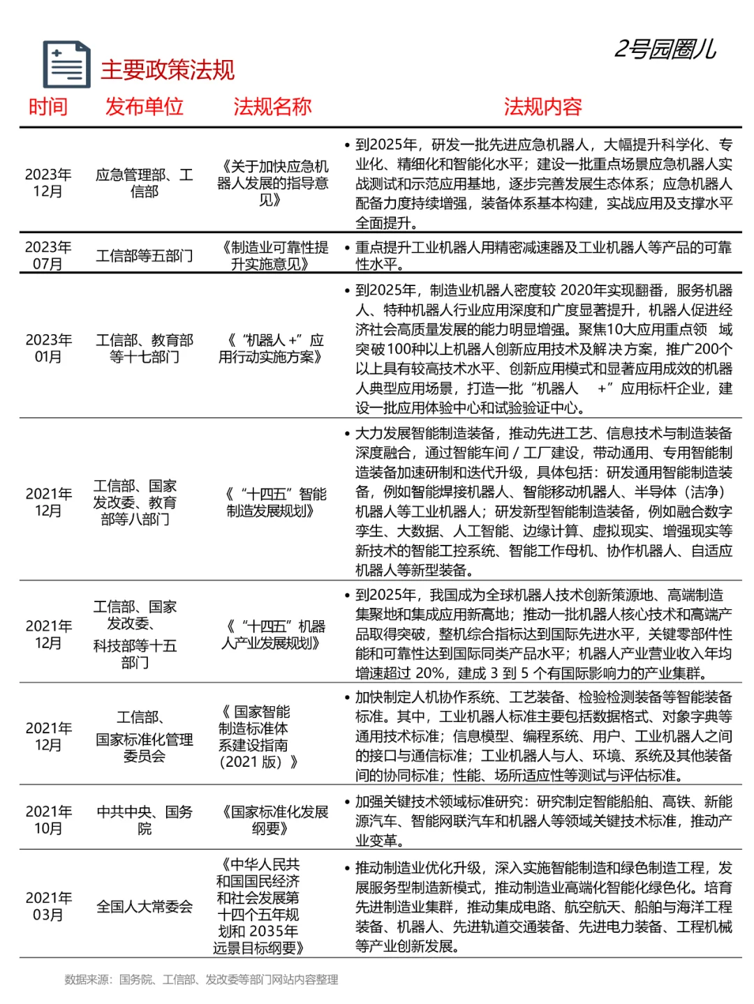
高端装备制造—工业机器人
日期:2025-10-28 23:40:00 来源:网络整理 作者:本站编辑
评论:0
高端装备制造—工业机器人
#产业链
#高端装备制造
#工业机器人
#新质生产力
#产业政策
#产业招商
打赏
更多
>
同类资讯
• 大庆的新媒体erJiHe!小红书交流
0
条
相关评论
推荐图文
推荐资讯
点击排行
133
1
2025第138届广交会(第一期)展区平面图
133
2
2025年10月辽宁工业展览馆展会排期
132
3
2025年10月石家庄国际会展中心展会排期
122
4
无人机展会一站式资料
117
5
10/26王鹤棣长春特步见面会。
107
6
重新睡。
107
7
郑州 面包节!!金融岛郑州美好的面包面包
101
8
倒计时5天!北京珠宝展源头价开抢,放心冲
99
9
最新展会|2025武汉展会10月排期表来了!
网站首页
|
关于我们
|
联系方式
|
使用协议
|
版权隐私
|
网站地图
|
排名推广
|
广告服务
|
积分换礼
|
网站留言
|
RSS订阅
|
违规举报
|
皖ICP备20008326号-18
(c)2008-2022 免费发布网 All Rights Reserved