推广 热搜: 采购方式  甲带  滤芯  气动隔膜泵  带式称重给煤机  减速机型号  链式给煤机  减速机  无级变速机  履带 

CDR 位图处理全攻略,疑难杂症全解决

   日期:2025-10-28 22:16:04     来源:网络整理    作者:本站编辑    评论:0    
CDR 位图处理全攻略,疑难杂症全解决

CDR 位图处理全攻略,疑难杂症全解决

CDR 位图处理全攻略,疑难杂症全解决

CDR 位图处理全攻略,疑难杂症全解决

CDR 位图处理全攻略,疑难杂症全解决

CDR 位图处理全攻略,疑难杂症全解决

CDR 位图处理全攻略,疑难杂症全解决

CDR 位图处理全攻略,疑难杂症全解决

CDR 位图处理全攻略,疑难杂症全解决

CDR 位图处理全攻略,疑难杂症全解决

CDR 位图处理全攻略,疑难杂症全解决

CDR 位图处理全攻略,疑难杂症全解决

CDR 位图处理全攻略,疑难杂症全解决

CDR 位图处理全攻略,疑难杂症全解决

CDR 位图处理全攻略,疑难杂症全解决

CDR 位图处理全攻略,疑难杂症全解决

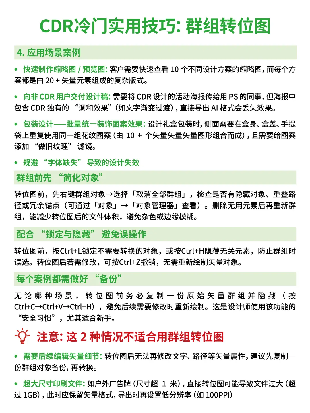
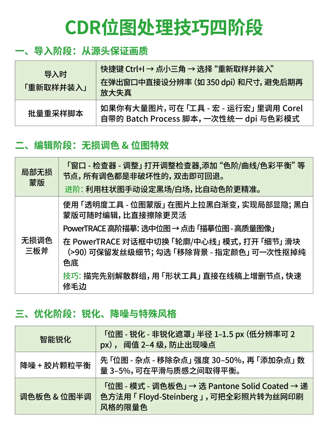
CDR位图基础+高阶+冷门技巧合集,收藏=省钱+省时+省头发!
1.CDR位图实战隐藏操作
2.CDR位图批量调色
3.CDR群组转位图
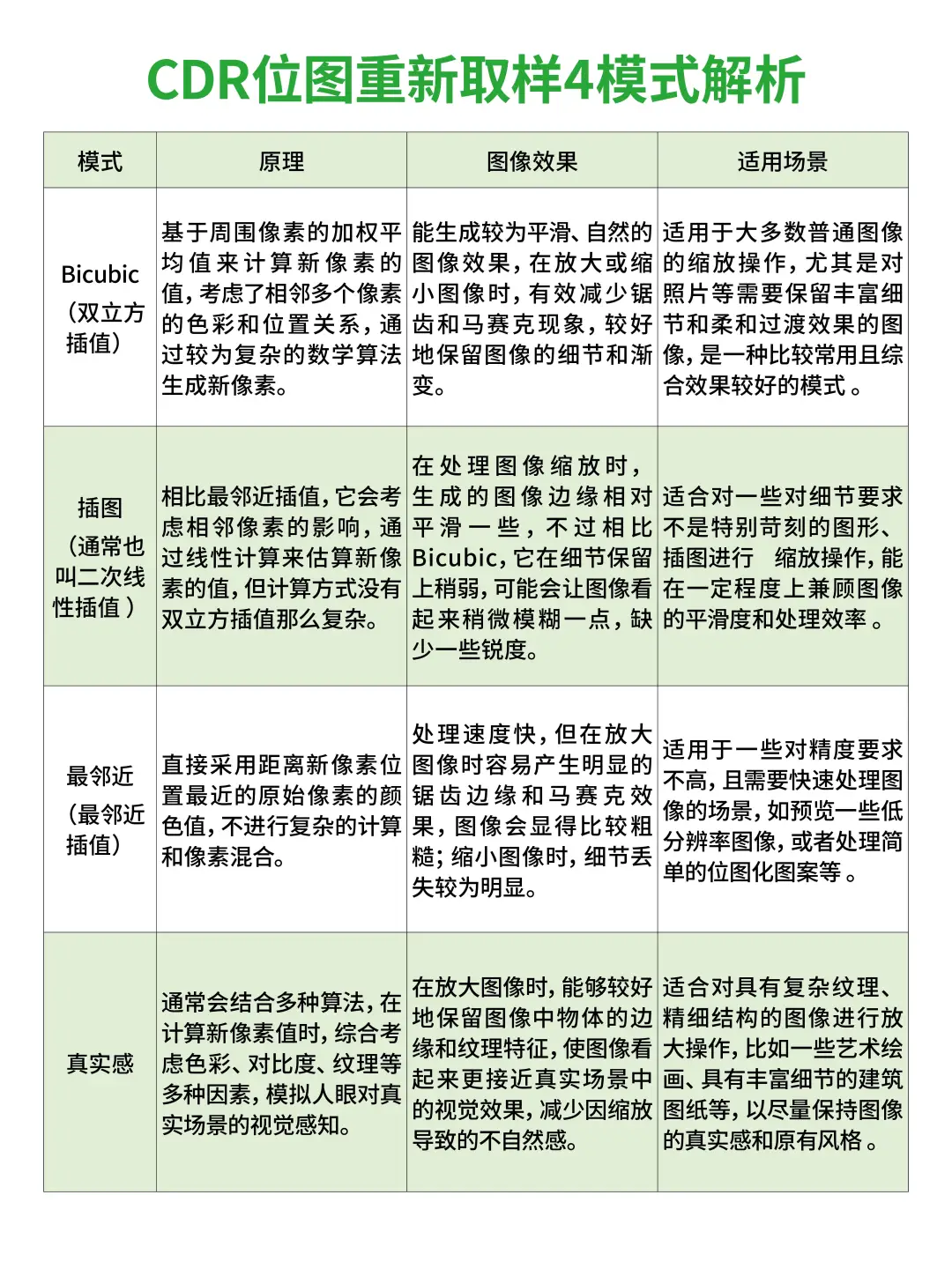
4.CDR位图分辨率调整方法
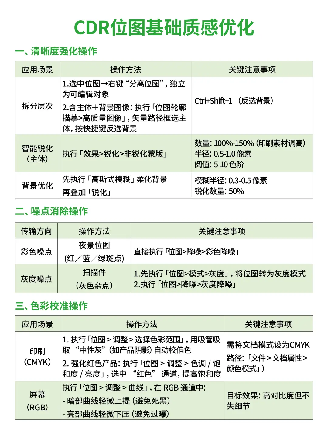
5.CDR位图基础质感调整
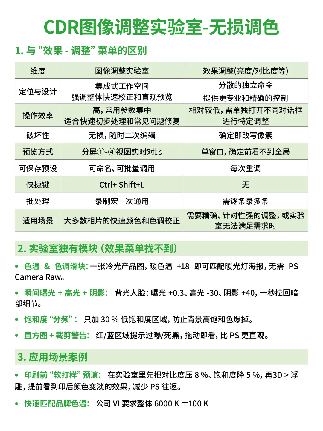
6.CDR图像调整实验室-无损调色
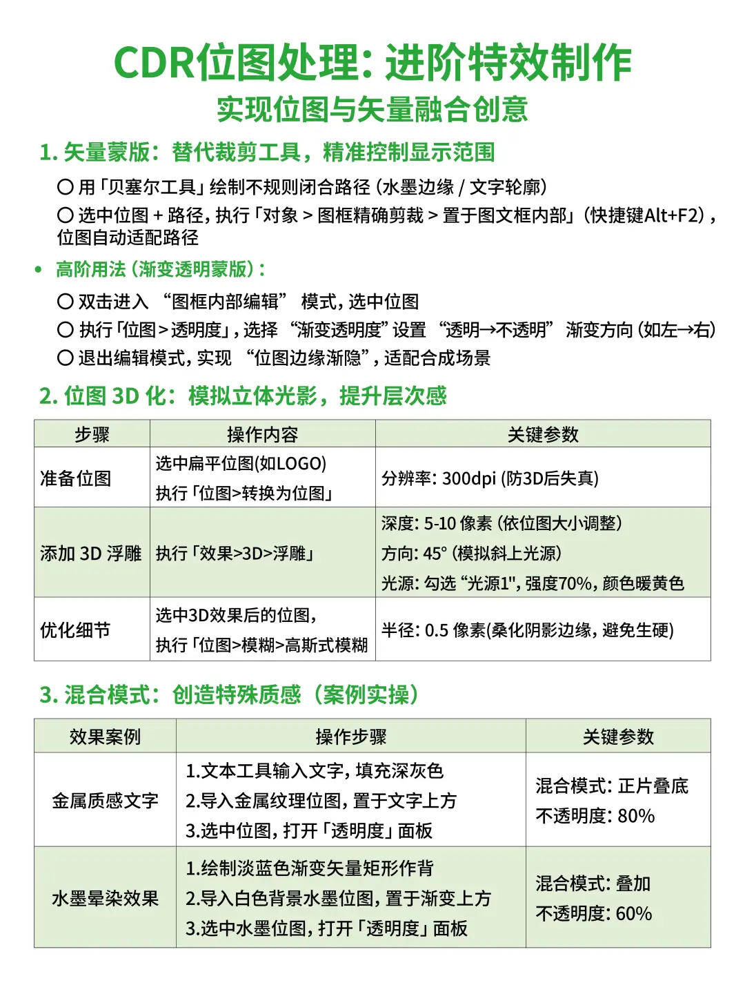
7.CDR位图与矢量融合创意

#CDR 干货 #CDR位图技巧 #设计师效率工具 #cdr技巧分享 #cdr导出 #pdf转换器 #冷门技巧大公开
 
打赏
 
更多>同类资讯
0相关评论

推荐图文
推荐资讯
点击排行
网站首页  |  关于我们  |  联系方式  |  使用协议  |  版权隐私  |  网站地图  |  排名推广  |  广告服务  |  积分换礼  |  网站留言  |  RSS订阅  |  违规举报  |  皖ICP备20008326号-18
Powered By DESTOON