推广 热搜: 采购方式  甲带  滤芯  气动隔膜泵  带式称重给煤机  减速机型号  无级变速机  链式给煤机  减速机  履带 

数字孪生在绿电直连中的 4 大应用场景与 RO

   日期:2025-10-28 20:22:04     来源:网络整理    作者:本站编辑    评论:0    
数字孪生在绿电直连中的 4 大应用场景与 RO

数字孪生在绿电直连中的 4 大应用场景与 RO

数字孪生在绿电直连中的 4 大应用场景与 RO

数字孪生在绿电直连中的 4 大应用场景与 RO

数字孪生在绿电直连中的 4 大应用场景与 RO

数字孪生在绿电直连中的 4 大应用场景与 RO

数字孪生在绿电直连中的 4 大应用场景与 RO

数字孪生在绿电直连中的 4 大应用场景与 RO

数字孪生在绿电直连中的 4 大应用场景与 RO

数字孪生在绿电直连中的 4 大应用场景与 RO

数字孪生在绿电直连中的 4 大应用场景与 RO

数字孪生在绿电直连中的 4 大应用场景与 RO

数字孪生在绿电直连中的 4 大应用场景与 RO

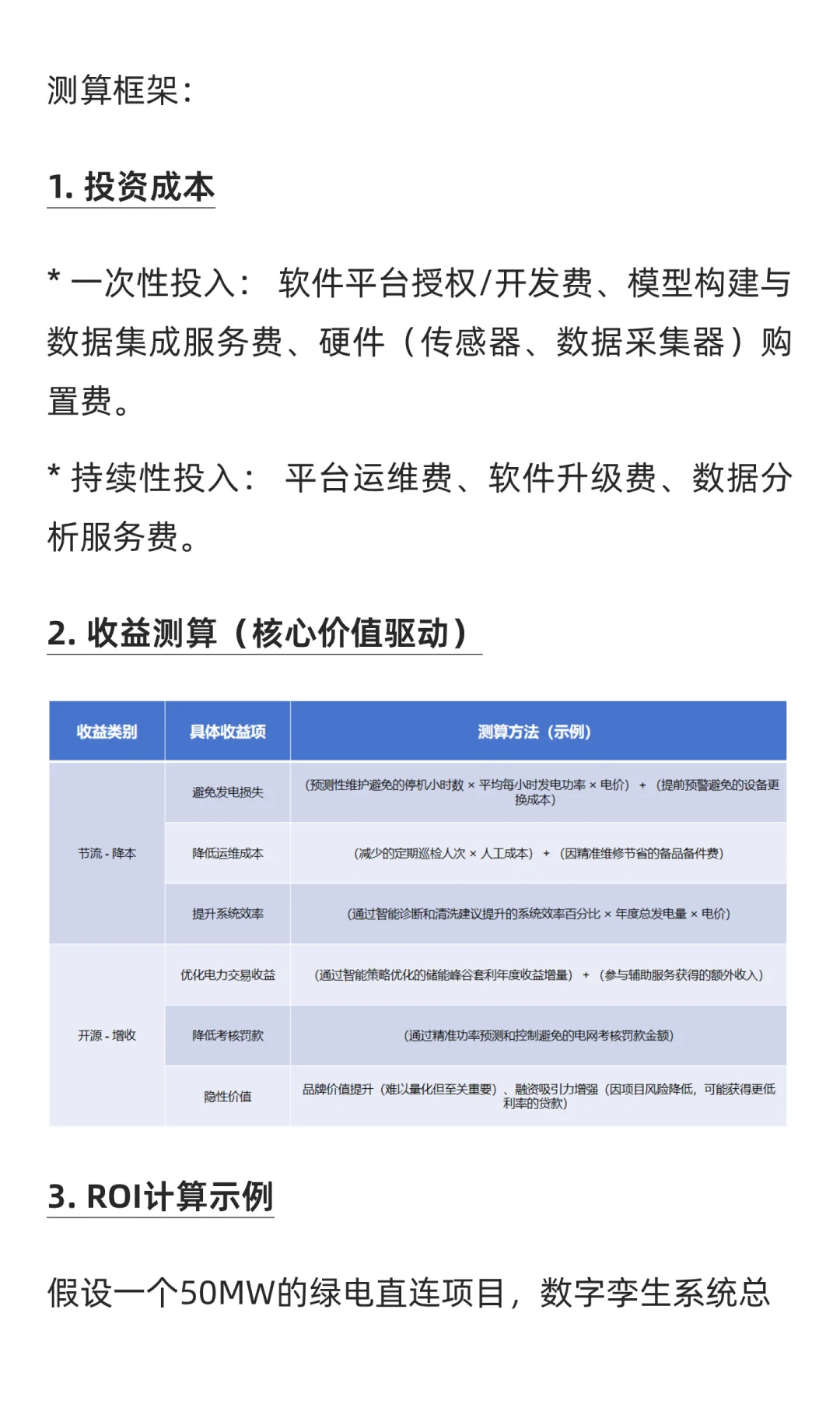
数字孪生技术通过构建 “物理实体 - 虚拟映射 - 数据交互 - 决策优化” 的闭环体系,可实现绿电直连全链路的可视化监控、精准化预测与智能化调度。本文将系统拆解数字孪生在绿电直连中的 4 大核心应用场景,并建立全生命周期 ROI 测算模型,量化技术落地价值。
#绿色能源转型 #绿色低碳转型 #碳中和碳达峰 #建筑数字化 #数字化 #工业数字化 #绿色低碳发展 #可再生能源发电 #智能化技术 #数字化发展
 
打赏
 
更多>同类资讯
0相关评论

推荐图文
推荐资讯
点击排行
网站首页  |  关于我们  |  联系方式  |  使用协议  |  版权隐私  |  网站地图  |  排名推广  |  广告服务  |  积分换礼  |  网站留言  |  RSS订阅  |  违规举报  |  皖ICP备20008326号-18
Powered By DESTOON