手机版
二维码
购物车
(
0
)
供应
求购
公司
团购
展会
资讯
招商
品牌
人才
知道
专题
图库
视频
下载
商圈
推广
热搜:
采购方式
甲带
滤芯
气动隔膜泵
带式称重给煤机
减速机型号
链式给煤机
减速机
无级变速机
履带
首页
供应
求购
公司
团购
展会
资讯
招商
品牌
人才
知道
专题
图库
视频
下载
商圈
首页
>
资讯
>
机械设备
[环保科普]注塑废气是否存在豁免管理?
日期:2025-10-28 20:01:04 来源:网络整理 作者:本站编辑
评论:0
[环保科普]注塑废气是否存在豁免管理?
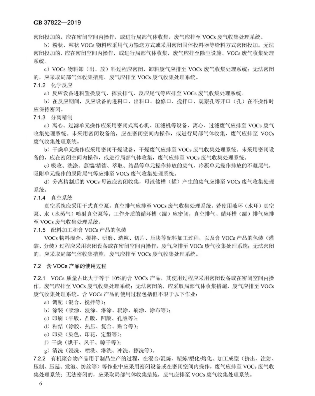
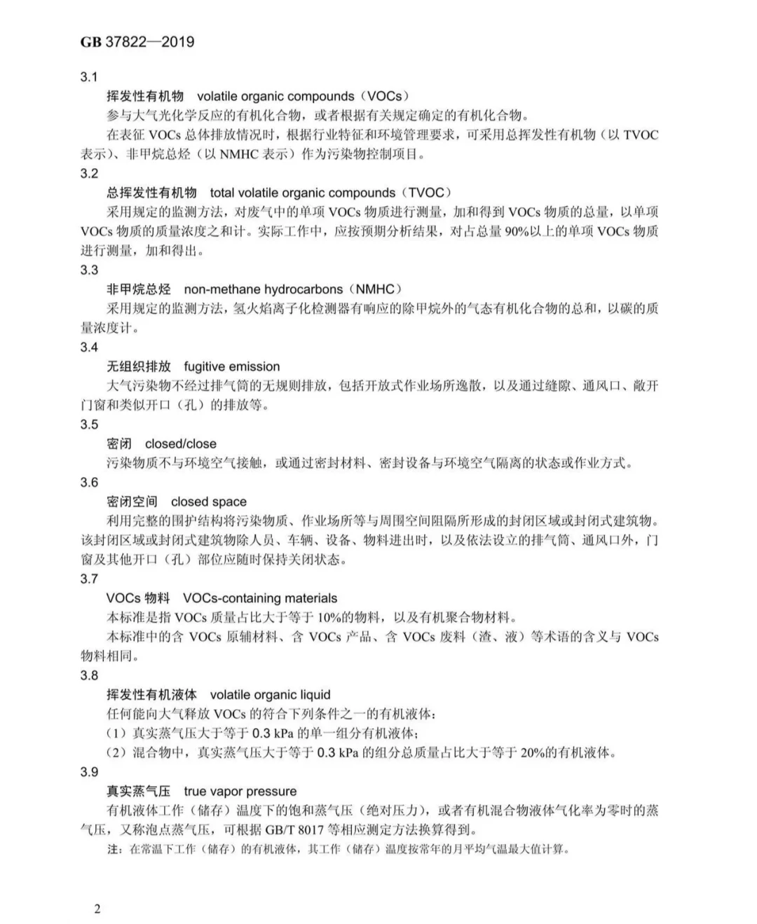
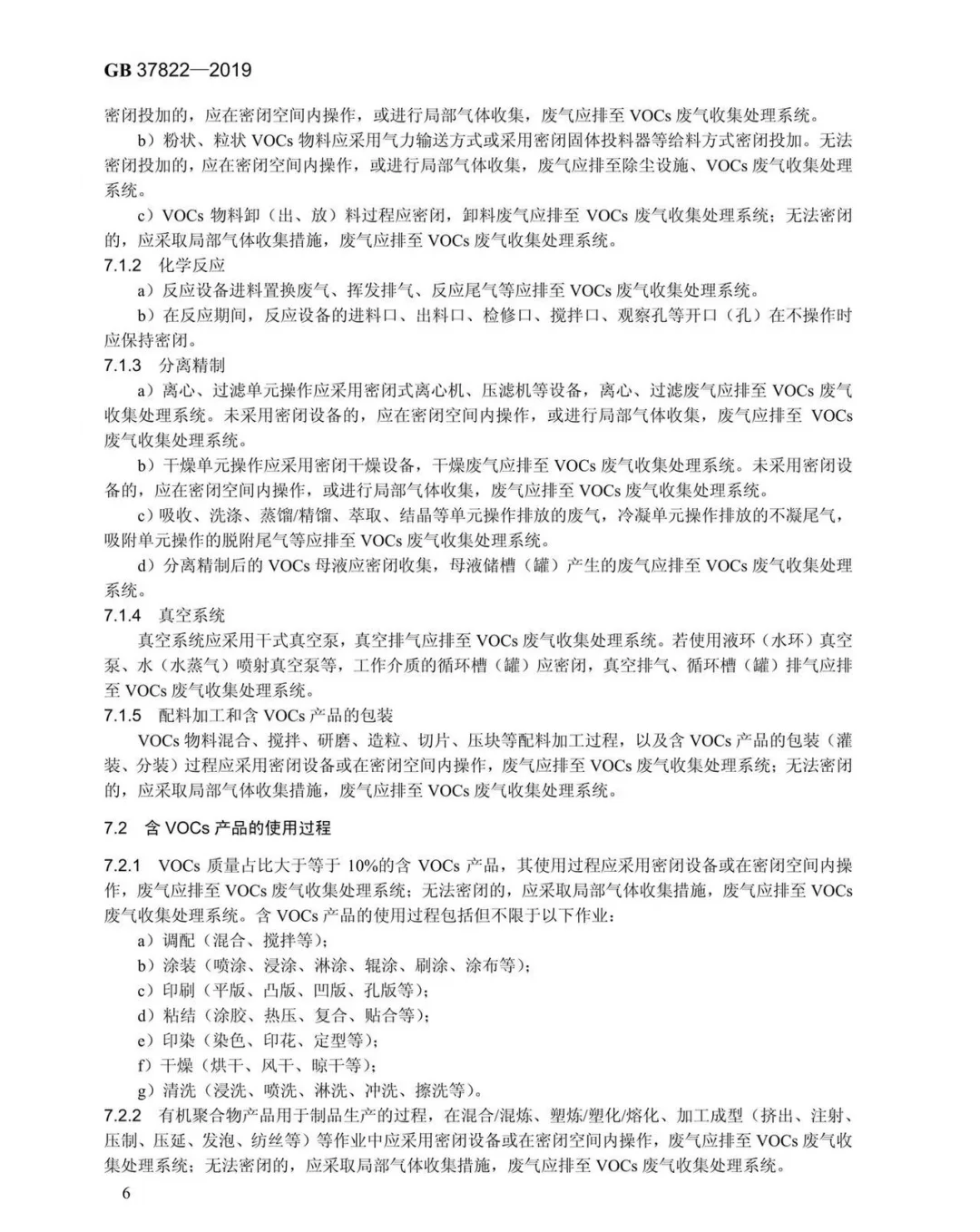
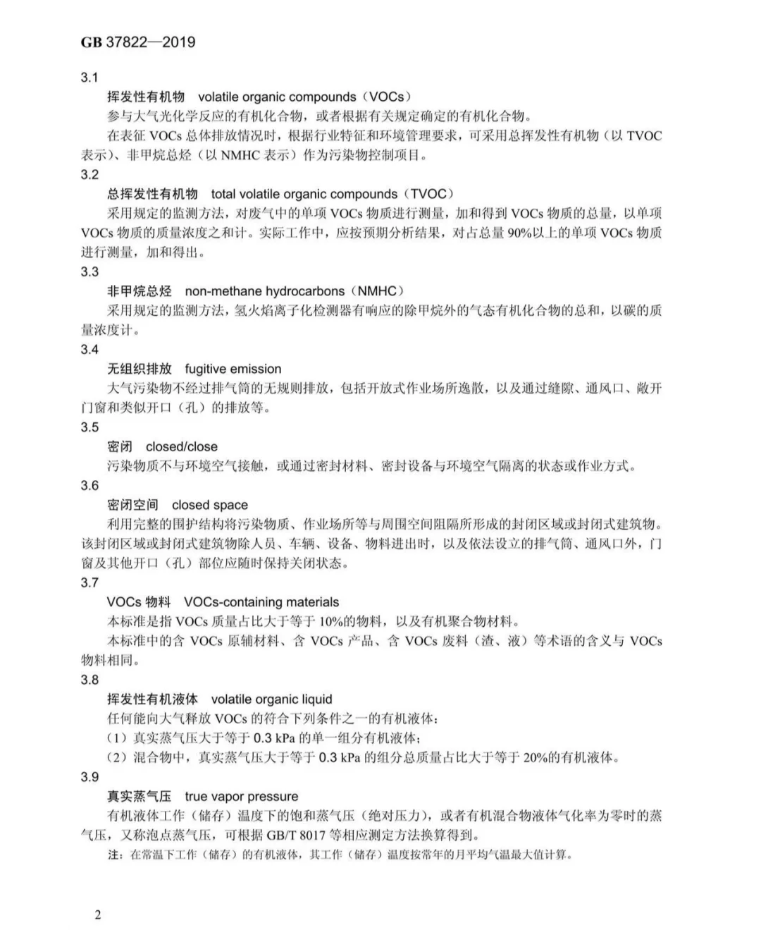
✍GB37822-2019的第7.2.2 条规定:有机聚合物产品用于制品生产的过程,在混合/混炼、塑炼/塑化/熔化、加工成型(挤出、注射、压制、压延、发泡、纺丝等)等作业中应采用密闭设备或在密闭空间内操作,废气应排至VOCs废气收集处理系统;无法密闭的,应采取局部气体收集措施,废气应排至VOCs废气收集处理系统。
?因此,无论塑胶原料有多少,只要是上述加工过程,都需要收集治理VOCs,不存在量少豁免管理的说法。
#废气处理设备
#有机废气处理
#挥发性有机物
#注塑
打赏
更多
>
同类资讯
• 欢迎光临《2026第28届上海电机展
0
条
相关评论
推荐图文
推荐资讯
点击排行
网站首页
|
关于我们
|
联系方式
|
使用协议
|
版权隐私
|
网站地图
|
排名推广
|
广告服务
|
积分换礼
|
网站留言
|
RSS订阅
|
违规举报
|
皖ICP备20008326号-18
(c)2008-2022 免费发布网 All Rights Reserved