手机版
二维码
购物车
(
0
)
供应
求购
公司
团购
展会
资讯
招商
品牌
人才
知道
专题
图库
视频
下载
商圈
推广
热搜:
采购方式
滤芯
甲带
气动隔膜泵
减速机
减速机型号
带式称重给煤机
履带
无级变速机
链式给煤机
首页
供应
求购
公司
团购
展会
资讯
招商
品牌
人才
知道
专题
图库
视频
下载
商圈
首页
>
资讯
>
电工电气
正泰不同系列断路器(空开/漏保)区别
日期:2025-10-28 19:56:34 来源:网络整理 作者:本站编辑
评论:0
正泰不同系列断路器(空开/漏保)区别
空开/漏保研究下来还是国产的性价比高。
研究分析了正泰不同系列型号之间的区别差异,分享一下。
总结起来就是:
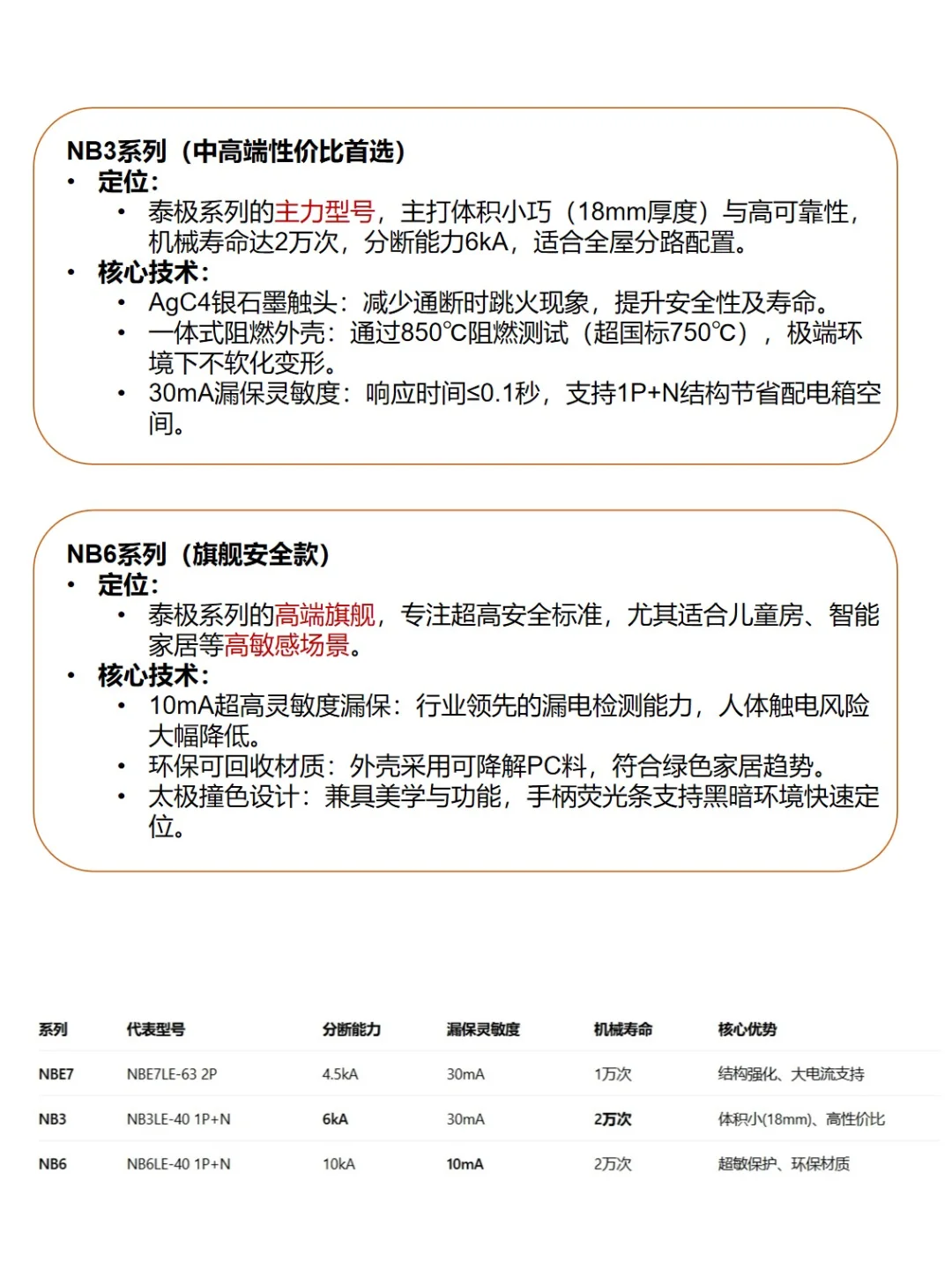
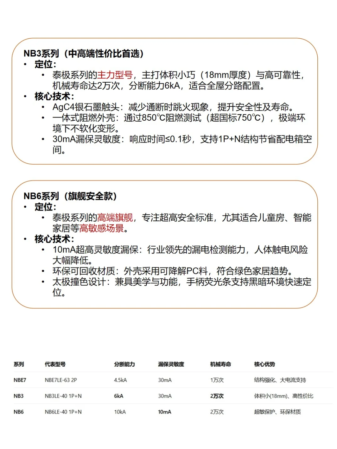
1、如果要求不高,只要满足基础需求即可,直接用NXB系列;
2、如果想要性价比更高,选择NXB+NB3组合:基础回路用NXB,关键插座用NB3,总价可控且安全达标;
3、如果想要高端旗舰型配置,选全NB6配置:10mA漏保+10kA分断,高端用电标准,适合婴幼儿家庭及智能家居。
4、如果有大电流,可以选NBE7系列63A以上总开关或电机回路,结构强化更可靠。
#装修干货
#空开
#漏保
#正泰
#泰极
打赏
更多
>
同类资讯
• 电气人不得不知道的 6 个宝藏网
0
条
相关评论
推荐图文
推荐资讯
点击排行
0
1
稳压器
0
2
铜柱式大功率150KVA稳压器
0
3
三相电力稳压器和普通稳压器区别在哪?
0
4
1500卖30KVA稳压器 需要自己来拉
0
5
高低压智能组合式稳压器!SBW大功率稳压器
0
6
工厂大功率稳压器的作用
0
7
大功率交流稳压器的作用
0
8
大功率稳压器有必要买吗?
0
9
80kw稳压器是智商税吗?
网站首页
|
关于我们
|
联系方式
|
使用协议
|
版权隐私
|
网站地图
|
排名推广
|
广告服务
|
积分换礼
|
网站留言
|
RSS订阅
|
违规举报
|
皖ICP备20008326号-18
(c)2008-2022 免费发布网 All Rights Reserved