




电力系统与深度学习融合领域,海量多维度运行数据(如各节点实时电压电流数据、输配电线路状态监测数据、负荷预测历史数据、设备故障记录数据、新能源发电功率波动数据、电网拓扑结构数据以及气象影响因素数据)构成了多维度的研究基础。
感兴趣 都 可 D d 我 奥~
通过应用深度学习、强化学习、图神经网络(GNN)、长短期记忆网络(LSTM)等等技术,能够实现大部分领域的科研突破,例如:
1、《基于生成对抗网络的电力系统复杂故障场景模拟与分析》
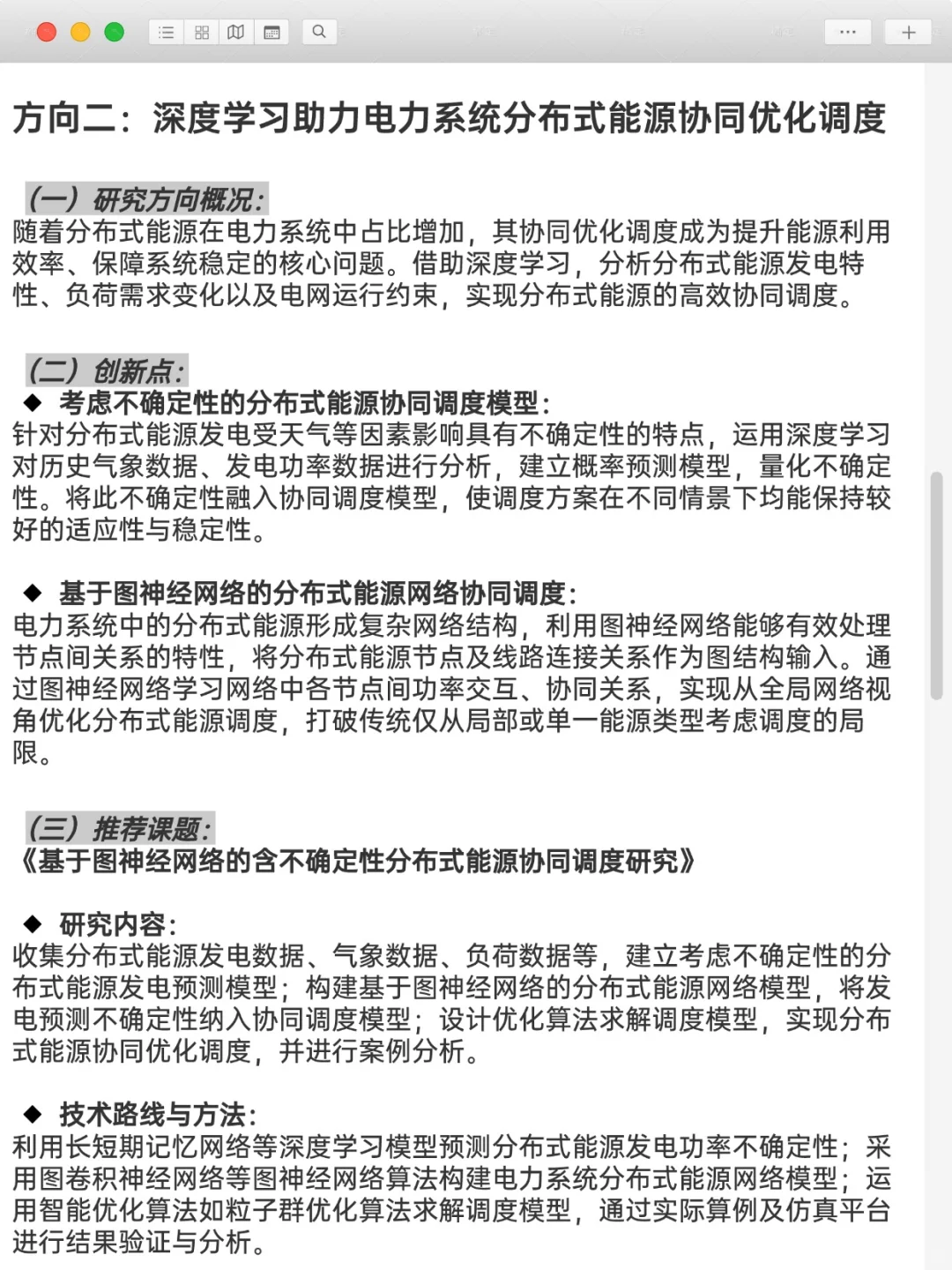
2、《结合强化学习的分布式能源资源在电力系统中的协同优化调度》
3、《利用深度学习的电力系统谐波源定位与识别新方法》
4、《基于时空 Transformer 的电力负荷超短期精准预测模型研究》
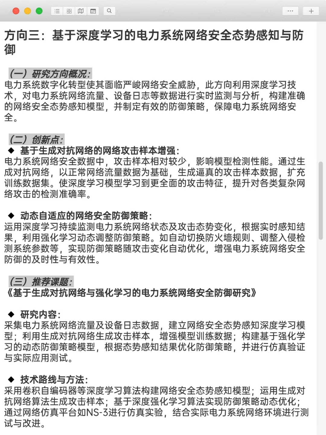
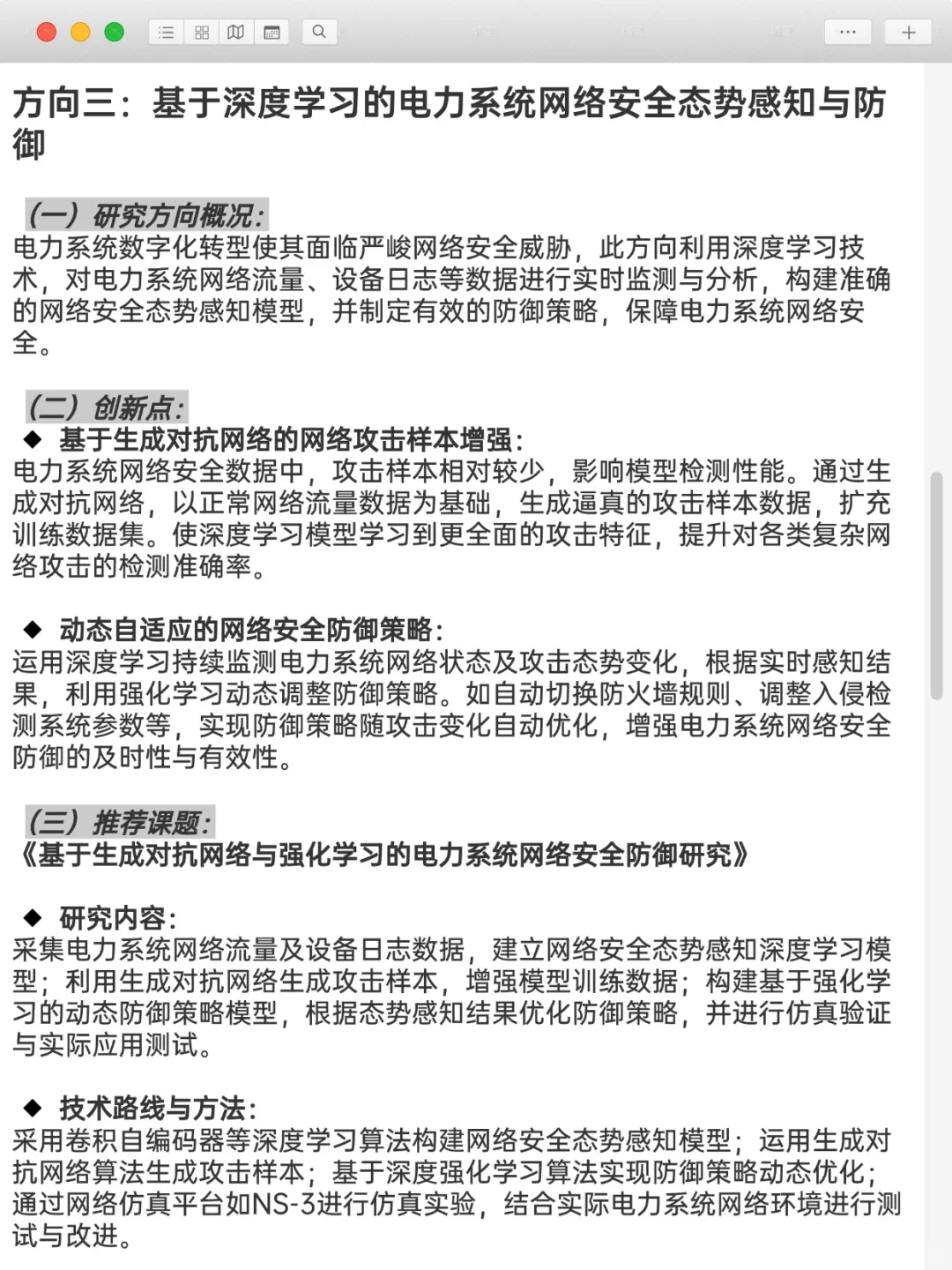
5、《深度学习驱动的电力系统网络攻击态势感知与防御策略优化》
6、《基于自监督学习的电力设备故障早期预警与诊断技术》
7、《融合多模态数据(图像、声音、电气量)的电力系统设备状态监测》
8、《运用深度学习优化电力系统无功补偿与电压稳定性控制》
9、《基于深度强化学习的智能电网分布式储能系统充放电策略》
10、《利用生成式对抗网络生成电力系统极端运行工况数据用于应急演练》
11、《深度学习在电力市场价格波动预测与交易策略制定中的应用》
12、《结合图神经网络的电力系统拓扑结构动态变化分析与故障传播预测》
13、《基于深度学习的电力系统继电保护自适应优化配置》
14、《运用强化学习实现电力系统分布式电源的最优接入与布局》
15、《利用深度学习进行电力系统通信网络的可靠性评估与故障恢复》
16、《基于深度学习的微电网能量管理系统优化与智能控制》
17、《结合迁移学习的不同区域电力系统运行特性对比与预测》
18、《深度学习助力电力系统电动汽车充电负荷建模与预测及对电网影响评估》
19、《基于深度神经网络的电力系统黑启动方案优化与决策》
20、《利用生成式模型设计电力系统新型储能技术的充放电控制策略》
#电力系统 #电力 #提供思路和创新点 #电力电子研究生 #电力博士 #期刊 #科研学习 #创新点实现 #能源
感兴趣 都 可 D d 我 奥~
通过应用深度学习、强化学习、图神经网络(GNN)、长短期记忆网络(LSTM)等等技术,能够实现大部分领域的科研突破,例如:
1、《基于生成对抗网络的电力系统复杂故障场景模拟与分析》
2、《结合强化学习的分布式能源资源在电力系统中的协同优化调度》
3、《利用深度学习的电力系统谐波源定位与识别新方法》
4、《基于时空 Transformer 的电力负荷超短期精准预测模型研究》
5、《深度学习驱动的电力系统网络攻击态势感知与防御策略优化》
6、《基于自监督学习的电力设备故障早期预警与诊断技术》
7、《融合多模态数据(图像、声音、电气量)的电力系统设备状态监测》
8、《运用深度学习优化电力系统无功补偿与电压稳定性控制》
9、《基于深度强化学习的智能电网分布式储能系统充放电策略》
10、《利用生成式对抗网络生成电力系统极端运行工况数据用于应急演练》
11、《深度学习在电力市场价格波动预测与交易策略制定中的应用》
12、《结合图神经网络的电力系统拓扑结构动态变化分析与故障传播预测》
13、《基于深度学习的电力系统继电保护自适应优化配置》
14、《运用强化学习实现电力系统分布式电源的最优接入与布局》
15、《利用深度学习进行电力系统通信网络的可靠性评估与故障恢复》
16、《基于深度学习的微电网能量管理系统优化与智能控制》
17、《结合迁移学习的不同区域电力系统运行特性对比与预测》
18、《深度学习助力电力系统电动汽车充电负荷建模与预测及对电网影响评估》
19、《基于深度神经网络的电力系统黑启动方案优化与决策》
20、《利用生成式模型设计电力系统新型储能技术的充放电控制策略》
#电力系统 #电力 #提供思路和创新点 #电力电子研究生 #电力博士 #期刊 #科研学习 #创新点实现 #能源


