














?《新型电网是新型能源电力体系的核心》来自工程院院士李立浧(长期从事电力系统技术研究和重大能源电力工程建设,为我国和世界的电力技术发展作出重大贡献),共81页,PPT主要阐述了新型电力系统的核心要义、新型电网作为新型能源电力体系核心的技术思考,以及透明电网如何支持新型电网建设。非常推荐大家阅读学习。
?PPT提到:新型电力系统以新能源为主体,光伏、风电将成为新增能源主力军。新型电力系统的核心是新型电网,其形态是“大电网+配电网+微电网”的有机结合。其中,电网承载力达到分布式新能源“应并尽并”的消纳能力。
?总结:
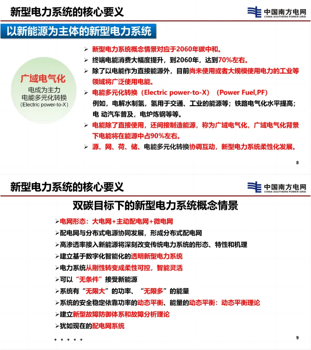
1、新型电网是新型能源电力体系的核心。
2、电网形态:大电网+主动配电网+微电网。
大电网:500kV为网架;柔性,网络密集,畅通,支撑;
配电网:有裕度,强承载,灵活、互动,市场化;融合主电网和用电系统;
微电网:以用户为主体;有电力电量自平衡能力;有独立运行能力;智能化
电网功能可以“无条件”接受新能源。
3、要坚持数字化、信息化、智能化发展路径。依靠系统投资改造升级,不仅难度大,而且投资巨大;依靠智能化,以轻资产撬动重资产功能,投资效果更 明显,经济效益更显著。
4、以技术为核心,研发新型电网、新型电力系统的硬核技术。
#电力系统 #新型电网 #能源 #电力 #职场 #新能源 #留学生找工作 #新型电力系统与新型能源体系 #南方电网备考 #电力数智化
?PPT提到:新型电力系统以新能源为主体,光伏、风电将成为新增能源主力军。新型电力系统的核心是新型电网,其形态是“大电网+配电网+微电网”的有机结合。其中,电网承载力达到分布式新能源“应并尽并”的消纳能力。
?总结:
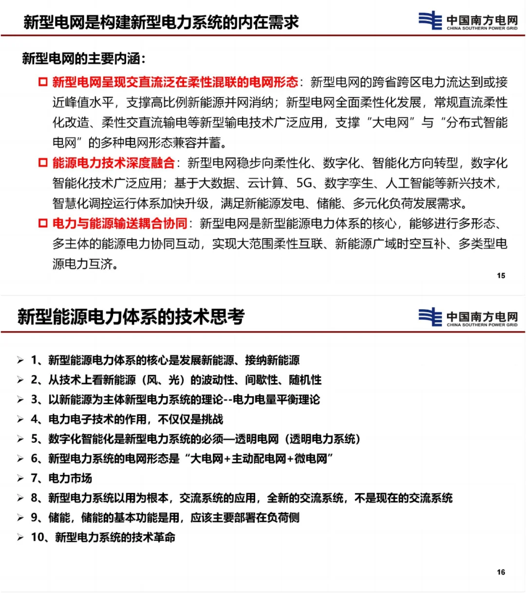
1、新型电网是新型能源电力体系的核心。
2、电网形态:大电网+主动配电网+微电网。
大电网:500kV为网架;柔性,网络密集,畅通,支撑;
配电网:有裕度,强承载,灵活、互动,市场化;融合主电网和用电系统;
微电网:以用户为主体;有电力电量自平衡能力;有独立运行能力;智能化
电网功能可以“无条件”接受新能源。
3、要坚持数字化、信息化、智能化发展路径。依靠系统投资改造升级,不仅难度大,而且投资巨大;依靠智能化,以轻资产撬动重资产功能,投资效果更 明显,经济效益更显著。
4、以技术为核心,研发新型电网、新型电力系统的硬核技术。
#电力系统 #新型电网 #能源 #电力 #职场 #新能源 #留学生找工作 #新型电力系统与新型能源体系 #南方电网备考 #电力数智化


