手机版
二维码
购物车
(
0
)
供应
求购
公司
团购
展会
资讯
招商
品牌
人才
知道
专题
图库
视频
下载
商圈
推广
热搜:
采购方式
甲带
滤芯
气动隔膜泵
减速机
带式称重给煤机
履带
减速机型号
链式给煤机
无级变速机
首页
供应
求购
公司
团购
展会
资讯
招商
品牌
人才
知道
专题
图库
视频
下载
商圈
首页
>
资讯
>
医疗保健
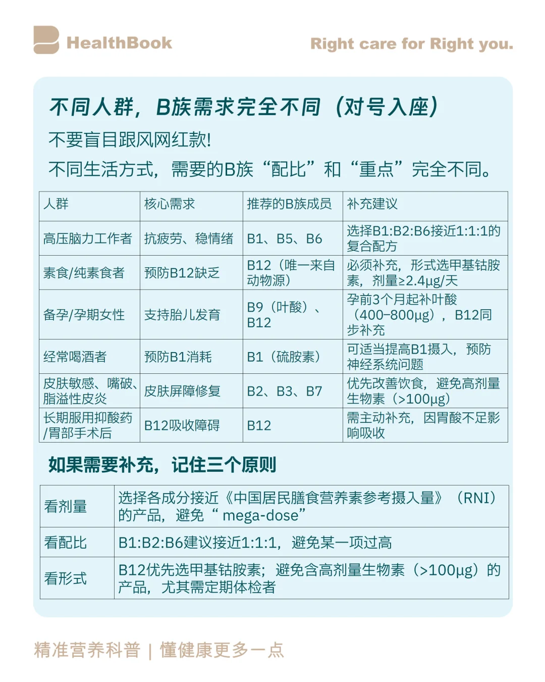
网红维B当糖吃?别再盲目跟风补了
日期:2025-10-28 19:00:35 来源:网络整理 作者:本站编辑
评论:0
网红维B当糖吃?别再盲目跟风补了
普通饮食均衡者,其实无需常规补充复合B族。
B族是水溶性维生素,
优先通过饮食获取是最安全、最自然的方式。
大家应该先调整生活方式,再用营养支持,而非相反。
去理解身体需求、精准补充、回归生活节奏。
#精准营养
#营养素补充
#补充营养素
#维生素B
#营养素缺乏
#缺乏维生素
#复合维生素B
打赏
更多
>
同类资讯
• 刚成立的新央企—中国稀土集团
0
条
相关评论
推荐图文
推荐资讯
点击排行
0
1
成都姐妹看过来!三医院体检体验感真的好!
0
2
公务员体检病史填写:避开3大红线,3步稳过
0
3
国家卫健委公布成人健康体检“新国标”
0
4
杭州地铁管培生!19个名额速抢
0
5
体检项目?参考
0
6
地中海贫血想顺利过体检?4步实操指南来了
0
7
毛孩子年度体检福利+遛弯搭子群?
0
8
爸妈体检避雷!体检套餐怎么选不花冤枉钱
0
9
2025申论热点素材 | 城市更新+城市体检
网站首页
|
关于我们
|
联系方式
|
使用协议
|
版权隐私
|
网站地图
|
排名推广
|
广告服务
|
积分换礼
|
网站留言
|
RSS订阅
|
违规举报
|
皖ICP备20008326号-18
(c)2008-2022 免费发布网 All Rights Reserved