



来源:央视网,澎湃新闻,新浪新闻,同花顺财经,腾讯网,网易新闻,中国新闻网,搜狐。
无不良引导,请仔细辨别。
理财有风险!投资需谨慎!祝各位发大财!
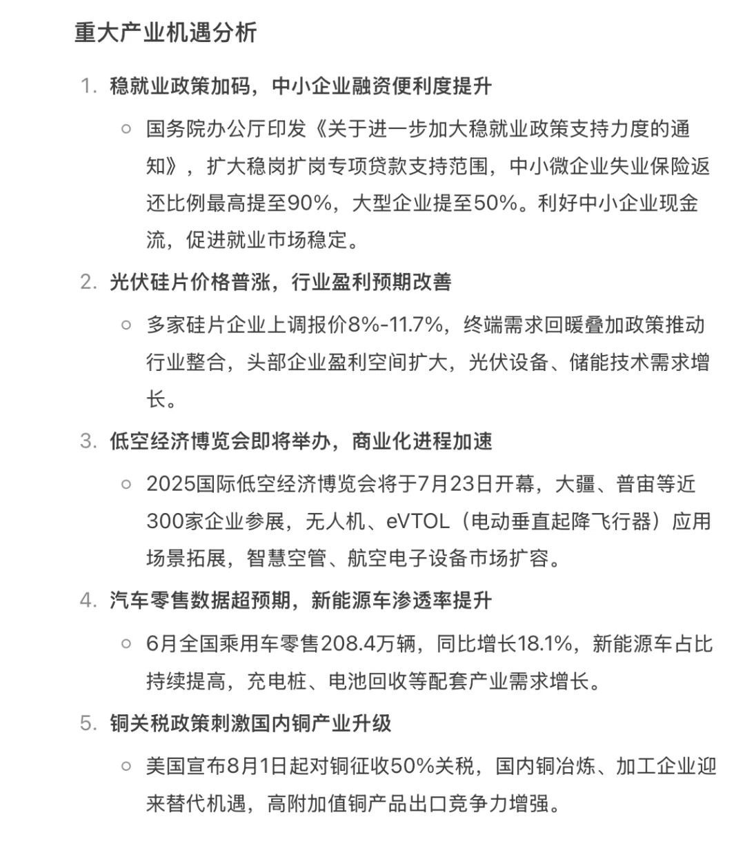
重大产业机遇分析
稳就业政策加码,中小企业融资便利度提升
国务院办公厅印发《关于进一步加大稳就业政策支持力度的通知》,扩大稳岗扩岗专项贷款支持范围,中小微企业失业保险返还比例最高提至90%,大型企业提至50%。利好中小企业现金流,促进就业市场稳定。
光伏硅片价格普涨,行业盈利预期改善
多家硅片企业上调报价8%-11.7%,终端需求回暖叠加政策推动行业整合,头部企业盈利空间扩大,光伏设备、储能技术需求增长。
低空经济博览会即将举办,商业化进程加速
2025国际低空经济博览会将于7月23日开幕,大疆、普宙等近300家企业参展,无人机、eVTOL(电动垂直起降飞行器)应用场景拓展,智慧空管、航空电子设备市场扩容。
汽车零售数据超预期,新能源车渗透率提升
6月全国乘用车零售208.4万辆,同比增长18.1%,新能源车占比持续提高,充电桩、电池回收等配套产业需求增长。
铜关税政策刺激国内铜产业升级
美国宣布8月1日起对铜征收50%关税,国内铜冶炼、加工企业迎来替代机遇,高附加值铜产品出口竞争力增强。
关键风险预警
美国关税政策冲击全球供应链
特朗普宣布对巴西、菲律宾等8国加征20%-50%关税,可能推高原材料成本,影响出口型企业利润。
光伏行业产能过剩隐忧仍存
尽管硅片价格上涨,但终端需求增速放缓,低端产能仍需出清,部分中小企业仍面临资金压力。
极端天气影响经济生产
全国多地暴雨、高温交替,农业、物流短期承压,电力供应紧张风险上升。
金融政策调整影响市场流动性
央行单日净回笼230亿元逆回购,短期资金面承压,企业融资成本可能上升。
欧盟反倾销调查冲击钢铁出口
欧盟对中俄硅铁发起反倾销日落复审,若维持高关税,国内钢铁企业出口可能受限。
发展建议
把握稳就业政策红利,优化企业用工结构,提升员工技能培训。
关注光伏行业整合机会,聚焦高效产能及储能技术。
加速低空经济商业化,抢占无人机物流、智慧空管市场。
写不下了,请看图片
#新闻联播 #健康产业 #时事热点 #创新与发展 #时政热点 #新闻与传播 #战略性新兴产业
无不良引导,请仔细辨别。
理财有风险!投资需谨慎!祝各位发大财!
重大产业机遇分析
稳就业政策加码,中小企业融资便利度提升
国务院办公厅印发《关于进一步加大稳就业政策支持力度的通知》,扩大稳岗扩岗专项贷款支持范围,中小微企业失业保险返还比例最高提至90%,大型企业提至50%。利好中小企业现金流,促进就业市场稳定。
光伏硅片价格普涨,行业盈利预期改善
多家硅片企业上调报价8%-11.7%,终端需求回暖叠加政策推动行业整合,头部企业盈利空间扩大,光伏设备、储能技术需求增长。
低空经济博览会即将举办,商业化进程加速
2025国际低空经济博览会将于7月23日开幕,大疆、普宙等近300家企业参展,无人机、eVTOL(电动垂直起降飞行器)应用场景拓展,智慧空管、航空电子设备市场扩容。
汽车零售数据超预期,新能源车渗透率提升
6月全国乘用车零售208.4万辆,同比增长18.1%,新能源车占比持续提高,充电桩、电池回收等配套产业需求增长。
铜关税政策刺激国内铜产业升级
美国宣布8月1日起对铜征收50%关税,国内铜冶炼、加工企业迎来替代机遇,高附加值铜产品出口竞争力增强。
关键风险预警
美国关税政策冲击全球供应链
特朗普宣布对巴西、菲律宾等8国加征20%-50%关税,可能推高原材料成本,影响出口型企业利润。
光伏行业产能过剩隐忧仍存
尽管硅片价格上涨,但终端需求增速放缓,低端产能仍需出清,部分中小企业仍面临资金压力。
极端天气影响经济生产
全国多地暴雨、高温交替,农业、物流短期承压,电力供应紧张风险上升。
金融政策调整影响市场流动性
央行单日净回笼230亿元逆回购,短期资金面承压,企业融资成本可能上升。
欧盟反倾销调查冲击钢铁出口
欧盟对中俄硅铁发起反倾销日落复审,若维持高关税,国内钢铁企业出口可能受限。
发展建议
把握稳就业政策红利,优化企业用工结构,提升员工技能培训。
关注光伏行业整合机会,聚焦高效产能及储能技术。
加速低空经济商业化,抢占无人机物流、智慧空管市场。
写不下了,请看图片
#新闻联播 #健康产业 #时事热点 #创新与发展 #时政热点 #新闻与传播 #战略性新兴产业


