












? 背景速递
“双碳”目标下,风光水电等新能源占比飙升,但它们的“看天吃饭”特性让电力系统充满不确定性!电源波动、负荷多变、市场电价起伏、政策调整……这些因素像“盲盒”一样考验着电网调度。如何让电力系统既低碳又稳定?不确定优化调度成了破局关键!
? 核心创新点
1️⃣ 全景扫描不确定性
首次将不确定性归为5类:
电源(风电/光伏的“任性发电”)
负荷(电动车/储能的“用电谜团”)
市场(电价的“心跳曲线”)
参数(技术/经济数据的“隐藏变量”)
政策(碳中和路径的“规则盲区”)
2️⃣ 两大模型CP出道
Wait-and-See(静观模型):先观察再决策,像等天气预报再出门
Here-and-Now(直觉模型):凭经验预判,像提前备好雨伞
3️⃣ 解题三剑客
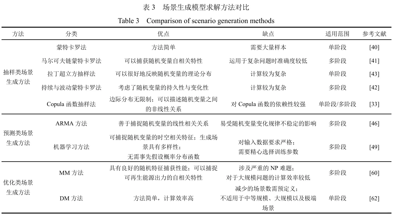
场景生成法:用AI预测未来可能出现的100种剧情
机会约束法:设定“安全红线”(比如90%概率不崩盘)
鲁棒优化法:做最坏打算,求最稳解法
?️ 技术路线图解
建模 → 把风电/光伏的“抽风”数据变成数学公式
求解 → 用AI生成海量场景/概率约束/鲁棒对冲
验证 → 在新型电力系统中试跑,调参优化
举个栗子?:
风光发电预测不准?用生成对抗网络(GAN)模拟出1000种天气剧本,再选出最具代表性的10个场景做调度方案,既省算力又保靠谱!
? 核心结论
1️⃣ 传统方法还能打:场景生成、机会约束、鲁棒优化仍是主力,但需升级适配新型电网
2️⃣ 碳约束是新命题:调度模型要新增“碳排放KPI”,构建电-碳协同体系
3️⃣ 政策不确定性是隐藏BOSS:未来需建立政策变动预警模型
4️⃣ 高维数据是痛点:风光储充的复杂耦合关系,急需更智能的算法破局
? 未来方向
AI+电力:用深度学习预测政策风向
虚实结合:数字孪生电网模拟极端场景
市场博弈:电价波动下的动态调度策略
一句话总结:新型电力系统就像一场大型“盲盒游戏”,不确定优化调度就是那本通关秘籍!✨
(P.S. 搞电力的宝子们,这篇综述简直是论文大礼包,速速收藏!)??
#科研干货 #SCI论文 #sci #电力系统 #新能源 #电网 #不确定性 #优化 #论文
“双碳”目标下,风光水电等新能源占比飙升,但它们的“看天吃饭”特性让电力系统充满不确定性!电源波动、负荷多变、市场电价起伏、政策调整……这些因素像“盲盒”一样考验着电网调度。如何让电力系统既低碳又稳定?不确定优化调度成了破局关键!
? 核心创新点
1️⃣ 全景扫描不确定性
首次将不确定性归为5类:
电源(风电/光伏的“任性发电”)
负荷(电动车/储能的“用电谜团”)
市场(电价的“心跳曲线”)
参数(技术/经济数据的“隐藏变量”)
政策(碳中和路径的“规则盲区”)
2️⃣ 两大模型CP出道
Wait-and-See(静观模型):先观察再决策,像等天气预报再出门
Here-and-Now(直觉模型):凭经验预判,像提前备好雨伞
3️⃣ 解题三剑客
场景生成法:用AI预测未来可能出现的100种剧情
机会约束法:设定“安全红线”(比如90%概率不崩盘)
鲁棒优化法:做最坏打算,求最稳解法
?️ 技术路线图解
建模 → 把风电/光伏的“抽风”数据变成数学公式
求解 → 用AI生成海量场景/概率约束/鲁棒对冲
验证 → 在新型电力系统中试跑,调参优化
举个栗子?:
风光发电预测不准?用生成对抗网络(GAN)模拟出1000种天气剧本,再选出最具代表性的10个场景做调度方案,既省算力又保靠谱!
? 核心结论
1️⃣ 传统方法还能打:场景生成、机会约束、鲁棒优化仍是主力,但需升级适配新型电网
2️⃣ 碳约束是新命题:调度模型要新增“碳排放KPI”,构建电-碳协同体系
3️⃣ 政策不确定性是隐藏BOSS:未来需建立政策变动预警模型
4️⃣ 高维数据是痛点:风光储充的复杂耦合关系,急需更智能的算法破局
? 未来方向
AI+电力:用深度学习预测政策风向
虚实结合:数字孪生电网模拟极端场景
市场博弈:电价波动下的动态调度策略
一句话总结:新型电力系统就像一场大型“盲盒游戏”,不确定优化调度就是那本通关秘籍!✨
(P.S. 搞电力的宝子们,这篇综述简直是论文大礼包,速速收藏!)??
#科研干货 #SCI论文 #sci #电力系统 #新能源 #电网 #不确定性 #优化 #论文


