
 
 
 
 
 
 
 
 
《新型电网和新型电力系统的技术思考》PPT来自李立浧院士,共80页,强调了新型电网和新型电力系统在实现“双碳”目标中的重要作用,并指出了其发展方向和技术挑战。
	
1、新型电网是新型能源电力体系的核心
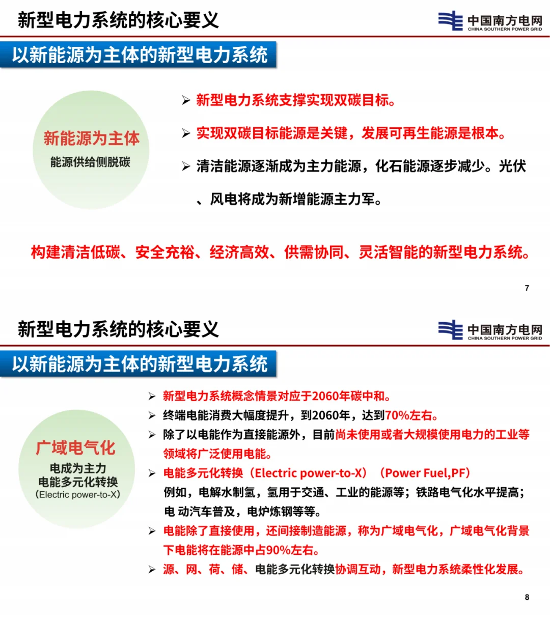
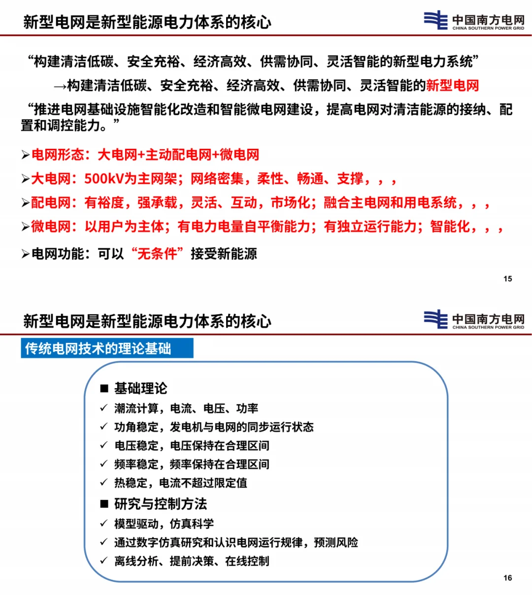
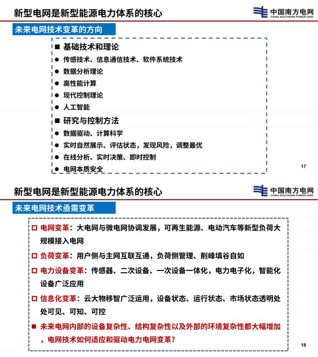
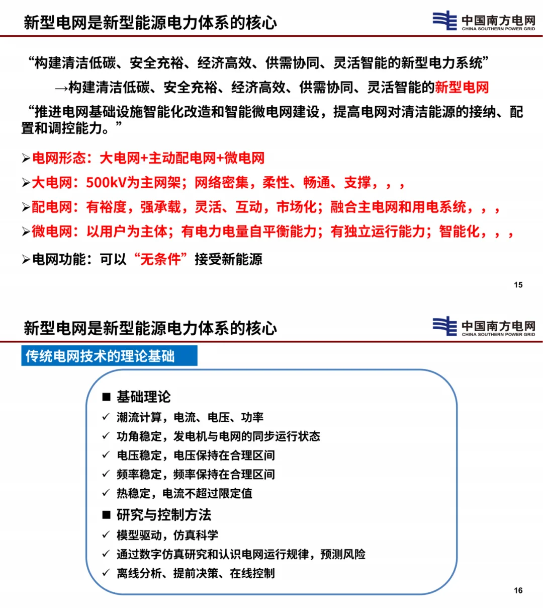
新型电网是能源转换利用和输送配置的枢纽平台,是新型能源体系的核心环节。
	
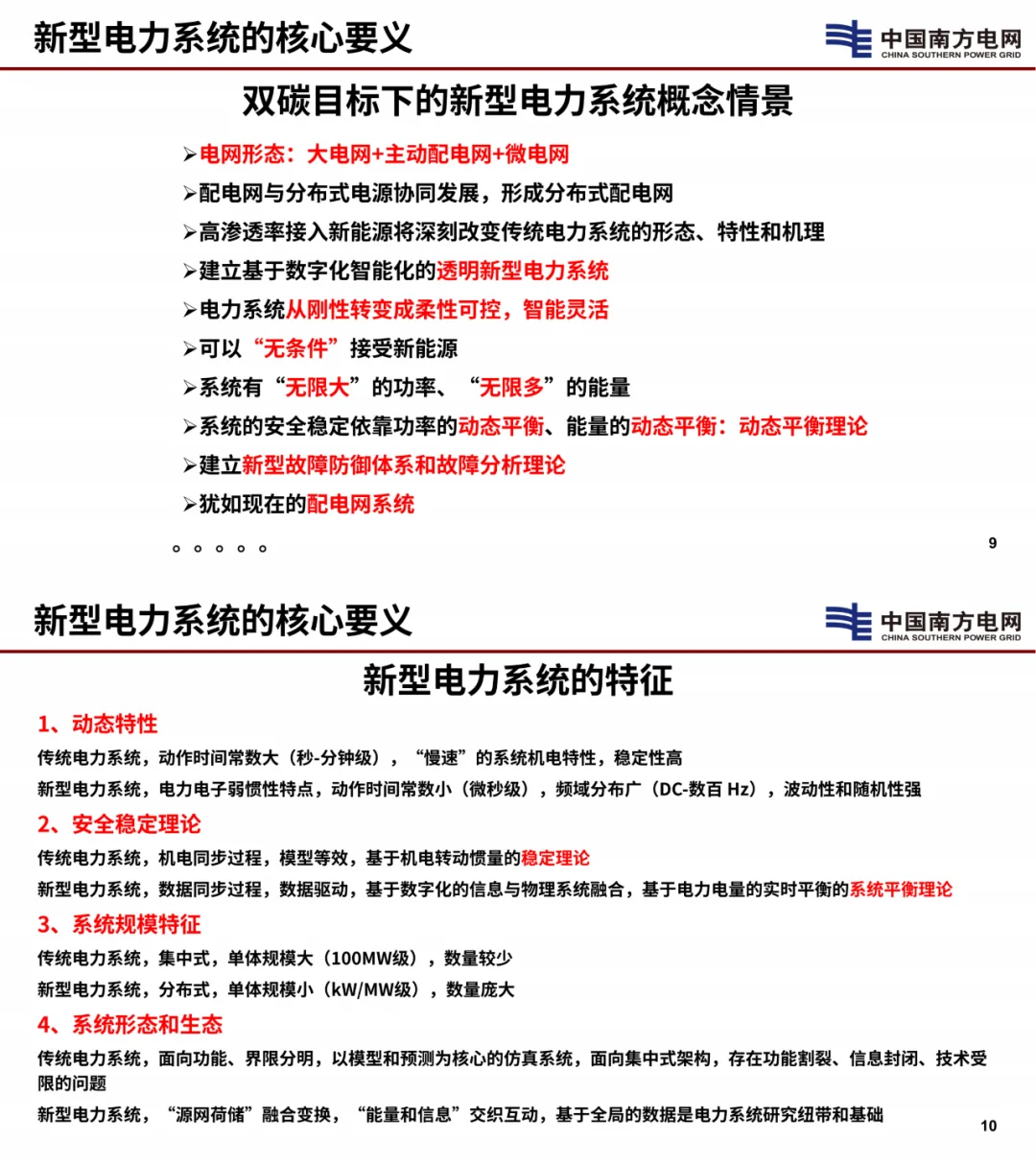
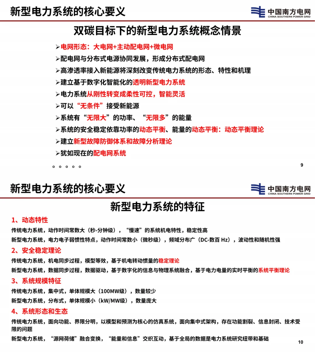
新型电网形态:大电网+主动配电网+微电网。
	
新型电网功能:通过提升新能源预测精度、建设储能系统、发展柔性直流输电技术等,可以“无条件”接受新能源。
	
2、新型电力系统的重要技术发展方向
	
新能源的波动性、间歇性、随机性:需要高精度预测技术和电力电子变换器进行控制。
	
新型电力系统的规划:智能化、透明化,用电系统密集化、简单化。
	
新能源的消纳:电网应该做到“无条件”接受新能源,发展配电网是重点。
	
储能:提高利用率,纳入电量电力平衡,形式多样化,多种新型储能、电动汽车均可作为系统储能资源,储能的基本功能是用,应该主要部署在负荷侧。
	
3、电网的数字化智能化:透明电网
	
主要有三大应用方向:
	
小微智能传感器:微型智能电流传感器、微型智能电压传感器、五合一智能电气量集成传感器、非电气量集成传感器。
	
智能软件系统:镜像/数字孪生电网、电力人工智能系统 (Al EPS)。
	
支持新型电力系统建设:实现“无限大”的功率,从刚性电力系统向柔性电力系统发展,支持电能多元化转换,构建广域电气化能源电力系统。
	
李院士的这份PPT,强调了新型电网作为新型电力系统的核心,其发展方向为数字化、信息化、智能化。重点分析了新型电力系统的特征、挑战和技术路径,并介绍了透明电网的概念和应用,为未来电力系统发展提供了重要参考。
	
看到这篇的有福了,需要完整版的朋友可以戳我,我将持续发布优秀资料。
#电力 #新型电力 #新型电力系统 #人工智能化 #南网 #南方电网 #能源 #电网 #新能源 #职场 #双碳 #南方电网资料 #南方电网考试
1、新型电网是新型能源电力体系的核心
新型电网是能源转换利用和输送配置的枢纽平台,是新型能源体系的核心环节。
新型电网形态:大电网+主动配电网+微电网。
新型电网功能:通过提升新能源预测精度、建设储能系统、发展柔性直流输电技术等,可以“无条件”接受新能源。
2、新型电力系统的重要技术发展方向
新能源的波动性、间歇性、随机性:需要高精度预测技术和电力电子变换器进行控制。
新型电力系统的规划:智能化、透明化,用电系统密集化、简单化。
新能源的消纳:电网应该做到“无条件”接受新能源,发展配电网是重点。
储能:提高利用率,纳入电量电力平衡,形式多样化,多种新型储能、电动汽车均可作为系统储能资源,储能的基本功能是用,应该主要部署在负荷侧。
3、电网的数字化智能化:透明电网
主要有三大应用方向:
小微智能传感器:微型智能电流传感器、微型智能电压传感器、五合一智能电气量集成传感器、非电气量集成传感器。
智能软件系统:镜像/数字孪生电网、电力人工智能系统 (Al EPS)。
支持新型电力系统建设:实现“无限大”的功率,从刚性电力系统向柔性电力系统发展,支持电能多元化转换,构建广域电气化能源电力系统。
李院士的这份PPT,强调了新型电网作为新型电力系统的核心,其发展方向为数字化、信息化、智能化。重点分析了新型电力系统的特征、挑战和技术路径,并介绍了透明电网的概念和应用,为未来电力系统发展提供了重要参考。
看到这篇的有福了,需要完整版的朋友可以戳我,我将持续发布优秀资料。
#电力 #新型电力 #新型电力系统 #人工智能化 #南网 #南方电网 #能源 #电网 #新能源 #职场 #双碳 #南方电网资料 #南方电网考试



 
  
