












当“双碳”目标被写进国家发展的长期纲领,当极端天气与地缘变局轮番敲响能源安全的警钟,一个时代之问便愈发清晰:谁来担当能源绿色转型的主战场?答案正是——电力系统。作为首部系统回应这一命题的国家级专著,《新型电力系统与新型能源体系》以前沿视角与厚重实践,给出了掷地有声的中国方案。
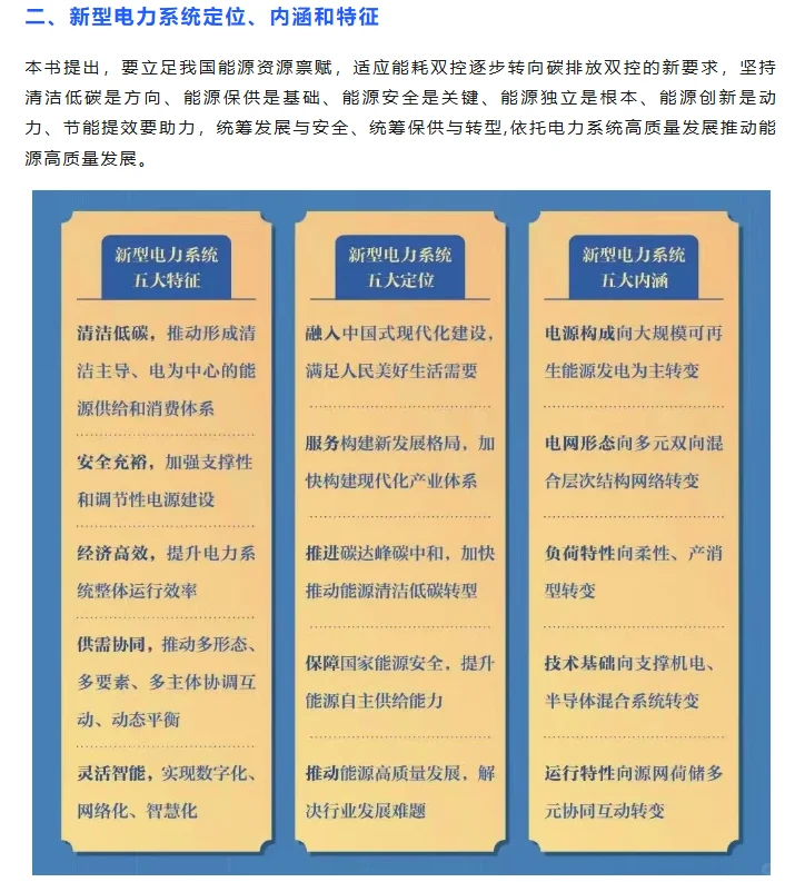
书中首次提出并系统阐释“三个五”核心框架:五大定位,把电力系统升级嵌入中国式现代化的宏阔蓝图;五大内涵,刻画了从“源随荷动”到“源网荷储”协同的深刻嬗变;五大特征,定义了清洁低碳、安全充裕、经济高效、供需协同、灵活智能的未来电网新标尺。
翻开本书,如同推开一扇洞悉未来能源世界的窗——在这里,你能看到西部戈壁的风与光如何跨越千里点亮东部的万家灯火,也能读懂数字经济时代电网如何由“电力流”升级为“数据流”“价值流”。这不仅是一次技术路线的全景式呈现,更是一份关乎每个人未来用能方式的时代宣言。
#碳中和金牌辅助 #碳中和 #可持续发展 #电力 #可再生能源发电 #能源 #双碳 #新能源 #光伏 #碳排放
书中首次提出并系统阐释“三个五”核心框架:五大定位,把电力系统升级嵌入中国式现代化的宏阔蓝图;五大内涵,刻画了从“源随荷动”到“源网荷储”协同的深刻嬗变;五大特征,定义了清洁低碳、安全充裕、经济高效、供需协同、灵活智能的未来电网新标尺。
翻开本书,如同推开一扇洞悉未来能源世界的窗——在这里,你能看到西部戈壁的风与光如何跨越千里点亮东部的万家灯火,也能读懂数字经济时代电网如何由“电力流”升级为“数据流”“价值流”。这不仅是一次技术路线的全景式呈现,更是一份关乎每个人未来用能方式的时代宣言。
#碳中和金牌辅助 #碳中和 #可持续发展 #电力 #可再生能源发电 #能源 #双碳 #新能源 #光伏 #碳排放


