














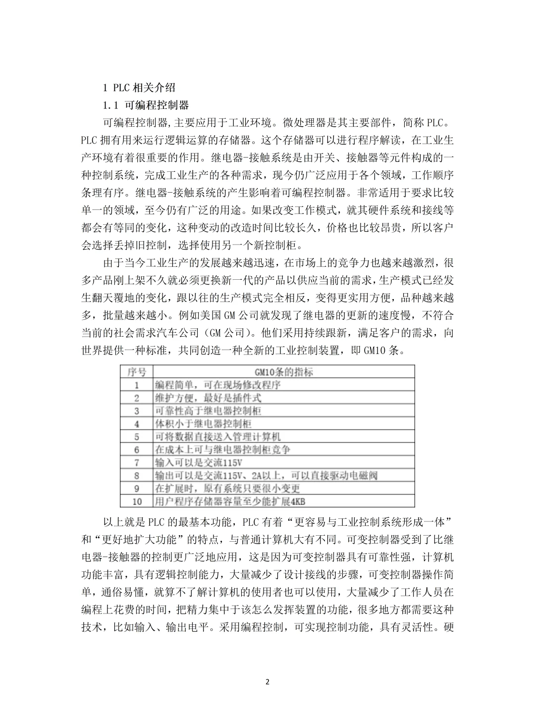
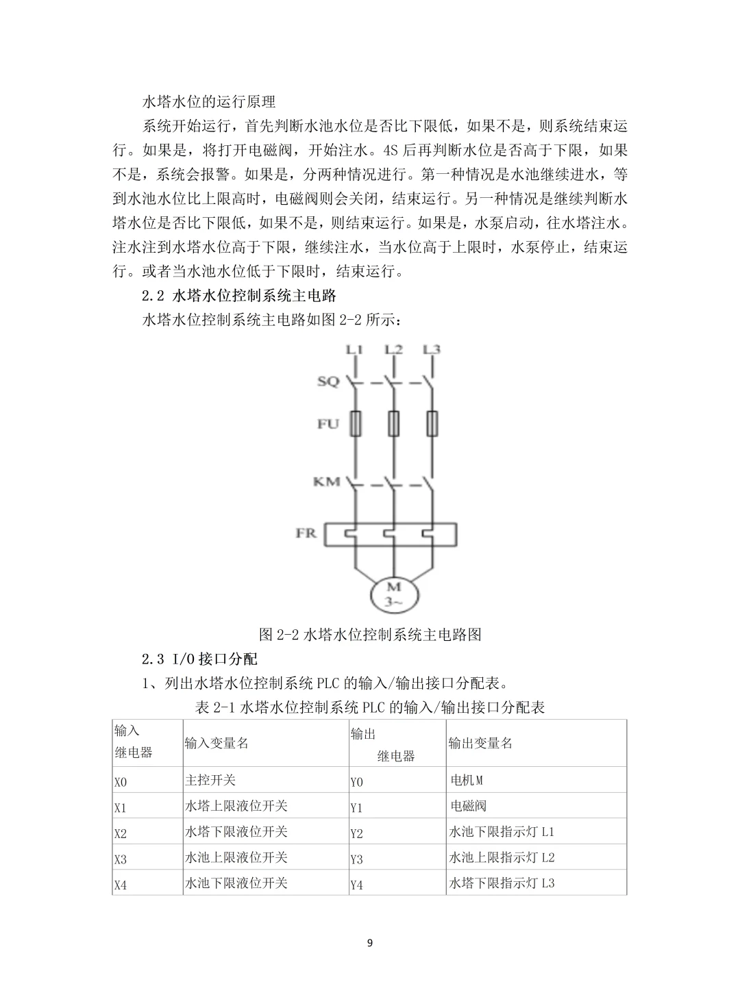
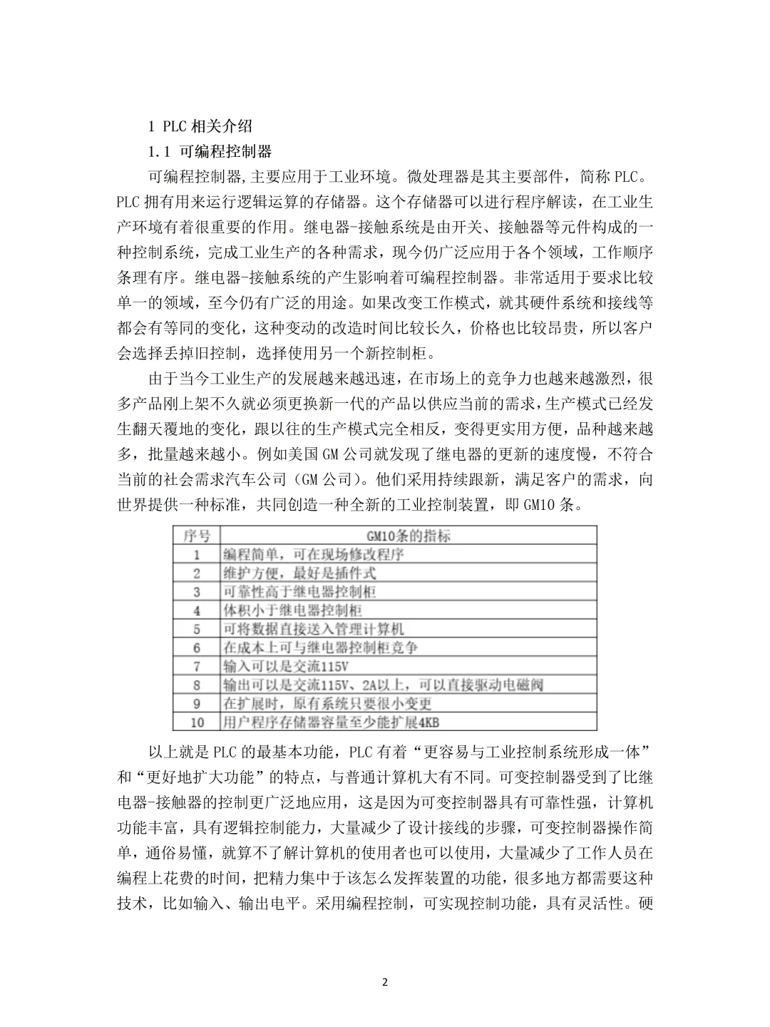
题目:PLC水塔水位控制
摘要:现在PLC广泛应用于我们生活上的多个领域。这是因为PLC具有以下特点:易学易用,使用简单,维护简单、集成高。PLC未来会往集成能力加强,低成本、低容量和更大的通信容量的方向发展。水塔水位控制采用PLC系统,可以有效提高生产力,减少劳动强度。
关键词:高集成度;通信组网;水塔水位;PLC
#电气工程 #电气工程及其自动化专业 #电气工程及其自动化 #电气工程论文 #电气工程及其自动化论文 #自动化 #电气工程自动化毕业论文 #电气自动化 #电子信息工程论文#plc课程设计 #电气工程 #电气工程及其自动化专业 #电气工程及其自动化 #电气工程论文 #电气工程及其自动化论文 #自动化 #电气工程自动化毕业论文 #电气自动化 #plc #电子信息工程论文 #带你一起读论文 #论文 #论文写作 #论文发表 #毕业论文 #期刊发表论文发表 #论文期刊 #机械论文 #本科毕业论文#论文指导 #毕业论文指导 #论文写作指导 #本科毕业论文指导 #写论文 #今天写论文了吗 #今天论文写了吗 #我的写作日常 #毕业季 #应届生 #本科 #自考本科 #本科毕业论文 #自考 #优秀范文 #高分论文 #优秀毕业论文
摘要:现在PLC广泛应用于我们生活上的多个领域。这是因为PLC具有以下特点:易学易用,使用简单,维护简单、集成高。PLC未来会往集成能力加强,低成本、低容量和更大的通信容量的方向发展。水塔水位控制采用PLC系统,可以有效提高生产力,减少劳动强度。
关键词:高集成度;通信组网;水塔水位;PLC
#电气工程 #电气工程及其自动化专业 #电气工程及其自动化 #电气工程论文 #电气工程及其自动化论文 #自动化 #电气工程自动化毕业论文 #电气自动化 #电子信息工程论文#plc课程设计 #电气工程 #电气工程及其自动化专业 #电气工程及其自动化 #电气工程论文 #电气工程及其自动化论文 #自动化 #电气工程自动化毕业论文 #电气自动化 #plc #电子信息工程论文 #带你一起读论文 #论文 #论文写作 #论文发表 #毕业论文 #期刊发表论文发表 #论文期刊 #机械论文 #本科毕业论文#论文指导 #毕业论文指导 #论文写作指导 #本科毕业论文指导 #写论文 #今天写论文了吗 #今天论文写了吗 #我的写作日常 #毕业季 #应届生 #本科 #自考本科 #本科毕业论文 #自考 #优秀范文 #高分论文 #优秀毕业论文


