








✅专家详细介绍了新型电力系统的特点和面临的挑战,以及南网在应对这些挑战方面的创新实践。
▶️本月,南方电网公司召开高质量发展大会,为2035年基本建成的新型电力系统勾画出了更精确的数字蓝图:到2035年服务支撑五省区新能源装机达到4亿千瓦以上,新能源装机占比达40%;服务支撑五省区常规电源装机达到5.2亿千瓦。
?南网在推动我国新型电力系统建设方面起到了关键作用,今天就给大家分享一份来自南网首席技术专家李岩的PPT:《南方电网建设新型电力系统的创新实践》。
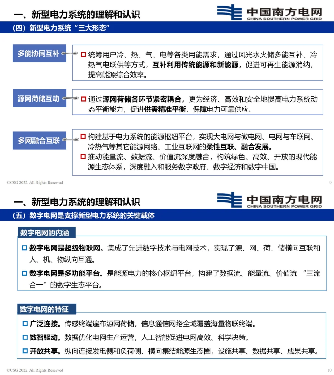
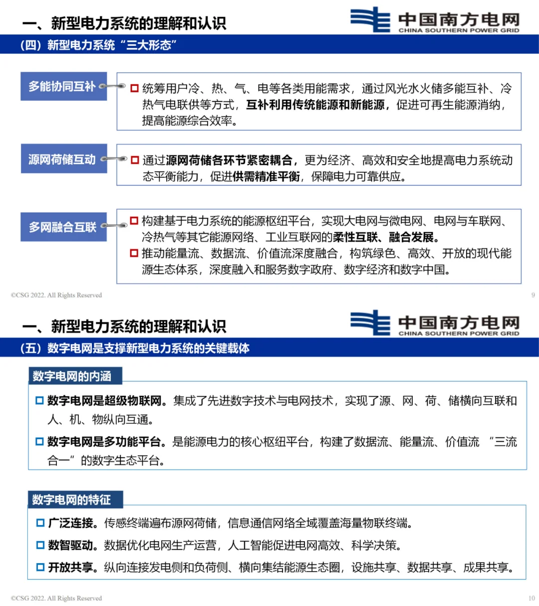
1️⃣他阐述了新型电力系统的战略意义和发展目标,并分析了其面临的挑战,包括电力可靠供应、电网安全运行和电能经济供应等方面挑战。重点介绍了南方电网在特高压直流输电、电网柔性互联、新能源预测、虚拟电厂运营、自主化软件研发、数字化转型等方面的创新实践,展望了南网未来在新型电力系统建设方面的目标和方向。
?建议码住收藏!有需要的宝子们可以分享完整版~
#能源 #光伏发电与储能 #新型电力系统 #南网 #南方电网 #南方电网招聘 #电力 #新能源
▶️本月,南方电网公司召开高质量发展大会,为2035年基本建成的新型电力系统勾画出了更精确的数字蓝图:到2035年服务支撑五省区新能源装机达到4亿千瓦以上,新能源装机占比达40%;服务支撑五省区常规电源装机达到5.2亿千瓦。
?南网在推动我国新型电力系统建设方面起到了关键作用,今天就给大家分享一份来自南网首席技术专家李岩的PPT:《南方电网建设新型电力系统的创新实践》。
1️⃣他阐述了新型电力系统的战略意义和发展目标,并分析了其面临的挑战,包括电力可靠供应、电网安全运行和电能经济供应等方面挑战。重点介绍了南方电网在特高压直流输电、电网柔性互联、新能源预测、虚拟电厂运营、自主化软件研发、数字化转型等方面的创新实践,展望了南网未来在新型电力系统建设方面的目标和方向。
?建议码住收藏!有需要的宝子们可以分享完整版~
#能源 #光伏发电与储能 #新型电力系统 #南网 #南方电网 #南方电网招聘 #电力 #新能源


