












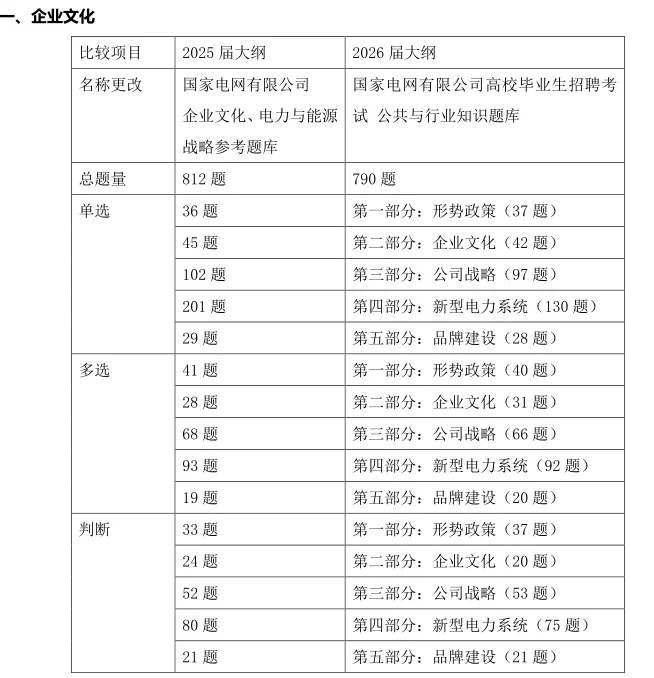
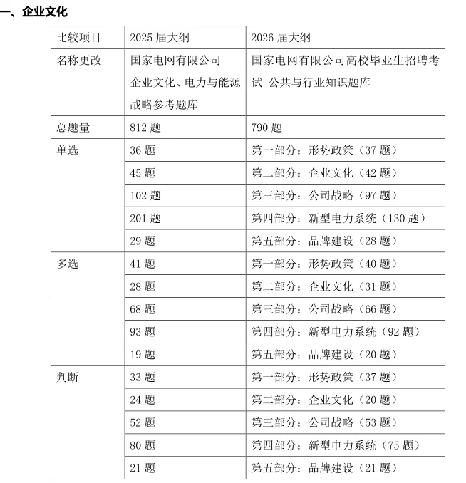
新型电力系统中继电保护面临的挑战
①故障特征畸变:继电保护的 “感知基础” 被削弱
传统继电保护的核心依据是同步发电机主导的故障暂态特征(如故障电流幅值大、含明显工频分
量、衰减规律可预测),而新型电力系统中,电力电子设备(光伏逆变器、风电变流器、柔直换流器
等)逐渐取代同步机成为核心电源,导致故障特征发生 “颠覆性变化”
②运行方式多变:继电保护的 “定值适配” 能力不足
传统继电保护定值基于 “有限典型运行方式”(如最大 / 最小负荷、最大 / 最小电源出力)离
线整定,而新型电力系统的 “源荷波动 + 储能互动” 导致运行方式呈现 “高维度、快变化、全场
景覆盖难” 的特点
③电力电子设备影响:继电保护的 “协作逻辑” 被打破
新型电力系统中,电力电子设备不仅是 “电源”,其控制策略还会主动干预故障过程,与继电保
护形成 “相互影响、相互制约” 的复杂关系,甚至导致保护 “误判故障”
④电网结构重构:继电保护的 “选择性边界” 被模糊
传统继电保护的 “选择性” 依赖清晰的电网拓扑(如线路分段、母线分区)和固定的 “上下
级配合关系”(如上级保护动作时间>下级保护),而新型电力系统的拓扑重构(如分布式电源接入、
微电网互联、电网柔性互联)打破了这种边界:
⑤通信与同步瓶颈:继电保护的 “协同能力” 受制约
新型电力系统需要 “广域协同保护”(如新能源汇集站的区域保护、源网荷储互动的协调保护),
依赖高精度同步数据和高可靠通信网络,但当前技术体系存在明显瓶颈:
⑥整定与运维复杂:继电保护的 “管理体系” 难适配
传统继电保护的整定运维基于 “设备数量少、运行方式稳定” 的特点,而新型电力系统中,保
护装置数量激增、类型多样,导致整定运维的难度和成本呈指数级上升
(明天出非电类)#vivi电力培训 #国家电网 #电网 #电气工程及其自动化 #电气工程 #电气 #电路 #考纲
①故障特征畸变:继电保护的 “感知基础” 被削弱
传统继电保护的核心依据是同步发电机主导的故障暂态特征(如故障电流幅值大、含明显工频分
量、衰减规律可预测),而新型电力系统中,电力电子设备(光伏逆变器、风电变流器、柔直换流器
等)逐渐取代同步机成为核心电源,导致故障特征发生 “颠覆性变化”
②运行方式多变:继电保护的 “定值适配” 能力不足
传统继电保护定值基于 “有限典型运行方式”(如最大 / 最小负荷、最大 / 最小电源出力)离
线整定,而新型电力系统的 “源荷波动 + 储能互动” 导致运行方式呈现 “高维度、快变化、全场
景覆盖难” 的特点
③电力电子设备影响:继电保护的 “协作逻辑” 被打破
新型电力系统中,电力电子设备不仅是 “电源”,其控制策略还会主动干预故障过程,与继电保
护形成 “相互影响、相互制约” 的复杂关系,甚至导致保护 “误判故障”
④电网结构重构:继电保护的 “选择性边界” 被模糊
传统继电保护的 “选择性” 依赖清晰的电网拓扑(如线路分段、母线分区)和固定的 “上下
级配合关系”(如上级保护动作时间>下级保护),而新型电力系统的拓扑重构(如分布式电源接入、
微电网互联、电网柔性互联)打破了这种边界:
⑤通信与同步瓶颈:继电保护的 “协同能力” 受制约
新型电力系统需要 “广域协同保护”(如新能源汇集站的区域保护、源网荷储互动的协调保护),
依赖高精度同步数据和高可靠通信网络,但当前技术体系存在明显瓶颈:
⑥整定与运维复杂:继电保护的 “管理体系” 难适配
传统继电保护的整定运维基于 “设备数量少、运行方式稳定” 的特点,而新型电力系统中,保
护装置数量激增、类型多样,导致整定运维的难度和成本呈指数级上升
(明天出非电类)#vivi电力培训 #国家电网 #电网 #电气工程及其自动化 #电气工程 #电气 #电路 #考纲


