






今天来给大家安利一波超有料的新型电力系统干货,让我们一起看看未来电力世界的大变革吧!
首先,让我们聊聊可再生能源的新趋势。大规模、高比例、市场化、高质量,这些都是新时代的关键词哦!想象一下,氢基能源和可再生能源手拉手,一起解决那些让人头疼的波动性和不稳定性问题,是不是超级棒?
再来看看“沙戈荒”背景下的挑战。西北地区的风光资源简直不要太丰富,但是电网构架和用电负荷的小短板也需要我们的智慧来补齐。千万千瓦级的风光氢输一体化基地,听起来是不是很高大上?电解水制氢作为柔性负荷,让弃电率直线下降,低于6%哦!
接下来是火电低碳转型的大招。火力发电虽然历史悠久,但为了我们的地球母亲,低碳转型是必须的!绿氢和绿氨,听起来就像是超级英雄,帮助我们减少二氧化碳排放,让火力发电变得更加环保。
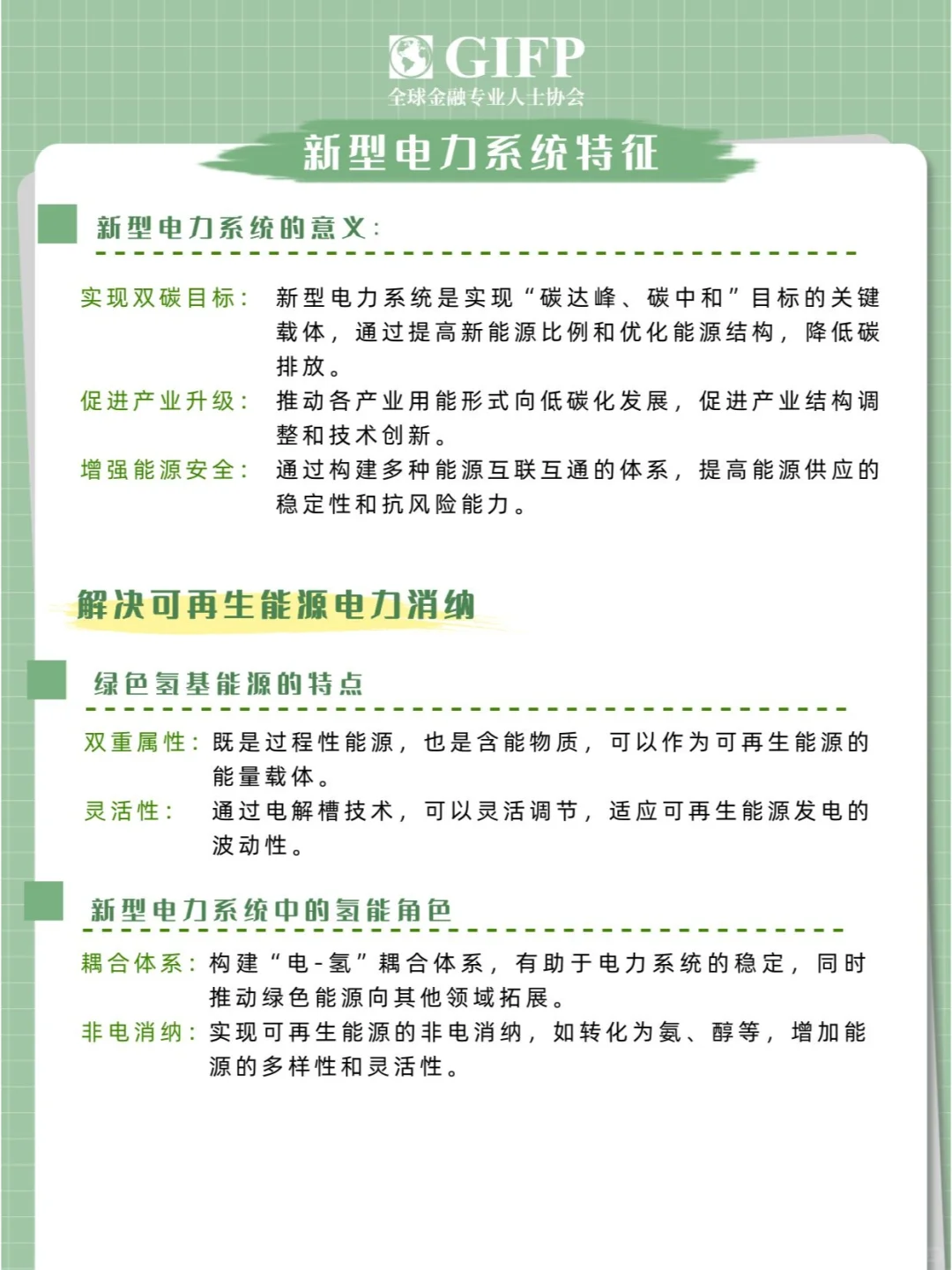
还有,新型电力系统不仅仅是为了应对气候变化,它还能促进产业升级,增强能源安全,让我们的能源体系更加清洁、低碳、安全、高效。
最后,氢能在新型电力系统中扮演的角色可不小。构建“电-氢”耦合体系,让绿色能源不仅能发电,还能变身为氨、醇等多种形式,增加能源的多样性和灵活性。
新型电力系统的未来已经在路上,让我们一起期待一个更加绿色、智能的电力新时代吧!
#绿色环保 #可持续发展 #绿色能源转型 #能源低碳转型
首先,让我们聊聊可再生能源的新趋势。大规模、高比例、市场化、高质量,这些都是新时代的关键词哦!想象一下,氢基能源和可再生能源手拉手,一起解决那些让人头疼的波动性和不稳定性问题,是不是超级棒?
再来看看“沙戈荒”背景下的挑战。西北地区的风光资源简直不要太丰富,但是电网构架和用电负荷的小短板也需要我们的智慧来补齐。千万千瓦级的风光氢输一体化基地,听起来是不是很高大上?电解水制氢作为柔性负荷,让弃电率直线下降,低于6%哦!
接下来是火电低碳转型的大招。火力发电虽然历史悠久,但为了我们的地球母亲,低碳转型是必须的!绿氢和绿氨,听起来就像是超级英雄,帮助我们减少二氧化碳排放,让火力发电变得更加环保。
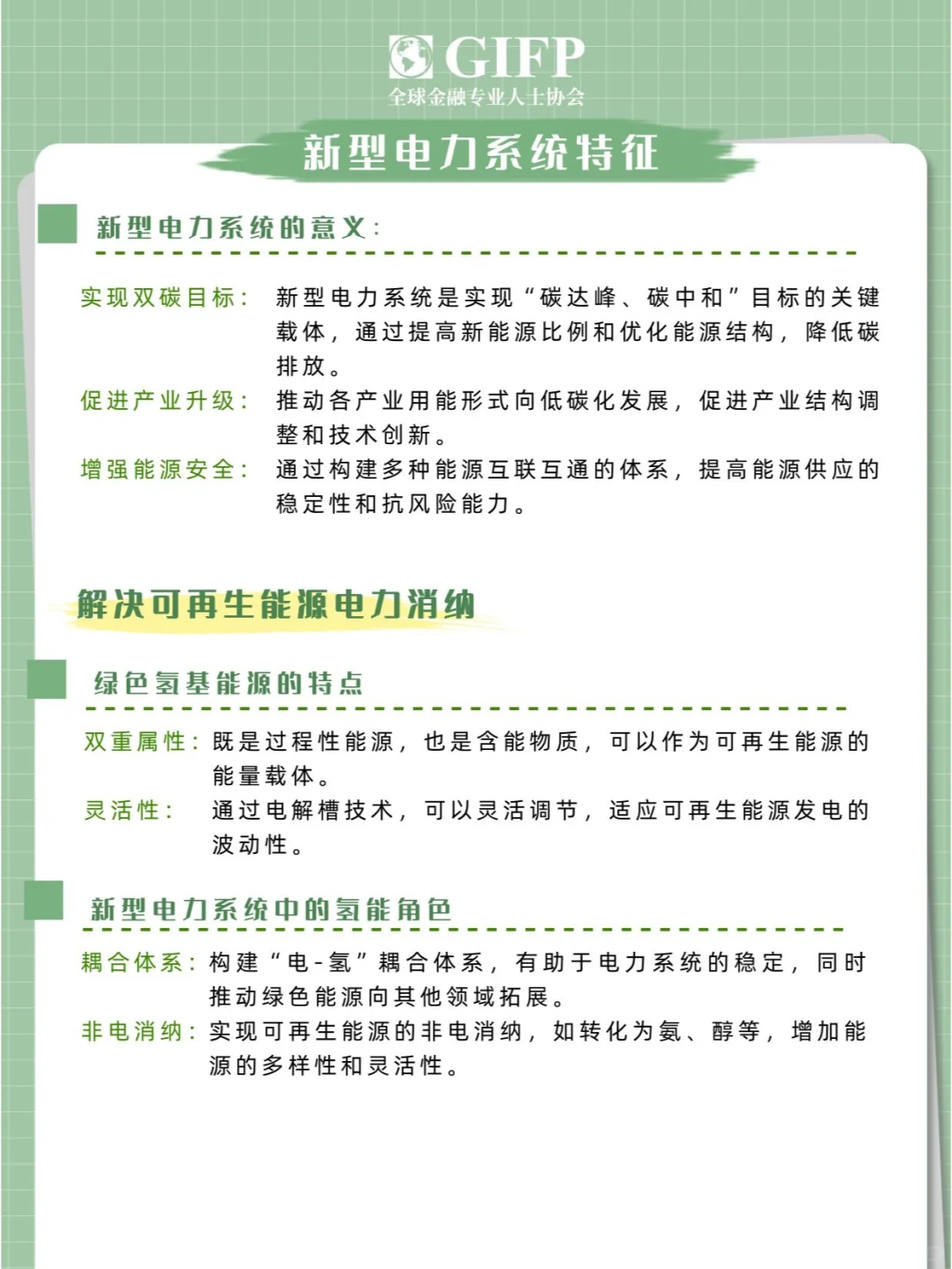
还有,新型电力系统不仅仅是为了应对气候变化,它还能促进产业升级,增强能源安全,让我们的能源体系更加清洁、低碳、安全、高效。
最后,氢能在新型电力系统中扮演的角色可不小。构建“电-氢”耦合体系,让绿色能源不仅能发电,还能变身为氨、醇等多种形式,增加能源的多样性和灵活性。
新型电力系统的未来已经在路上,让我们一起期待一个更加绿色、智能的电力新时代吧!
#绿色环保 #可持续发展 #绿色能源转型 #能源低碳转型


