推广 热搜: 采购方式  滤芯  甲带  气动隔膜泵  减速机  减速机型号  带式称重给煤机  履带  无级变速机  链式给煤机 

低空经济十大应用场景的机遇与挑战

   日期:2025-10-28 11:59:13     来源:网络整理    作者:本站编辑    评论:0    
低空经济十大应用场景的机遇与挑战

低空经济十大应用场景的机遇与挑战

低空经济十大应用场景的机遇与挑战

低空经济十大应用场景的机遇与挑战

低空经济十大应用场景的机遇与挑战

低空经济十大应用场景的机遇与挑战

低空经济十大应用场景的机遇与挑战

低空经济十大应用场景的机遇与挑战

低空经济十大应用场景的机遇与挑战

低空经济十大应用场景的机遇与挑战

低空经济十大应用场景的机遇与挑战

低空经济十大应用场景的机遇与挑战

低空经济十大应用场景的机遇与挑战

低空经济十大应用场景的机遇与挑战

低空经济十大应用场景的机遇与挑战

低空经济十大应用场景的机遇与挑战

低空经济十大应用场景的机遇与挑战

低空经济十大应用场景的机遇与挑战

低空经济十大应用场景的机遇与挑战

低空经济十大应用场景的机遇与挑战

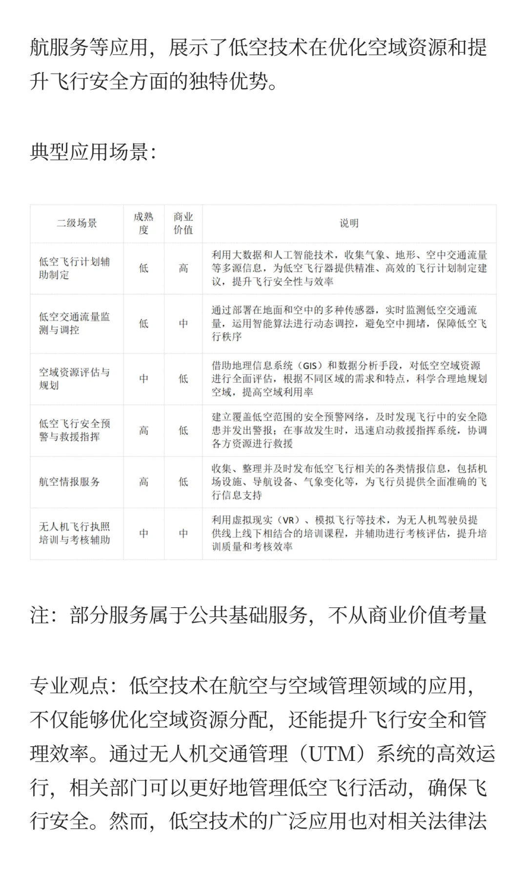
本文将剖析低空经济在十大关键领域的应用场景,分析典型细分场景商业化成熟度及商业价值,探讨其对行业和政策的深远影响,为从业者和决策者提供前瞻性的洞察。#战略性新兴产业 #低空经济 #产业发展趋势 #风险与机遇 #市场发展趋势 #未来经济发展趋势
 
打赏
 
更多>同类资讯
0相关评论

推荐图文
推荐资讯
点击排行
网站首页  |  关于我们  |  联系方式  |  使用协议  |  版权隐私  |  网站地图  |  排名推广  |  广告服务  |  积分换礼  |  网站留言  |  RSS订阅  |  违规举报  |  皖ICP备20008326号-18
Powered By DESTOON