手机版
二维码
购物车
(
0
)
供应
求购
公司
团购
展会
资讯
招商
品牌
人才
知道
专题
图库
视频
下载
商圈
推广
热搜:
采购方式
滤芯
甲带
气动隔膜泵
减速机
减速机型号
带式称重给煤机
履带
无级变速机
链式给煤机
首页
供应
求购
公司
团购
展会
资讯
招商
品牌
人才
知道
专题
图库
视频
下载
商圈
首页
>
资讯
>
展会资讯
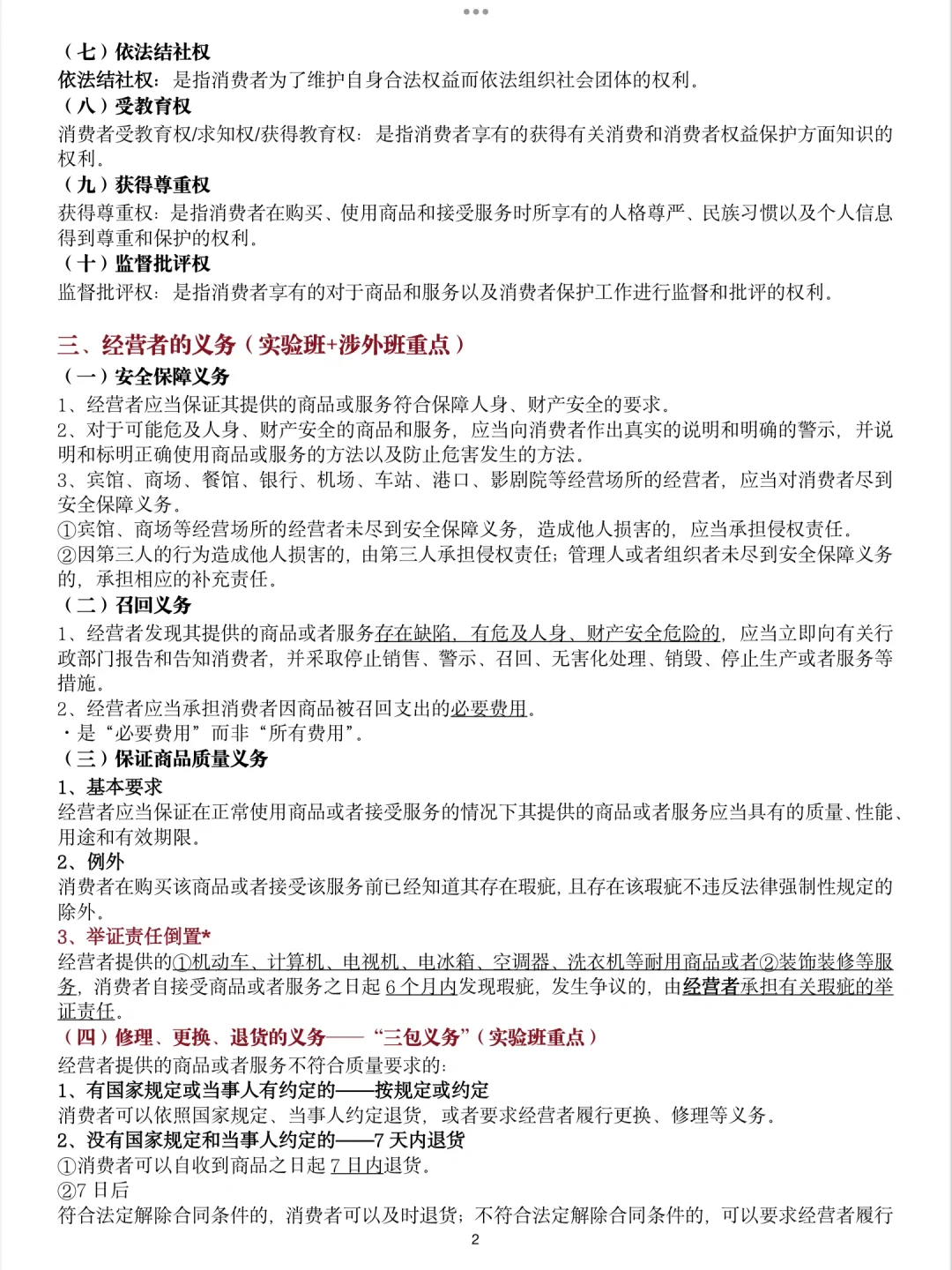
?笔记|经济法 消费者法
日期:2025-10-26 21:28:10 来源:网络整理 作者:本站编辑 浏览:
0
评论:0
?笔记|经济法 消费者法
#当代读书人
#大学生的日常
#经济法
#经济法必背法条
#法学生
#消费者权益保护法
#消费者法
#法考
#2024法考
@小红书成长笔记
@小红书创作助手
@小红书REDesign
@生活薯
打赏
更多
>
同类资讯
• 石家庄第一台特斯拉Cybertruck,速
• VEX机器人亚洲公开赛华北大区赛我
• 卡丁车安全驾驶,我们是认真的
• 中东照明展|2026年阿联酋迪拜照
• 2026来石家庄搞全职高手!
• 石家庄石钢工业遗址公园招检票
• 精品1450冷轧机组
• 全球展会摄影|2025中东国际能源
• 石家庄周末遛娃||《探秘火车制造
• 石家庄音乐节
0
条
相关评论
推荐图文
推荐资讯
点击排行
123
1
2025第138届广交会(第一期)展区平面图
114
2
无人机展会一站式资料
108
3
美睫人年度狂欢!青岛平度这场展会直接封神
102
4
2025年山西(太原)能源产业博览会我们来咯
99
5
重新睡。
98
6
倒计时5天!北京珠宝展源头价开抢,放心冲
98
7
10/26王鹤棣长春特步见面会。
94
8
2025年10月辽宁工业展览馆展会排期
94
9
郑州 面包节!!金融岛郑州美好的面包面包
网站首页
|
关于我们
|
联系方式
|
使用协议
|
版权隐私
|
网站地图
|
排名推广
|
广告服务
|
积分换礼
|
网站留言
|
RSS订阅
|
违规举报
|
皖ICP备20008326号-18
(c)2008-2022 免费发布网 All Rights Reserved