手机版
二维码
购物车
(
0
)
供应
求购
公司
团购
展会
资讯
招商
品牌
人才
知道
专题
图库
视频
下载
商圈
推广
热搜:
采购方式
滤芯
甲带
气动隔膜泵
减速机
减速机型号
带式称重给煤机
履带
无级变速机
链式给煤机
首页
供应
求购
公司
团购
展会
资讯
招商
品牌
人才
知道
专题
图库
视频
下载
商圈
首页
>
资讯
>
机械设备
西门子1200案例:装配生产线输送带控制
日期:2025-10-25 06:21:34 来源:网络整理 作者:本站编辑 浏览:
0
评论:0
西门子1200案例:装配生产线输送带控制
在一个玩具组装厂,有一条装配生产线,通过输送带来输送零件,并在各个工位进行组装,如图1所示。
它的控制要求是:
1. 按下启动按钮,输送带启动;
2. 按下停止按钮,输送带停止。
图2是I/O分配表
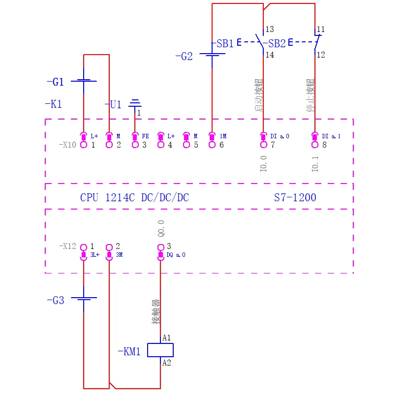
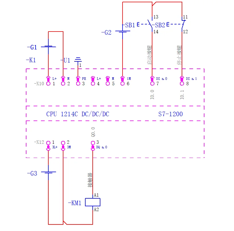
图3是PLC控制接线
图4是控制流程图
图5是PLC程序(S7-1200PLC)
打赏
更多
>
同类资讯
• 来自一名重工业工厂厂二代的自
• 一家机械设备工厂,TikTok单条视频
• 安特精密机械老厂!垃圾❗️
• 长沙岳麓区超级五星公司
• 工程机械排名1-50
• 避雷!从没见过如此恶心的公司
• 生活中的物理学-工业电机(卧龙
• 我们来啦!!
• 河北金属加工机械制造企业名单
• 关于我们,我们和你们的故事!
0
条
相关评论
推荐图文
推荐资讯
点击排行
3
1
不用预热焊接耐磨板专用焊丝 JD825耐磨钢焊丝
3
2
进来谈谈?
2
3
?️【日本公司招聘|机械类/自动化类岗位】
1
4
上海铸恩机械设备液压机械
1
5
商厨设备哪里买比较好老板们求告知
1
6
求自动化设备供应商
1
7
寻找厨房设备工厂
1
8
关于供应链运营
1
9
半导体设备厂加速扩产,为什么?
网站首页
|
关于我们
|
联系方式
|
使用协议
|
版权隐私
|
网站地图
|
排名推广
|
广告服务
|
积分换礼
|
网站留言
|
RSS订阅
|
违规举报
|
皖ICP备20008326号-18
(c)2008-2022 免费发布网 All Rights Reserved