









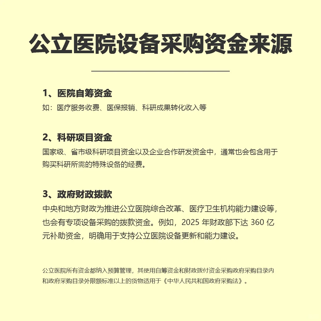
公立医院医疗设备采购资金来源
公立医院医疗设备采购,其资金来源主要包括医疗服务收费、医保报销、科研成果转化收入等医院自筹资金,部分科研项目资金,财政拨款这几类。
公立医院所有资金都纳入预算管理,其使用自筹资金和财政拨付资金采购政府采购目录内和政府采购目录外限额标准以上的货物适用于《中华人民共和国政府采购法》。
公立医院医疗设备采购方式
我国公立医院医疗设备的采购主要有政府采购和自行采购两种方式:
公立医院政府采购的主要方式有公开招标、邀请招标、竞争性谈判、询价采购和单一来源采购等。
公开招标:其中公开招标是目前政府采购的主要方式,具有公开透明、竞争充分、公平公正等特点。适用于大多数医疗设备采购项目,尤其是大型、贵重、技术复杂的设备。通过公开招标,吸引众多供应商参与竞争,能够为医院选择到性价比最高的设备。
邀请招标:根据《政府采购法》,对于具有特殊性,只能从有限范围的供应商处采购,或者采用公开招标方式的费用占政府采购项目总价值的比例过大的情况,可以采用邀请招标法。这种方式可以节省招标时间和成本,但竞争性相对公开招标较弱。
竞争性谈判:根据《政府采购法》符合以下4种情形之一的可以采用竞争性谈判。
a、招标后没有供应商投标或者没有合格标的或者重新招标未能成立的;
b、技术复杂或者性质特殊,不能确定详细规格或者具体要求的;
c、采用招标所需时间不能满足用户紧急需要的;
d、不能事先算出价格总额的。
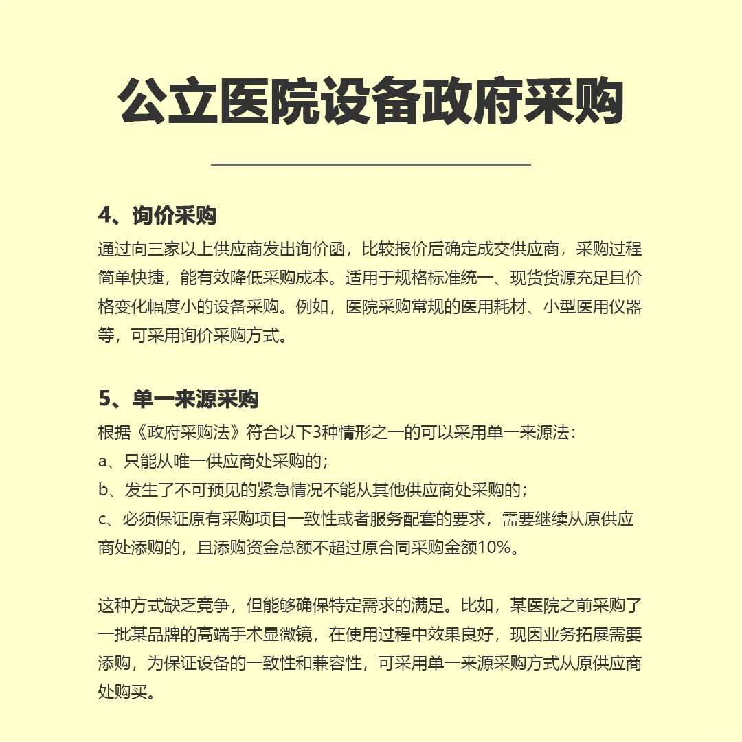
询价采购 :通过向三家以上供应商发出询价函,比较报价后确定成交供应商,采购过程简单快捷,能有效降低采购成本。适用于规格标准统一、现货货源充足且价格变化幅度小的设备采购。例如,医院采购常规的医用耗材、小型医用仪器等,可采用询价采购方式。
单一来源采购:根据《政府采购法》符合以下3种情形之一的可以采用单一来源法。
a、只能从唯一供应商处采购的;
b、发生了不可预见的紧急情况不能从其他供应商处采购的;
c、必须保证原有采购项目一致性或者服务配套的要求,需要继续从原供应商处添购的,且添购资金总额不超过原合同采购金额10%。
自行采购方式 :对于政府集中采购目录以外、限额标准以下的货物、服务和工程的采购,公立医院可进行自行采购,也称为零星采购。医院会根据自身情况制定采购管理办法,建立相应的采购管理机构,通过比价、议价等方式选择合适的供应商和设备。
#医疗器械 #医疗设备 #政府采购
公立医院医疗设备采购,其资金来源主要包括医疗服务收费、医保报销、科研成果转化收入等医院自筹资金,部分科研项目资金,财政拨款这几类。
公立医院所有资金都纳入预算管理,其使用自筹资金和财政拨付资金采购政府采购目录内和政府采购目录外限额标准以上的货物适用于《中华人民共和国政府采购法》。
公立医院医疗设备采购方式
我国公立医院医疗设备的采购主要有政府采购和自行采购两种方式:
公立医院政府采购的主要方式有公开招标、邀请招标、竞争性谈判、询价采购和单一来源采购等。
公开招标:其中公开招标是目前政府采购的主要方式,具有公开透明、竞争充分、公平公正等特点。适用于大多数医疗设备采购项目,尤其是大型、贵重、技术复杂的设备。通过公开招标,吸引众多供应商参与竞争,能够为医院选择到性价比最高的设备。
邀请招标:根据《政府采购法》,对于具有特殊性,只能从有限范围的供应商处采购,或者采用公开招标方式的费用占政府采购项目总价值的比例过大的情况,可以采用邀请招标法。这种方式可以节省招标时间和成本,但竞争性相对公开招标较弱。
竞争性谈判:根据《政府采购法》符合以下4种情形之一的可以采用竞争性谈判。
a、招标后没有供应商投标或者没有合格标的或者重新招标未能成立的;
b、技术复杂或者性质特殊,不能确定详细规格或者具体要求的;
c、采用招标所需时间不能满足用户紧急需要的;
d、不能事先算出价格总额的。
询价采购 :通过向三家以上供应商发出询价函,比较报价后确定成交供应商,采购过程简单快捷,能有效降低采购成本。适用于规格标准统一、现货货源充足且价格变化幅度小的设备采购。例如,医院采购常规的医用耗材、小型医用仪器等,可采用询价采购方式。
单一来源采购:根据《政府采购法》符合以下3种情形之一的可以采用单一来源法。
a、只能从唯一供应商处采购的;
b、发生了不可预见的紧急情况不能从其他供应商处采购的;
c、必须保证原有采购项目一致性或者服务配套的要求,需要继续从原供应商处添购的,且添购资金总额不超过原合同采购金额10%。
自行采购方式 :对于政府集中采购目录以外、限额标准以下的货物、服务和工程的采购,公立医院可进行自行采购,也称为零星采购。医院会根据自身情况制定采购管理办法,建立相应的采购管理机构,通过比价、议价等方式选择合适的供应商和设备。
#医疗器械 #医疗设备 #政府采购


