





新人必存!5000字干货精简成10句重点‼️
?小白闭眼抄作业的合同框架?
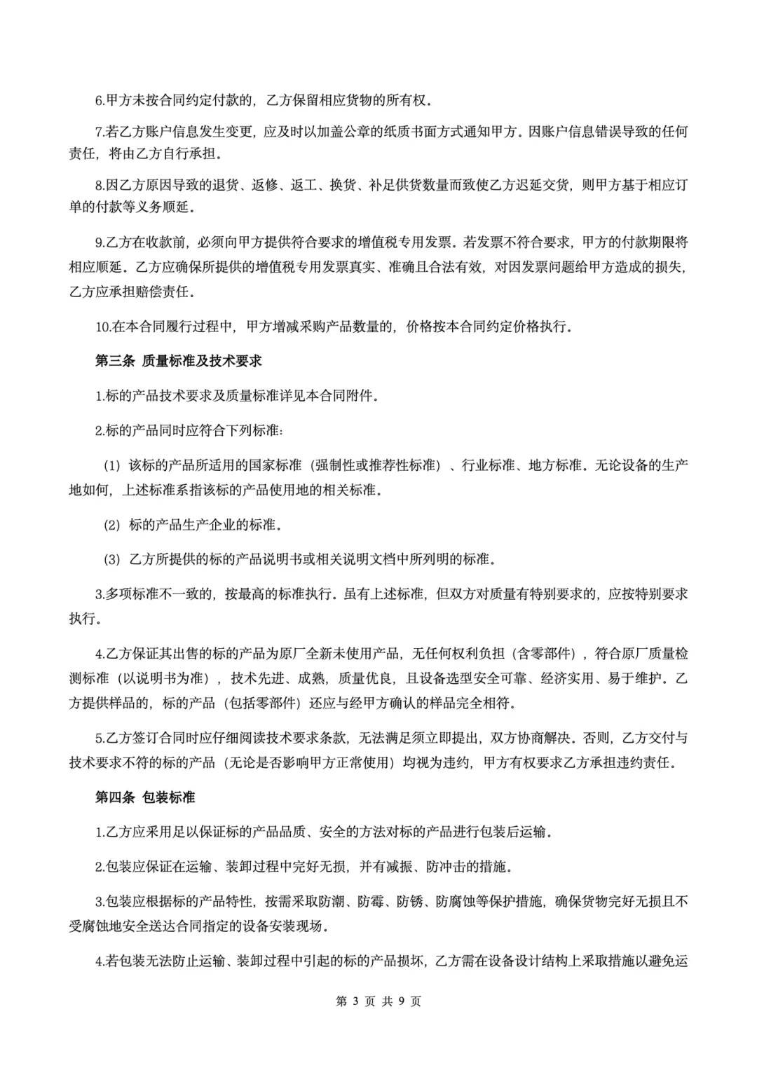
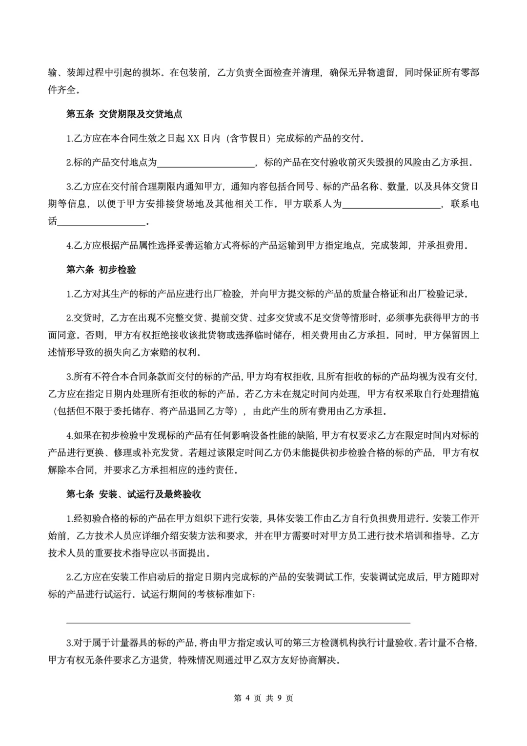
❶【核心要素】合同编号/签约方/签订依据必填(见图2⃣)
❷【价格公式】总价=设备价+税费+运费+保险费?
❸【付款阶段】3步走:预付30%→到货付60%→质保付10%
❹【质量红线】国标+行标+定制化要求三重质检❗️
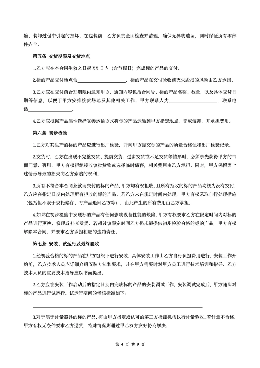
❺【交货细节】乙方包安装调试+风险转移节点说明
❻【售后服务】质保期内24H响应(可协商延长期限)
❼【违约重点】延期交货=日扣0.5%违约金⚠️超15天可解约
❽【保密条款】泄密赔偿=合同总金额(建议增补竞业限制)
❾【维权指南】争议直接诉讼→原告属地法院管辖
❿【生效要件】法人签字+公章缺一不可‼️
?签订避坑指南:
✔️务必核对税率/发票类型
✔️外购设备须明确责任方
✔️质保金建议分期支付
✔️知识产权归属要划清
✔️重要时间节点标红加粗
本文不作为法律意见,具体条款请咨询专业律师
#合同模板 #采购合同 #企业法务 #法律常识 #合同纠纷
?小白闭眼抄作业的合同框架?
❶【核心要素】合同编号/签约方/签订依据必填(见图2⃣)
❷【价格公式】总价=设备价+税费+运费+保险费?
❸【付款阶段】3步走:预付30%→到货付60%→质保付10%
❹【质量红线】国标+行标+定制化要求三重质检❗️
❺【交货细节】乙方包安装调试+风险转移节点说明
❻【售后服务】质保期内24H响应(可协商延长期限)
❼【违约重点】延期交货=日扣0.5%违约金⚠️超15天可解约
❽【保密条款】泄密赔偿=合同总金额(建议增补竞业限制)
❾【维权指南】争议直接诉讼→原告属地法院管辖
❿【生效要件】法人签字+公章缺一不可‼️
?签订避坑指南:
✔️务必核对税率/发票类型
✔️外购设备须明确责任方
✔️质保金建议分期支付
✔️知识产权归属要划清
✔️重要时间节点标红加粗
本文不作为法律意见,具体条款请咨询专业律师
#合同模板 #采购合同 #企业法务 #法律常识 #合同纠纷


