手机版
二维码
购物车
(
0
)
供应
求购
公司
团购
展会
资讯
招商
品牌
人才
知道
专题
图库
视频
下载
商圈
推广
热搜:
采购方式
滤芯
甲带
气动隔膜泵
减速机
减速机型号
带式称重给煤机
履带
无级变速机
链式给煤机
首页
供应
求购
公司
团购
展会
资讯
招商
品牌
人才
知道
专题
图库
视频
下载
商圈
首页
>
资讯
>
机械设备
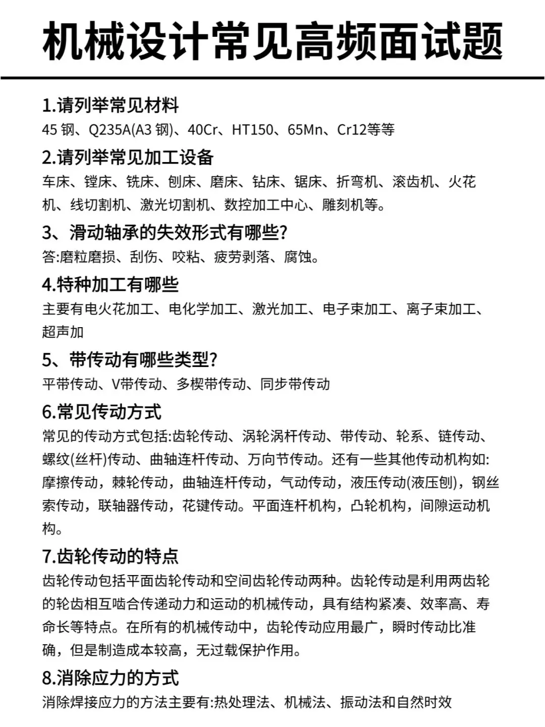
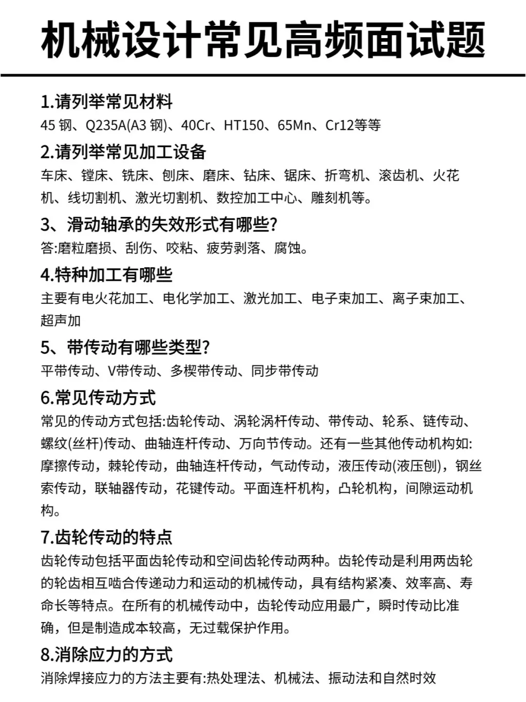
收下吧!机械专业面试高频问题
日期:2025-10-24 14:08:24 来源:网络整理 作者:本站编辑
评论:0
收下吧!机械专业面试高频问题
很难找全的机械专业的面试常问问题,把这些弄懂,基本上可以搞定大部分公司的面试问题了!
#机械设计
#机械
#机械专业
#非标机械设计
#非标自动化
#机械就业
#机械面试
#机械制造及其自动化
#机械原理
#机械毕业
打赏
更多
>
同类资讯
• 新工厂
0
条
相关评论
推荐图文
推荐资讯
点击排行
18
1
求自动化设备供应商
14
2
烟台机械类小公司招人咋那么难
12
3
半导体设备零部件供应商系列:石英部件
10
4
是做齿轮链轮⚙️的厂子嘛~
9
5
没有进项票的二手工程机械如何合规出口?
8
6
喷涂工艺
7
7
不用预热焊接耐磨板专用焊丝 JD825耐磨钢焊丝
7
8
电镀生产线,这里也太酷了吧!?
6
9
实验室教学设备采购必入清单!
网站首页
|
关于我们
|
联系方式
|
使用协议
|
版权隐私
|
网站地图
|
排名推广
|
广告服务
|
积分换礼
|
网站留言
|
RSS订阅
|
违规举报
|
皖ICP备20008326号-18
(c)2008-2022 免费发布网 All Rights Reserved