








这 SRM 供应商采购管理系统真的太全面啦!物料管理,供应商管理,采购寻源,合同,财务等功能都有,真的完全解决了我采购工作效率低的问题,全自动统计分析,真的省下了很多不必要的工作。
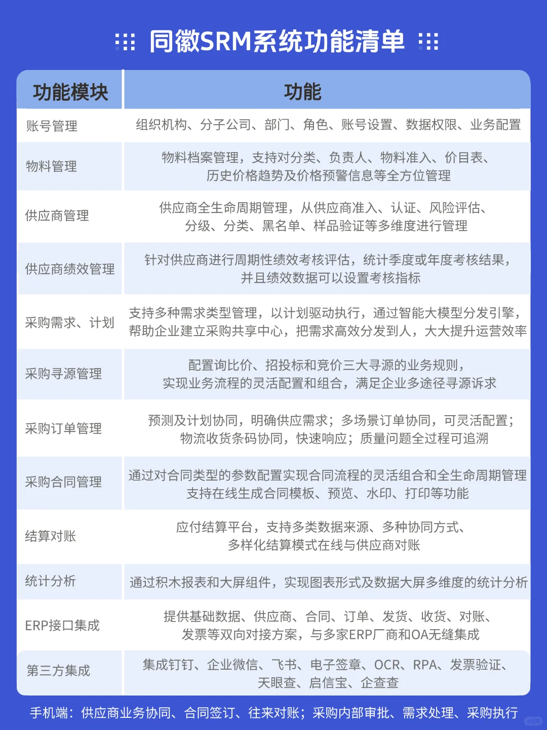
✅物料管理,分类档案,物料档案,物料准入,权限管控,物料价目表,货源清单,历史价格,物料价格库,价格预警
✅供应商管理,供应商加入、供应商准入认证、供应商资料管理,供应商配置管理,资质证照管理,供应商升降级,供应商公告,供应商黑名单,供应商绩效考核,供应商统计,供应商画像,供应商问卷调查
✅采购需求管理,采购需求管理,需求溯源,采购计划管理,采购任务管理
✅采购寻源定点,寻源模板,询价比价,竞价,招投标
✅订单管理,订单管理,发货管理,收货管理,退货记录
✅合同管理,合同类型,合同模板,合同管理,预警、终止
✅结算管理,暂估应付单,对账单,发票,付款申请,付款单
✅统计报表,对账差异统计、付款差异统计、发票差异统计、供应商账款和对账明细
✅手机电脑平板都能用,不限在线使用人数
……
系统?免费?试用,真的太绝了吧
#采购 #供应链管理 #采购管理 #采购管理系统 #SRM #采购与供应链管理 #采购日常 #供应商管理 #企业管理 #企业采购
✅物料管理,分类档案,物料档案,物料准入,权限管控,物料价目表,货源清单,历史价格,物料价格库,价格预警
✅供应商管理,供应商加入、供应商准入认证、供应商资料管理,供应商配置管理,资质证照管理,供应商升降级,供应商公告,供应商黑名单,供应商绩效考核,供应商统计,供应商画像,供应商问卷调查
✅采购需求管理,采购需求管理,需求溯源,采购计划管理,采购任务管理
✅采购寻源定点,寻源模板,询价比价,竞价,招投标
✅订单管理,订单管理,发货管理,收货管理,退货记录
✅合同管理,合同类型,合同模板,合同管理,预警、终止
✅结算管理,暂估应付单,对账单,发票,付款申请,付款单
✅统计报表,对账差异统计、付款差异统计、发票差异统计、供应商账款和对账明细
✅手机电脑平板都能用,不限在线使用人数
……
系统?免费?试用,真的太绝了吧
#采购 #供应链管理 #采购管理 #采购管理系统 #SRM #采购与供应链管理 #采购日常 #供应商管理 #企业管理 #企业采购


