手机版
二维码
购物车
(
0
)
供应
求购
公司
团购
展会
资讯
招商
品牌
人才
知道
专题
图库
视频
下载
商圈
推广
热搜:
采购方式
甲带
滤芯
气动隔膜泵
带式称重给煤机
减速机型号
无级变速机
链式给煤机
履带
减速机
首页
供应
求购
公司
团购
展会
资讯
招商
品牌
人才
知道
专题
图库
视频
下载
商圈
首页
>
资讯
>
展会资讯
新来的采购竟然连最基本的采购流程都不
日期:2025-09-04 03:02:21 来源:网络整理 作者:本站编辑
评论:0
新来的采购竟然连最基本的采购流程都不
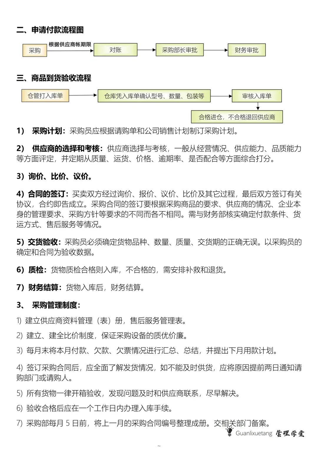
我和公司新来的采购大学生闲聊的时候才知道,我们倒背如流采购流程,竟然不知道\n不过也不怪她,最近公司里的老采购自己的事都没做完呢,也没时间教她。熬夜给她整理了采购基础流程图,也供大家参考\n
#采购
#采购日常
#供应链
#供应链管理
#企业采购
#干货
#进销存
#采购与供应链管理
#采购管理
打赏
更多
>
同类资讯
• 研究报告—消防机器人(附发展环
0
条
相关评论
推荐图文
推荐资讯
点击排行
0
1
浅聊汽车行业未来趋势
0
2
PVDF概念行业解析
0
3
市场向美团财报投出了信任票
0
4
国家市场监管总局国际合作司肖寒司长率队调研南京先施质检
0
5
2026年政府工作报告中的充电行业信号
0
6
企业年报·中复神鹰:2025年净利润9618.41万元
0
7
报告发布:资源循环利用行业关键研判和启示
0
8
陕西延长石油(集团)有限责任公司深度调研分析研判报告
0
9
一线报道 || 吉安公司:召开一季度安委会暨清明节前安全生产布置会
网站首页
|
关于我们
|
联系方式
|
使用协议
|
版权隐私
|
网站地图
|
排名推广
|
广告服务
|
积分换礼
|
网站留言
|
RSS订阅
|
违规举报
|
皖ICP备20008326号-18
(c)2008-2022 免费发布网 All Rights Reserved