


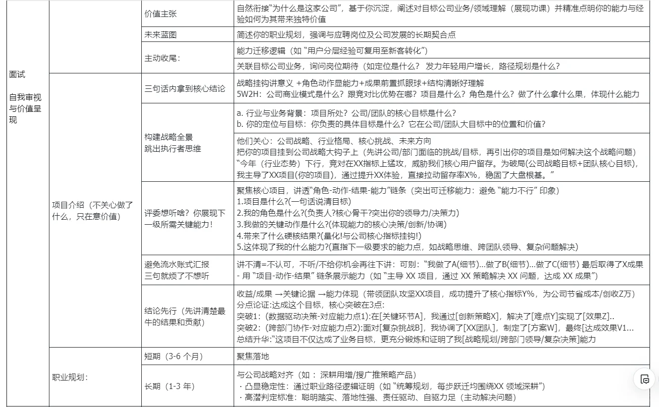
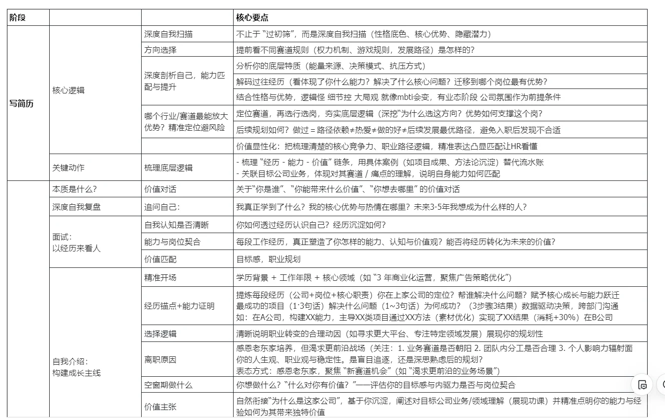
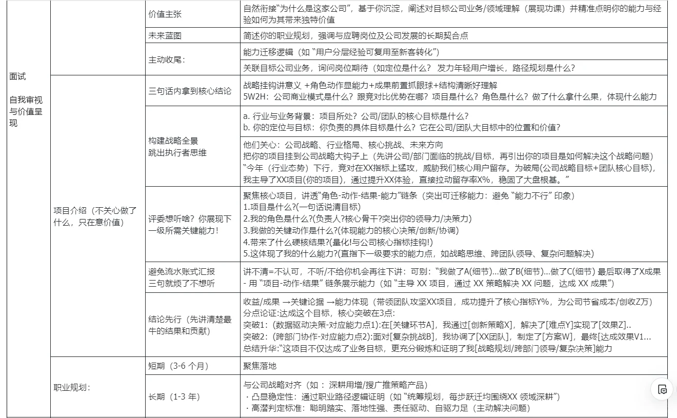
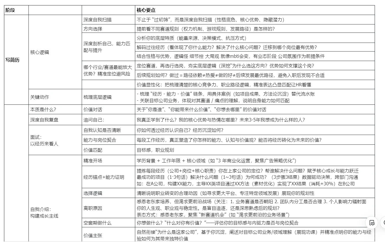
人本是相交线,因缘际会总会分开\n可广泛收集信息,了解不同视角\n复盘但别沉浸过去,向前看\n \n图片整合于@俺在大厂那些年\n[一R]自我介绍\n1⃣️精准开场:学历背景+工作年限+核心领域\n如,5年流量商业化产品/运营,聚焦出价策略优化\n \n2⃣️经历锚点+能力证明\n提炼每段经历(公司+岗位+核心职责)自己定位(帮谁解决什么问题?)有什么核心成长与能力跃迁?\n最成功项目,解决什么问题,为什么成功?\n \n如在x公司构建x能力(数据驱动决策+跨部门沟通)\n主导x项目通过x方法实现x结果\n \n3⃣️选择逻辑清晰\n说明职业转变合理动因\n如寻求更大平台,专注特定领域的发展展,展示规划性\n \n4⃣️离职原因\n感谢培养,但渴求新战场\n关注\n1,业务朝阳\n2,分工合理\n3,个人成长\n重点凸显职业稳定性\n非盲目追逐,而是深思熟虑规划\n \n5⃣️空窗期\n主要说明你想做什么,什么对你有价值\n评估你目标感与内驱力是否与岗位契合\n \n6⃣️价值主张\n为什么是这家公司?基于沉淀对目标公司业务领域了解,展现能力与经验能带来什么独特价值\n \n7⃣️未来蓝图\n主要说明职业规划\n强调与应聘岗位及公司发展长期契合点\n \n短期:聚焦落地\n长期:与公司战略对齐\n①每步均xx领域深耕\n②高潜判定标准:聪明,踏实,落地性强,自驱力足,责任心,主动发现并解决问题\n \n8⃣️主动收尾\n说明体现核心决策(创新协调)能力迁移逻辑,如\n商业化广告收入提升经验 可复用至用户增长和分层,关联目标公司业务,问岗位期待,如\n定位是什么?下个方向的路径规划是什么?\n \n[二R]项目介绍\n1⃣️三句话说核心结论:结构清晰好理解\n战略挂钩讲意义+角色行动凸显拆解能力+成果前置\n \n2⃣️构建战略全景,跳脱执行者思维\n行业与业务背景:项目所处的公司和团队的核心目标是什么?你的定位和目标是什么?\n \n跨业态不了解具体细节,但能听懂行业格局,公司战略,核心挑战,未来方向,关键路径规划\n \n因此要把项目挂到公司战略下,先讲公司部门面临的挑战,设定目标,再项目是如何解决这个战略问题,如\n行业下行,竞对在xx指标猛攻,威胁核心用户留存;为破局(战略目标+团队核心目标)主导xx项目,通过xx体验优化,拉动留存率+xx\n \n3⃣️面试官是评委\n只判断是否符合职级所需关键能力\n聚焦核心项目,讲透角色动作结果,突出可迁移性\n1,项目是啥,结果如何?\n2,角色是啥?突出领导决策力\n3,动作是啥?关键路径?\n数据驱动决策,跨部门协作\n体现:战略规划/复杂决策/创新协调\n避免流水账(先A再BC)听不懂=不认可≈不通过


