


花200万办展会,老板问“客户呢?”团队吐槽“累瘫还无效”…
操盘过百场的老手坦白局:问题不在预算,而在漏了这3步!
今天这套“零容错流程”,让客户追着扫码、员工抢发朋友圈,CEO看完当场批预算!?
? 高管最扎心的2个真相
diff
- 砸钱≠效果!展台再大,客户只关心“你能解决我什么问题”
- 年会≠吃饭!员工要的是“被看见的荣耀感”
+ 破局关键:所有动作围绕「黄金三角」展开↓
老板要的结果 = 行业影响力 × 客户转化率 × 团队凝聚力
? To B展会核心理念(让客户主动上门)
传统做法:产品手册轰炸 + 销售围追堵截 → 客户绕道走
高段位打法:
某SaaS企业把客户差评印满展墙 → 点击生成AI解决报告 → 扫码领《行业避坑指南》
End :线索暴增200%,3个千万订单现场敲定!
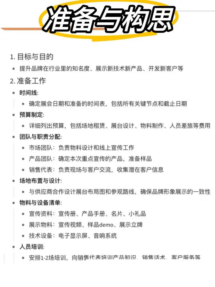
? 高管监管SOP(照着做不踩雷)
阶段1:战略定位(成败关键!)
灵魂拷问 行动清单
目标匹配战略吗? 召集销售/市场/产品部,锁定TOP3成果
钱花在刀刃上了? 按“成本-影响力”矩阵砍花瓶环节
谁能一枪毙命风险? 指定1名“黑天鹅事件指挥官”?
阶段2:高回报创意(员工抢发朋友圈)
✅ 年会王炸组合:
+ 让老板变“顶流”:高管跳《恐龙抗狼》(某厂视频播放破百万)
+ 让员工当主角:匿名心愿墙+总裁随机实现(离职率直降30%)
- 避雷!冗长颁奖(砍50%奖项,聚焦关键人物)
“一场顶级展会,是让客户带着痛点来,揣着方案走;
一场满分年会,是让员工笑着吐槽,哭着说‘明年还想一起战’。”
#高管思维 #展会SOP #企业年会 #商业决策 #活动战略#老板必备 #团队凝聚力 #职场晋升 #品牌影响力 #行政管理


