手机版
二维码
购物车
(
0
)
供应
求购
公司
团购
展会
资讯
招商
品牌
人才
知道
专题
图库
视频
下载
商圈
推广
热搜:
采购方式
滤芯
甲带
带式称重给煤机
气动隔膜泵
减速机型号
无级变速机
链式给煤机
履带
减速机
首页
供应
求购
公司
团购
展会
资讯
招商
品牌
人才
知道
专题
图库
视频
下载
商圈
首页
>
资讯
>
展会资讯
国际铁路展
日期:2025-02-07 22:51:47 来源:网络整理 作者:本站编辑
评论:0
国际铁路展
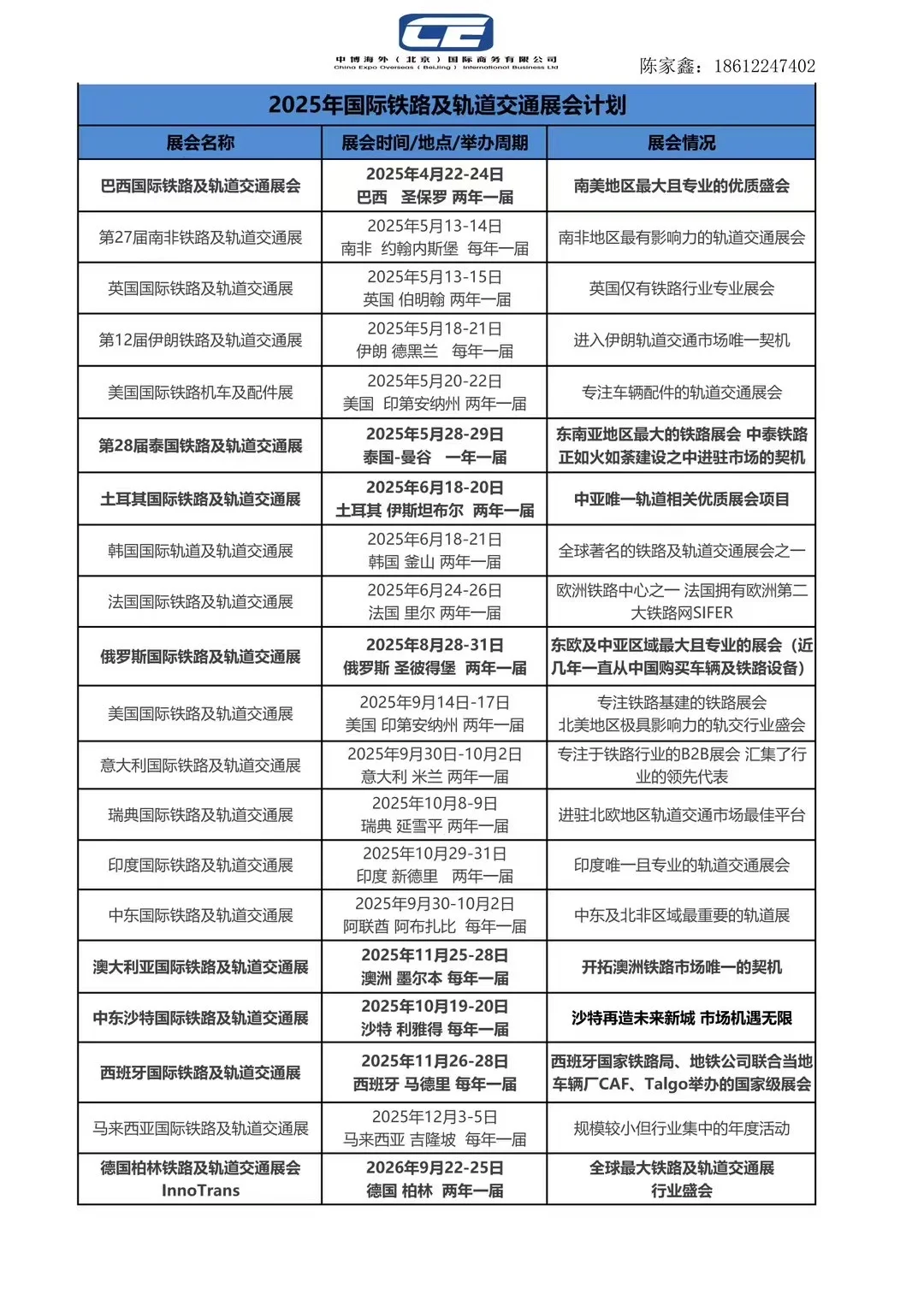
2025年国际铁路及轨道交通展会 项目地区涉猎 东南亚 中东 欧洲 南北美地区国家,我司协助企业开拓海外市场,促进销售渠道增加市场份额,学习新技术考察新市场,宣传企业品牌知名度。 海外参展各地区商务局有百分之50-70%补贴。
#国际展会
#出口外贸
#展会
#拓展国际视野
#展会翻译
#助力企业出海发展
打赏
更多
>
同类资讯
• 全域文旅 |乡村文旅创新型可落地
0
条
相关评论
推荐图文
推荐资讯
点击排行
0
1
精益论文解读10|破解「精益改善无法在财报上体现」的制度困境
0
2
2026小程序行业趋势:AI融合+跨端突破,企业数字化机遇不容错失
0
3
2026实验室建设行业十大趋势:第6个将颠覆现有模式
0
4
5分钟看清AI行业发展趋势
0
5
学习眼镜行业新技术前沿知识和把握发展趋势!
0
6
谨慎乐观|2025,商业地产研究报告
0
7
千里走单骑民宿洞察研究报告
0
8
中国游戏行业的现状及投资机会分析
0
9
高盛赚翻了,股价却跌了:这份财报的问题出在哪?
网站首页
|
关于我们
|
联系方式
|
使用协议
|
版权隐私
|
网站地图
|
排名推广
|
广告服务
|
积分换礼
|
网站留言
|
RSS订阅
|
违规举报
|
皖ICP备20008326号-18
(c)2008-2022 免费发布网 All Rights Reserved